最近,银行存款利率的大幅下调成了大家热议的话题。
5月20日,六大国有银行同步下调存款利率,紧接着,平安银行、中信银行、兴业银行等8家股份制银行也于5月21日起执行新的存款挂牌利率。

调整后,活期存款利率接近0利率,1年期定期存款利率也跌破1%,降至0.95%
曾经,把钱存银行是大家最信赖的理财方式,
可如今,存款利息越来越少。
我们的钱该放在哪里?才能实现稳健增值呢?
今天,奶爸要聊的复星保德信星福家青鸾版分红型终身寿险或许能给你答案。
作为一款分红型的产品,
它采用双分红设计,搭配完善的复星保德信星生态增值服务,
长期分红+保底总收益可达3.7%,能为我们的财富规划提供新方案。
接下来,奶爸从投保规则、保障内容、承保公司等维度,为您深度解析这款产品:
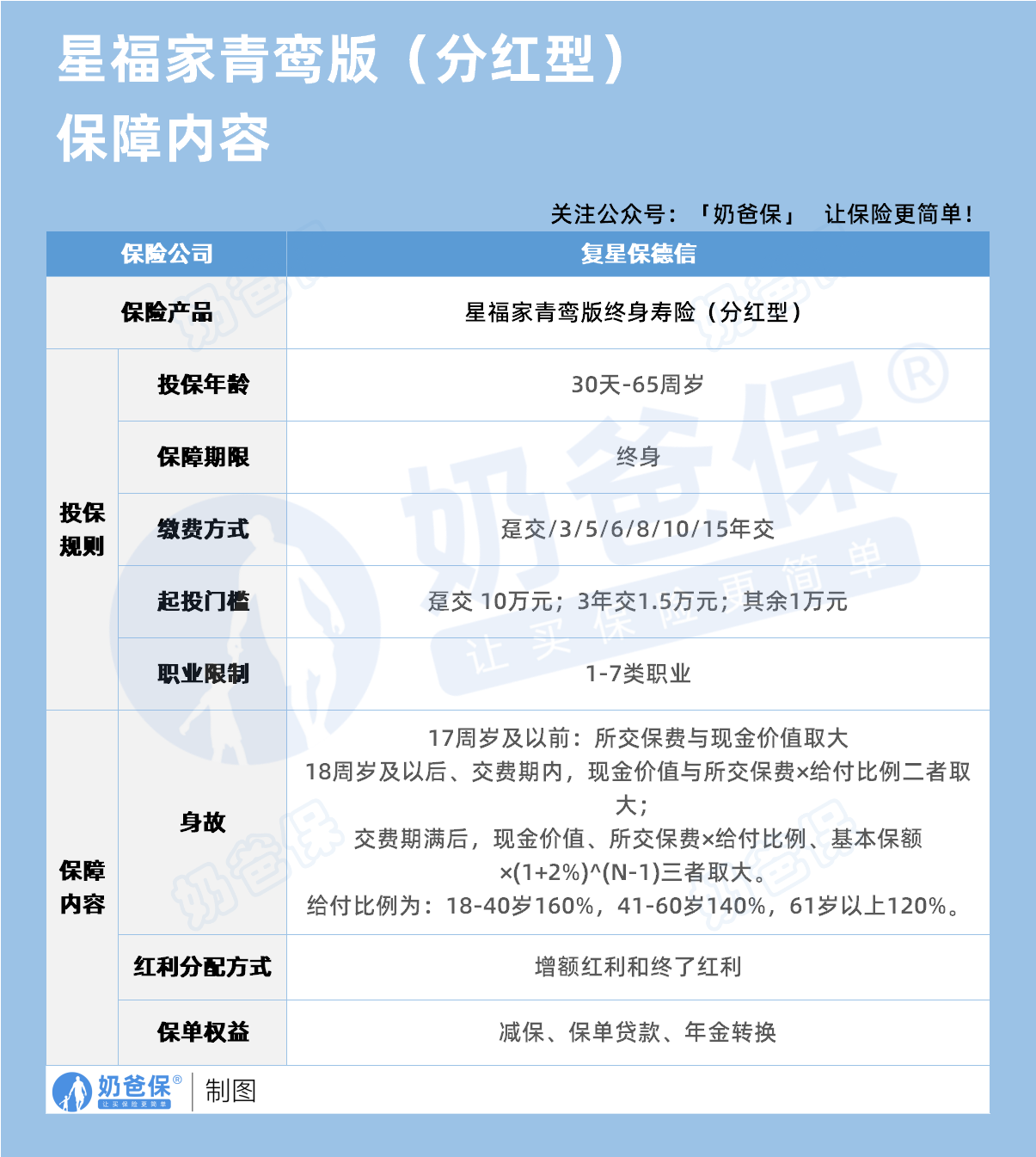
一、复星保德信星福家青鸾版分红型终身寿险保障内容
先来看看保障内容表格:

1、投保规则
复星保德信星福家青鸾版分红型终身寿险出生满30天至65周岁人群均可投保;
支持趸交、3/5/6/8/10/15年交等多种缴费方式,
多种缴费方式没有满足不同投保人的需求,
不过15年交的投保年龄限制为0-55岁;
最低保费仅1万元起(不同缴费期略有差异);
2、保障内容
(1)基础保障
未成年阶段(≤17岁):赔付已交保费与现金价值的较大者。
成年交费期内(≥18岁):赔付已交保费×对应比例(18-40岁160%、41-60岁140%、61岁以上120%)与现金价值的较大者,覆盖家庭责任期的高额风险。
成年交费期满后:在前两项基础上,加上有效保险金额(基本保额按2%年复利增长),三者取大赔付,强化长期身价保障。
(2)分红机制
复星保德信星福家青鸾版分红型终身寿险采取的是双分红形式(增额红利+终了红利)
增额红利:
每年以增加保额形式分配,保额复利累积,可扩大未来分红基数;
终了红利:
合同终止时一次性现金支付,需根据实际经营状况核算。
双分红模式的设计不仅仅每年以增加保额的形式分配,保额按复利累积,
还能扩大未来分红基数,实现“利滚利”效应,为投保人带来更多收益。
(3)保单权益
减保:
合同生效满5年后可申请减保,每年最多减基本保额的20%,满足教育金、养老金等阶段性资金需求。
保单贷款:
最高可贷现金价值的80%,可以缓解短期资金周转压力,贷款期间保障不受影响。
转换年金:
被保人60岁且保单生效满10年,可转年金险,锁定养老现金流。
3、增值服务
复星保德信依托股东资源,为客户提供“星生态”增值服务,

涵盖健康、教育、度假、养老、财富五大核心场景。
奶爸也把权益的具体内容以表格的形式给大家整理出来,大家可以参考一下:

二、复星保德信星福家青鸾版分红型终身寿险收益分析
奶爸以30岁男性趸交10万元为例:

保单第5年,保证利益的现金价值达到100220元,
红利利益的现金价值达到了107392元,均超过已交保费,实现了回本,回本的速度还是比较快的。
保单第25年,保证利益的现金价值达到了14.8万元,是已交保费的1.48倍,IRR为1.58%;
分红利益的现金价值达到了21.2万元,是已交保费的2倍多,IRR迈入“3.0”的大关,达到了3.05%。
随着时间的推移,产品的收益不断积累,
从长期来看,保证利益下,产品的长期IRR收益率稳定在1.8%以上,接近2%;
分红利益下,
IRR长期维持在3.0%以上,且不断增加,最后可以高达3.73%,整体的表现还是相当不错的。
在银行存款挂牌利率不断接近0,钱越存越贬值的当下,
复星保德信星福家青鸾版分红型终身寿险凭借保底收益与分红潜力,IRR最高可达 3.7%,
充分彰显了其在收益层面的显著优势。
三、复星保德信人寿靠谱吗?
星福家青鸾版由复星保德信人寿承保,
接下来,奶爸将从公司股东背景、分红实现率以及偿付能力这三个角度来为大家分析该公司是否靠谱。
1、公司股东背景
复星保德信人寿保险有限公司是一家的合资寿险公司,于2012年9月正式成立,总部位于上海。
公司注册资本金为33.621亿元,两大股东保德信金融集团和复星集团各持有50%的股份。
保德信金融集团:
成立150年的全球资管巨头,资产管理规模超1.5万亿美元,
累计服务个人及机构客户5000w+,全球雇员超过3.8万人,
连续11年获评“全球最具道德企业”,
《财富》杂志2024年世界500强企业榜单排名266位,
擅长长期资产配置,在低利率市场环境下经验丰富。
复星集团:
中国创新驱动的产业集团,业务覆盖健康、快乐、富足生态,
2024年总资产8219亿元,
投资触角延伸至医疗、文旅、科技等领域,
为保险产品提供产业协同支持。
2、分红实现率
2022、2023年,该公司披露了23款分红型产品,全部产品的分红实现率大于100%,

2022年平均分红实现率达到了112.7%,最高187%;
2023年平均分红实现率达到了105.8,最高167%
两个年度近十年平均分红实现率也有120%+,最高值更是达到了222%
相较于上述两个分红年,2024分红年略显逊色。
平均分红实现率只有46%,最高也只有75%,
导致该情况主要的原因是2024年限高令,整个行业普遍不高,属于特殊情况。
结合三年的数据来看,没有特殊原因的话,
复星保德信人寿的分红实现率当年的分红实现率基本能在100%以上,
长期10年的平均分红实现率也到120%,总体还是比较高的。
3、偿付能力与风险评级

偿付能力方面,2024年核心偿付能力平均在160%,综合偿付能力充足率平均在223%
2025年第1季度,核心偿付能力161.40%,综合能力偿付充足率213.05%
风险评级方面,
2024年1、2、3季度的评级都在BB级。
偿付能力和风险评级,都达到了监管的要求,
体现了该公司稳健的运营能力和良好的服务水平。
整体来看,复星保德信人寿股东实力雄厚、分红实现率高、运营稳健、偿付能力充足,总体还是比较靠谱的。
四、奶爸总结
复星保德信星福家青鸾版分红型终身寿险既通过保证利益提供安全垫,
又以透明的分红机制打开收益上限,搭配复星生态的全周期服务,能为被保人提供别具特色的理财方案。
如果你正在寻找一款兼顾保障与理财功能,不妨看看这款产品。
奶爸也给大家推荐几款目前值得选择的终身寿险产品:
1、一生中意福享版(分红型)
中意人寿经典款——一生中意系列!
虽然保底收益都在1.3%左右,但演示利率是目前少有的4.25%产品。
叠加分红收益后,封闭期只有7年,
10年预期红利IRR达1.8%以上,最高红利IRR有机会超过3.2%,目前5款产品最高。
保单权益丰富、增值服务又多,资金周转更方便。
【适用人群】
能接受较低的确定性,来换取更高的分红预期的朋友。
2、一生中意鑫享版(分红型)
同样也出自中意人寿热门IP,但和福享版优点不一样的是,
鑫享版的保底收益更高一点,演示红利就下调了些。
30岁女性,5年交,年交10万,叠加红利收益,
封闭期只有7年,而持有10年预期IRR就超过1.5%,
最高无限接近3%!
【适用人群】
追求更稳定收益、看重保司综合实力、产品保单权益的朋友。
3、鸿利鑫享3.0(分红型)
陆家嘴国泰人寿出品,和中意人寿一样,有着20多年的分红险运营经验。
保司实力出众,产品也很优秀:
30岁女性,5年交,年交10万,单保证收益最高也超过1.5%,
如果叠加红利收益,最高超过3.1%!
可以说两者都兼得。
【适用人群】
看中保司综合实力,兼顾保底+分红的朋友。
4、悦享盈佳福享版(分红型)
中邮人寿出品,妥妥的大保司系分红险。
且投保门槛超低的,年交5000元起就能买了,普通工薪阶层都能拥有!
30岁女性,5年交,年交10万,
单看保证收益,比鸿利鑫享3.0还略高一点点。
附加红利收益后,封闭期只有6年,
持有10年,预期红利超过1.7%,最高有机会超过3.1%!
【适用人群】
看中大品牌产品、预算不多,兼顾保底+分红收益的朋友。
5、光明至尊乐享版(分红型)
光大永明人寿的爆款系列——光明至尊,一直以来好评都非常不错。
新上的光明至尊乐享版,前期现价增长非常快,
单看保证收益,回本只要8年;叠加分红只要6年。
而且,保证收益是这里面最高的:
30岁女性,5年交,年交10万,最高超过1.6%!
如果叠加红利收益,
保单第10年,预期红利IRR>2%,市场少有,
最高预期红利IRR>3%
【适用人群】
看中前期回本速度快、保证收益高,有养老社区需求朋友。
想要了解产品详细信息的朋友,也可以私聊奶爸~
微信扫一扫
微信扫一扫
关注微信
客服热线
奶爸保

