在重疾险市场竞争日益激烈的当下,达尔文超越版重大疾病保险凭借其高性价比、灵活保障和人性化设计,成为热门产品。
针对女性,还在5月22日前放宽了核保政策——乳腺结节4A级患者有机会除外承保,为健康异常的女性提供了难得的投保窗口期。
下面奶爸从产品亮点、适合人群等角度解析这款产品。
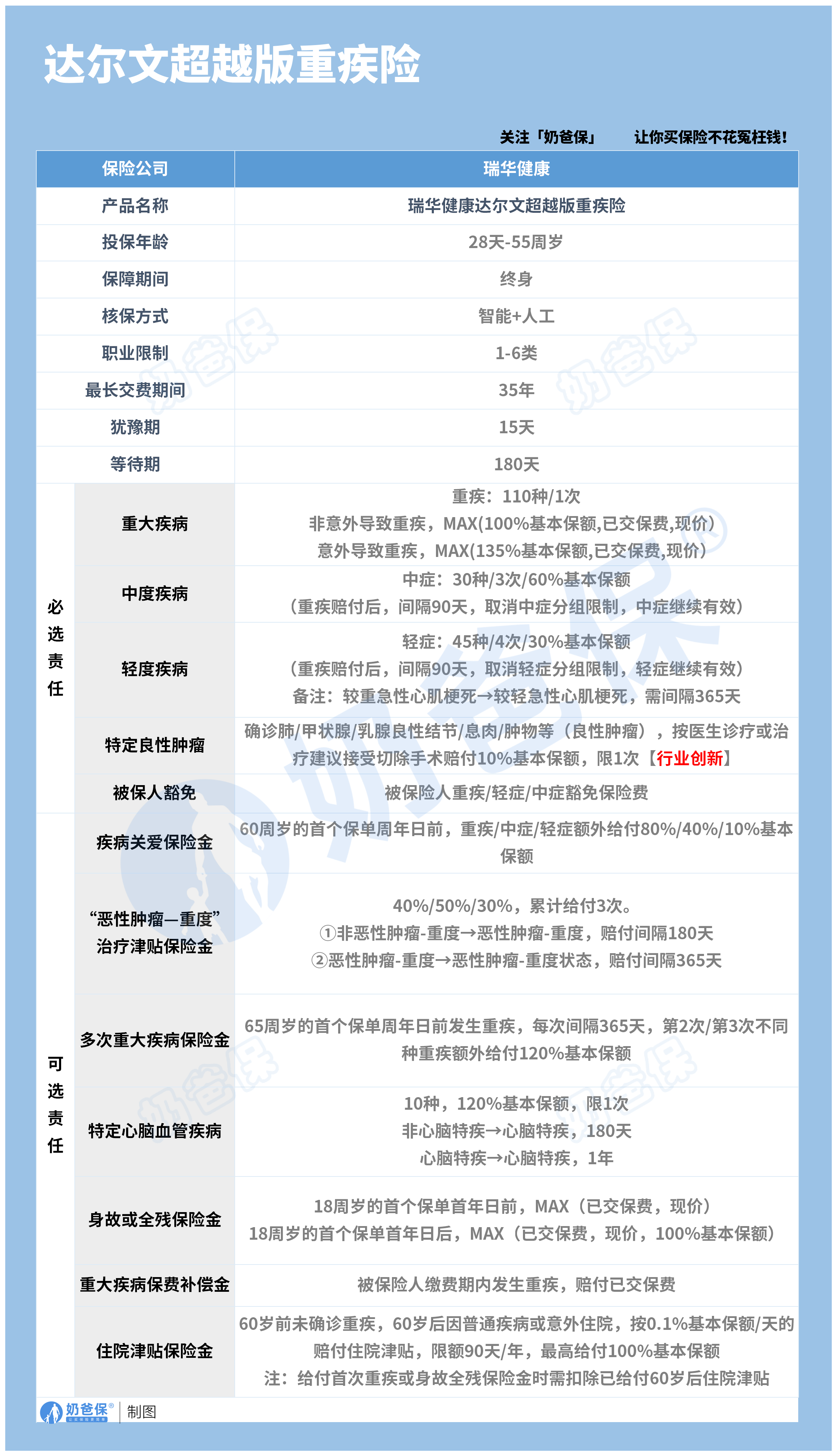
一、达尔文超越版重大疾病保险亮点
达尔文超越版重大疾病保险的保障责任覆盖了重疾、中症、轻症及特定良性肿瘤,同时提供多项可选责任,满足不同人群的个性化需求。

1、基础保障,扎实可靠
重疾保障:
涵盖110种重疾,非意外导致重疾赔付100%基本保额、已交保费或现价的最大值;
意外导致重疾则额外赔付35%,最高可达135%基本保额。
尤其适合容易面临意外风险的人群,如通勤族、户外工作者等。
中症与轻症:
30种中症赔付3次,每次60%基本保额;45种轻症赔付4次,每次30%基本保额。
特定良性肿瘤责任:
确诊肺、甲状腺、乳腺等部位的良性结节、息肉或肿物,并接受切除手术,可赔付10%基本保额。
这一创新责任填补了市场空白,为有良性肿瘤担忧的人群提供了额外保障。
被保人豁免:
被保人确诊重疾、中症或轻症,可豁免后续保费,保障继续有效。
2、可选责任灵活搭配,精准防护
疾病关爱金:
60周岁前首次确诊重疾、中症或轻症,可额外赔付80%、40%或10%基本保额,增强了人生黄金期的保障力度。
恶性肿瘤—重度治疗津贴:
累计可赔付3次,分别为40%、50%、30%基本保额,覆盖新发、复发、转移和持续状态,间隔期仅需180天或365天,显著降低了理赔门槛。
多次重大疾病保险金:
65周岁前首次确诊重疾,间隔365天,第2次、第3次不同种重疾可额外赔付120%基本保额,应对多次重疾风险。
特定心脑血管疾病:
覆盖10种心脑血管疾病,赔付120%基本保额,适合有家族病史或关注心脑血管健康的人群。
住院津贴:
60岁前未确诊重疾,60岁后住院可获得每天0.1%基本保额的津贴,最高给付100%基本保额,为老年医疗支出提供补充。
二、达尔文超越版重大疾病保险适合人群
达尔文超越版重大疾病保险凭借其灵活的保障设计和宽松的核保政策,适合以下几类人群:
1、女性
数据显示,乳腺癌已成为全球女性第一大癌症,我国每年新发乳腺癌病例超42万,其中80%患者在确诊前有乳腺结节病史。
达尔文超越版针对乳腺结节提供特定良性肿瘤责任,且在2025年5月9日至22日期间,乳腺结节4A患者可通过人工核保获得除外承保机会。

2、家庭经济支柱
家庭经济支柱通常承担着房贷、车贷、子女教育等责任,一旦发生重疾,家庭经济可能陷入困境。
意外导致的重疾最高可达135%基本保额,叠加疾病关爱金,60岁前重疾赔付可达215%基本保额,为家庭经济提供坚实保障。
保费豁免:若被保险人在缴费期内确诊重疾,可豁免后续保费,且赔付已交保费,相当于“免费”获得终身保障。
3、高风险职业者
达尔文超越版支持1-6类职业投保,包括大货车司机、消防员、高空作业人员等高危职业者,
打破了传统重疾险对职业的严格限制,让更多人能享受到重疾保障。
4、关注长期健康管理的人群
达尔文超越版提供终身保障,覆盖疾病高发的老年阶段。
60岁后若未确诊重疾,住院津贴责任可提供额外医疗支持,应对老年常见病的住院需求。
多次重大疾病保险金和特定心脑血管疾病责任,为多次重疾风险群提供了长期的保障。
三、奶爸总结
达尔文超越版重大疾病保险凭借其创新保障、核保灵活性与高性价比,成为2025年家庭健康规划的理想选择。
尤其对女性、非标体及高危职业人群,其限时放宽政策更是不容错过的“保障窗口”。
奶爸也给大家推荐几款优质的重疾险产品:
1、君龙人寿超级玛丽15号
第一,结节保障超全面
自带保障在原有肺结节基础上,拓展到乳腺/甲状腺结节,范围更广了。
可以说是目前市场上,少有的三大高发结节都有保障的产品。
第二,癌症保障丰富
超玛15号的癌症保障,从早期到晚期,都安排得妥妥的。
本身自带癌症拓展金,
首次确诊原位癌/轻度癌症后,确诊恶性肿瘤—重度,额外赔50%。
如果觉得不够,还可以附加以下保障:
癌症津贴或癌症多次赔(二选一):间隔一定周期后,可以赔一笔钱用于癌症持续治疗,癌症津贴有次数限制,多次赔则不限次数。
癌症重度特药治疗金:确诊癌症后需要吃高价特药,做过相关手术可以赔50%保额。

第三,重疾多次赔灵活选
重疾多次赔可以按需选择:
65周岁版,要求是65岁前确诊,额外赔2次,每次赔120%保额;
另一版则是不限年龄,额外赔2次,每次赔120%保额。

同种不同种都赔,且同种间隔周期短,只要2年
像心脏病术后复发了也能保,不用怕赔过一次就没保障了。
【适合人群】
看中结节、癌症保障,预算不多的朋友。
2、复星联合达尔文12号
第一,自带意外重疾额外赔和住院津贴。
前者因为意外导致首次重疾,可多赔35%基本保额。
等于一张保单覆盖重疾+意外,且是保至终身的双重保障!
后者在60周岁前未发生重疾,60岁后确诊,每天给付0.1%基本保额作为住院津贴。
人一辈子不一定会得重疾,但60岁后难免因小病小痛住院,
达尔文12号这个保障,可以让不确定的赔付变得更确定。
不过,这里需要注意的是,如果后续重疾/身故/全残,
会扣掉累计已给付的住院津贴金额后,再赔付。
第二,可选责任丰富
达尔文12号多重附加保障:
重疾多次赔:分65周岁版和终身版(二选一),满足多种人群需要;
重疾保费补偿:缴费期内发生重疾返还保费,实现“重疾免单”;
疾病关爱金/顶梁柱关爱保险金:家庭责任最重阶段赔更多;
癌症津贴:癌症间隔一定周期就能获得一笔理赔金。
第三,理赔门槛更低
5种特定重疾(如严重心肌炎)、原位癌、癌症津贴赔付,都比同类产品更宽松。
【适合人群】
看重理赔门槛、重疾返还保费的朋友
3、复星联合医联有盟
第一,轻中症保障灵活
必选保障是重疾,像轻中症保障、身故保障,可以加钱获得。
如果预算有限,也可以只买个重疾,先把大病保障做好;
如果预算多一点,建议大家还是要附加轻中症保障。
第二,自带一般医疗金
医联有盟自带医疗金,非常实用:
保单前5年,每年提供报销额度=0.5%*保额,100%报销,
未用完可累计,终身有效,身故/全残一次性赔剩余额度!

像买药、体检、看牙等日常开支,都能用上。
可以说是实打实把钱返还给客户使用!
第三,健康告知非常宽松
健康告知只有4条:
比如过去1年内的检查异常、是否有被医生建议住院或手术;
过去2年内的手术情况以及过去5年内的疾病情况。
针对非常高发的甲状腺/乳腺/肺结节,没有问询是否有进行手术,也没有问询是否多发,
只要结节等级在3级以内,结节直径符合要求,就有机会标体承保!
就连癌症,如果5年前已经治愈,没有复发和转移,
同时不涉及其他健康告知,也有机会投保!
【适合人群】
有健康异常的、注重就医资源和健康管理,看中产品实用性的朋友。
4、瑞华健康华佗1号康泰版
第一,基础保障扎实
轻中重疾保障都涵盖了,且轻症+中症赔付次数共7次,
目前市场上赔付次数算比较高的。
且重疾赔完,轻中症不分组还能继续赔,
不分组的好处就在于,赔付规则更宽松。
第二,性价比高
同样50万保额,保终身,基础保障,分30年交,
30岁人群投保华佗1号康泰版,比超级玛丽和达尔文便宜100元/年!
30年下来立省3000块!
第三,可选保障丰富
如果预算比较多,还可以附加:
重疾多次赔、疾病关爱金、癌症津贴、重疾保费补偿金和身故保障。
都是目前市场上热门可选保障内容,实用性强。
【适合人群】
追求高性价比、看中基础保障全面的朋友。
微信扫一扫
微信扫一扫
关注微信
客服热线
奶爸保

