这位朋友你好,关于2025年重疾险和教育险哪个好的问题,奶爸在这里整理了有关重疾险和教育险的相关内容,希望对你有帮助:
一、2025年重疾险和教育险哪个好?
重疾险和教育险有着不同的功能与用途,不能简单评判哪个更好,而是要根据个人和家庭的实际需求来选择。
重疾险主要是在被保险人患上合同约定的重大疾病时,给予一笔一次性的赔付。
这笔钱可用于支付医疗费用、弥补患病期间的收入损失以及后续的康复护理费用等,能在关键时刻减轻家庭的经济负担,避免因病致贫。
教育险则是专门为孩子的教育费用做准备的保险产品。
它可以在孩子特定的教育阶段,如高中、大学或研究生时期,提供稳定的资金支持,确保孩子不会因为经济原因而中断学业,实现专款专用的强制储蓄。
以下是一些2025年热门产品推荐:
重疾险:
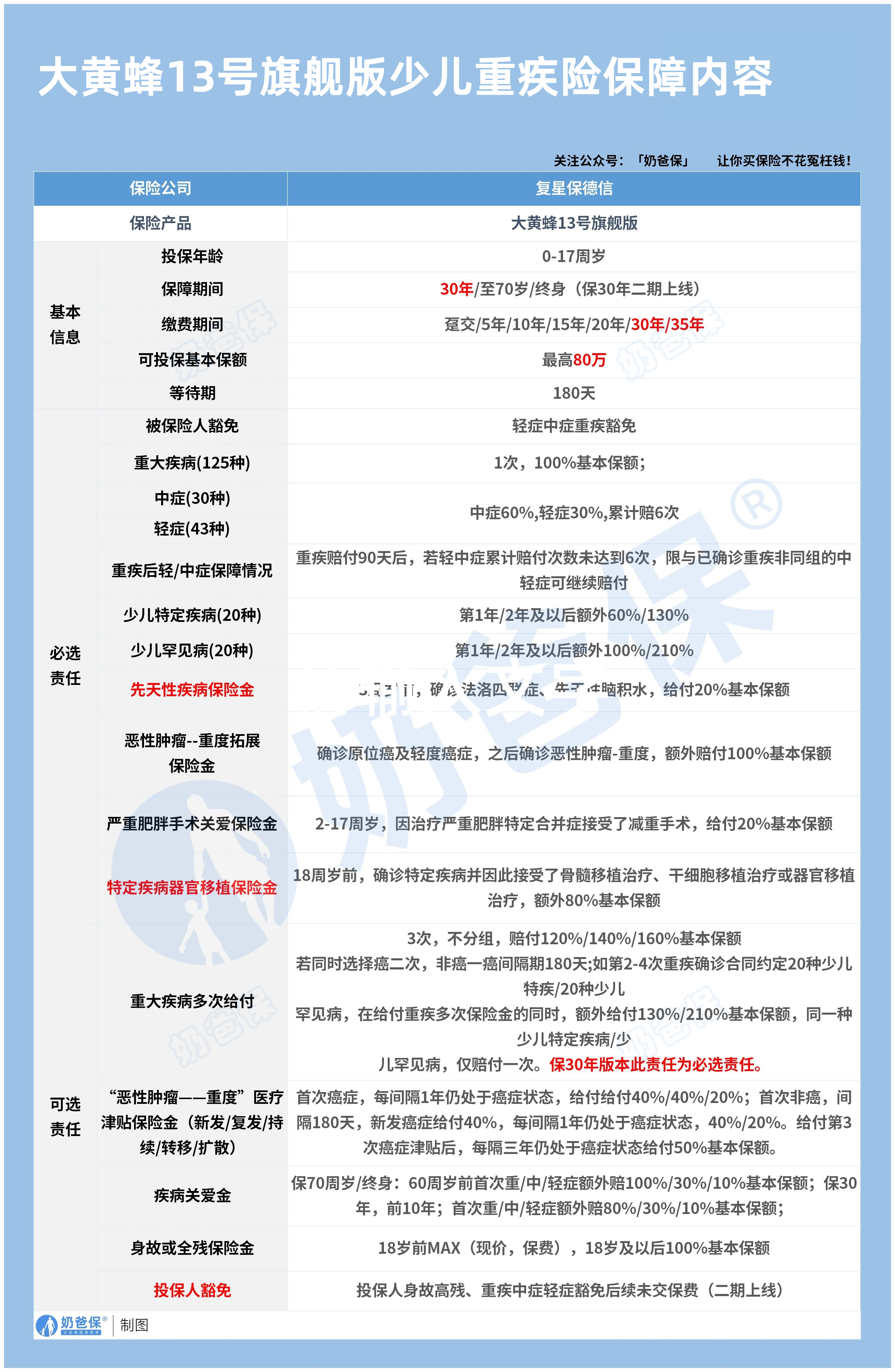
复星保德信大黄蜂13号是一款专为少儿打造的重疾险。
保障全面,涵盖125种重疾、30种中症和40种轻症,赔付力度大。还提供少儿特定疾病额外赔付,白血病等可多赔150%基本保额。
还可附加重疾多次赔、恶性肿瘤拓展金等保障。
健康告知宽松,身体有小异常也有机会投保。
价格亲民,能为家长减轻经济压力,是为孩子健康保驾护航的不错选择 。
教育险:
平安蔚来星2025少儿年金保险:由平安人寿承保,知名度高。
具备强制储蓄功能,收益稳健,可在孩子高中和大学期间定期返钱。缴费方式灵活,最低707元/年起投。
泰康宝贝成长年金保险:专为0至12周岁孩子设计,保至22周岁。
覆盖孩子关键成长阶段,有加保减保功能,还提供多重保障。
二、奶爸总结
如果家庭担心疾病风险对经济的冲击,优先考虑重疾险;若想提前规划孩子的教育资金,教育险则更为合适。
如果大家挑选保险有什么困难,可以扫码关注:奶爸保公众号 进行1对1咨询,现在关注“奶爸保”公众号,回复“官网”,还可以免费领取价值199元的保障大礼包哦,让您买保险变得更简单。
2025年重疾险和教育险哪个好?
这位朋友你好,关于2025年重疾险和教育险哪个好的问题,奶爸在这里整理了有关重疾险和教育险的相关内容,希望对你有帮助:
一、2025年重疾险和教育险哪个好?
重疾险和教育险有着不同的功能与用途,不能简单评判哪个更好,而是要根据个人和家庭的实际需求来选择。
重疾险主要是在被保险人患上合同约定的重大疾病时,给予一笔一次性的赔付。
这笔钱可用于支付医疗费用、弥补患病期间的收入损失以及后续的康复护理费用等,能在关键时刻减轻家庭的经济负担,避免因病致贫。
教育险则是专门为孩子的教育费用做准备的保险产品。
它可以在孩子特定的教育阶段,如高中、大学或研究生时期,提供稳定的资金支持,确保孩子不会因为经济原因而中断学业,实现专款专用的强制储蓄。
以下是一些2025年热门产品推荐:
重疾险:
复星保德信大黄蜂13号是一款专为少儿打造的重疾险。
保障全面,涵盖125种重疾、30种中症和40种轻症,赔付力度大。还提供少儿特定疾病额外赔付,白血病等可多赔150%基本保额。
还可附加重疾多次赔、恶性肿瘤拓展金等保障。
健康告知宽松,身体有小异常也有机会投保。
价格亲民,能为家长减轻经济压力,是为孩子健康保驾护航的不错选择 。
教育险:
平安蔚来星2025少儿年金保险:由平安人寿承保,知名度高。
具备强制储蓄功能,收益稳健,可在孩子高中和大学期间定期返钱。缴费方式灵活,最低707元/年起投。
泰康宝贝成长年金保险:专为0至12周岁孩子设计,保至22周岁。
覆盖孩子关键成长阶段,有加保减保功能,还提供多重保障。
二、奶爸总结
如果家庭担心疾病风险对经济的冲击,优先考虑重疾险;若想提前规划孩子的教育资金,教育险则更为合适。
如果大家挑选保险有什么困难,可以扫码关注:奶爸保公众号 进行1对1咨询,现在关注“奶爸保”公众号,回复“官网”,还可以免费领取价值199元的保障大礼包哦,让您买保险变得更简单。
-
一生中意终身寿险好不好?保障+收益+灵活度全解析
2025-11-12 18:00:17
-
复星保德信星颐(分红型)养老年金保险,适合哪些人买?
2025-11-12 16:00:32
-
中国人寿2026开门红年金险值得买吗?一文深度解析
2025-11-12 14:07:56
-
福有余2025是哪个公司的?给孩子买好不好?
2025-11-12 09:28:10
-
2025年快返型年金险合集:存本取息+终身领,灵活减保超省心
2025-11-10 10:50:13
查看更多所用,不泄露任何第三方
或用于其他用途