在重疾险市场中,多次赔付型产品日益受到关注。
瑞众人寿推出的常青树(瑞康版)重疾险,以“终身保障 + 6次重疾赔付”为亮点,对标了家庭长期健康风险管理的需求。
数据表明,2023年多次赔付型重疾险在重疾险总保费中的市场份额达到28% ,消费者对“多次保障”的重视程度显著提升。
然而,监管数据也揭示出问题,在涉及多次赔付的投诉里,有45%是关于“分组不合理”以及“赔付条件严苛”。
下面奶爸将从产品优缺点和适合人群对这款产品进行深入分析。
一、瑞众常青树重疾险怎么样?值得买吗?
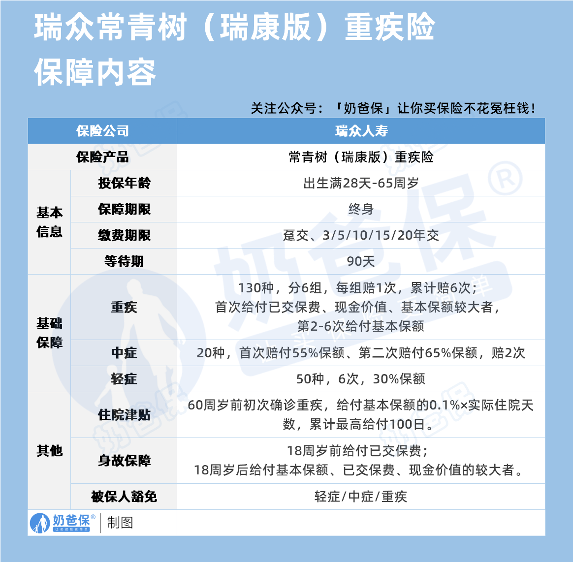
奶爸以瑞众常青树(瑞康版)重疾险为例,先看看其保障内容表格:

先来看看优点,
1、重疾多次赔付,分组相对合理
瑞众常青树(瑞康版)把130种重疾分成6组,每组仅赔付1次,累计最多能赔6次。
像恶性肿瘤、急性心肌梗死、脑中风后遗症这些高发疾病,被分散到不同组别,大大提高了多次获得赔付的可能性。
比如恶性肿瘤单独成组,如果首次确诊恶性肿瘤,后续又患上其他组别的重疾,依然可以获得赔付。
赔付规则上,
首次赔付取“已交保费、现金价值、保额”三者中的最大值,能避免投保人在早期退保时遭受较大损失;
第2 - 6次赔付则是100%保额。
举例来说,
一位30岁男性投保50万保额,每年缴纳保费约1.2万元,
要是首次确诊癌症,就能获赔50万元,后续若患上其他组别的重疾,还能再获赔50万元。
2、轻中症赔付比例高
涵盖20种中症,首次赔付55%保额。
比如中度脑损伤,50万保额就能获赔27.5万元;
第二次赔付比例提升到65%,也就是32.5万元,高于市场普遍的50% - 60%水平。
包含50种轻症,每次赔付30%保额,累计赔6次。
对于早期肝硬化、轻度阿尔茨海默病这类易复发疾病来说,赔付设置也比较合理。
3、住院津贴与豁免责任实用
住院津贴方面,
被保人在60岁前确诊重疾,按照住院天数,每天给付0.1%保额。
以50万保额为例,每天就是500元,累计最多给付100天,也就是5万元,能有效缓解治疗期间的收入损失。
保费豁免方面,
一旦确诊轻症、中症或者重疾,后续保费全部免除,保障还能继续有效。
再来看看瑞众常青树(瑞康版)重疾险的不足,
1、分组赔付的隐性限制
虽然这款产品分组相对合理,但6组的设计还是可能出现高发疾病覆盖不足的问题。
比如,若首次患上恶性肿瘤,后续出现复发或者转移的情况,由于都在“恶性肿瘤组”,就没办法再次获得赔付。
相比之下,像守卫者7号这种不分组多次赔付的产品,对癌症患者更为有利。
2、保费偏高
以30岁男性投保50万保额、20年缴费为例,瑞众常青树(瑞康版)每年保费约1.2万元,
而同类分组多次赔付的产品约9500元,这款的保费明显更高。
3、年龄限制
这款产品的投保上限是65岁,比多数产品(普遍限制在55 - 60岁)要高。
不过,老年人投保时很容易出现“保费倒挂”的情况,也就是总保费超过保额。
二、瑞众常青树(瑞康版)重疾险适合人群
1、家族病史者
尤其是家族中癌症、心脑血管疾病遗传风险较高的家庭,多次赔付的保障能起到兜底作用。
2、长期健康规划者
希望终身都能覆盖重疾风险,并且有能力承担较高保费的人群。
3、企业主或高收入人群
可以通过高保额(比如100万)来匹配可能的收入损失,同时利用豁免条款减轻财务压力。
三、奶爸总结
瑞众常青树(瑞康版)重疾险高发疾病分组合理,轻中症赔付比例高,比较适合有家族病史或者追求终身多次保障的家庭。
要是关注癌症专项保障,将“消费型重疾险 + 防癌险”组合搭配,性价比会更高。
对于老年人或者预算有限的家庭,奶爸则建议选择单次赔付产品或者定期重疾险。
奶爸也给大家推荐几款优质的重疾险产品:
1、君龙人寿超级玛丽15号
第一,结节保障超全面
自带保障在原有肺结节基础上,拓展到乳腺/甲状腺结节,范围更广了。
可以说是目前市场上,少有的三大高发结节都有保障的产品。
第二,癌症保障丰富
超玛15号的癌症保障,从早期到晚期,都安排得妥妥的。
本身自带癌症拓展金,
首次确诊原位癌/轻度癌症后,确诊恶性肿瘤—重度,额外赔50%。
如果觉得不够,还可以附加以下保障:
癌症津贴或癌症多次赔(二选一):间隔一定周期后,可以赔一笔钱用于癌症持续治疗,癌症津贴有次数限制,多次赔则不限次数。
癌症重度特药治疗金:确诊癌症后需要吃高价特药,做过相关手术可以赔50%保额。

第三,重疾多次赔灵活选
重疾多次赔可以按需选择:
65周岁版,要求是65岁前确诊,额外赔2次,每次赔120%保额;
另一版则是不限年龄,额外赔2次,每次赔120%保额。

同种不同种都赔,且同种间隔周期短,只要2年
像心脏病术后复发了也能保,不用怕赔过一次就没保障了。
【适合人群】
看中结节、癌症保障,预算不多的朋友。
2、复星联合达尔文12号
第一,自带意外重疾额外赔和住院津贴。
前者因为意外导致首次重疾,可多赔35%基本保额。
等于一张保单覆盖重疾+意外,且是保至终身的双重保障!
后者在60周岁前未发生重疾,60岁后确诊,每天给付0.1%基本保额作为住院津贴。
人一辈子不一定会得重疾,但60岁后难免因小病小痛住院,
达尔文12号这个保障,可以让不确定的赔付变得更确定。
不过,这里需要注意的是,如果后续重疾/身故/全残,
会扣掉累计已给付的住院津贴金额后,再赔付。
第二,可选责任丰富
达尔文12号多重附加保障:
重疾多次赔:分65周岁版和终身版(二选一),满足多种人群需要;
重疾保费补偿:缴费期内发生重疾返还保费,实现“重疾免单”;
疾病关爱金/顶梁柱关爱保险金:家庭责任最重阶段赔更多;
癌症津贴:癌症间隔一定周期就能获得一笔理赔金。
第三,理赔门槛更低
5种特定重疾(如严重心肌炎)、原位癌、癌症津贴赔付,都比同类产品更宽松。
【适合人群】
看重理赔门槛、重疾返还保费的朋友
3、复星联合医联有盟
第一,轻中症保障灵活
必选保障是重疾,像轻中症保障、身故保障,可以加钱获得。
如果预算有限,也可以只买个重疾,先把大病保障做好;
如果预算多一点,建议大家还是要附加轻中症保障。
第二,自带一般医疗金
医联有盟自带医疗金,非常实用:
保单前5年,每年提供报销额度=0.5%*保额,100%报销,
未用完可累计,终身有效,身故/全残一次性赔剩余额度!

像买药、体检、看牙等日常开支,都能用上。
可以说是实打实把钱返还给客户使用!
第三,健康告知非常宽松
健康告知只有4条:
比如过去1年内的检查异常、是否有被医生建议住院或手术;
过去2年内的手术情况以及过去5年内的疾病情况。
针对非常高发的甲状腺/乳腺/肺结节,没有问询是否有进行手术,也没有问询是否多发,
只要结节等级在3级以内,结节直径符合要求,就有机会标体承保!
就连癌症,如果5年前已经治愈,没有复发和转移,
同时不涉及其他健康告知,也有机会投保!
【适合人群】
有健康异常的、注重就医资源和健康管理,看中产品实用性的朋友。
4、瑞华健康华佗1号康泰版
第一,基础保障扎实
轻中重疾保障都涵盖了,且轻症+中症赔付次数共7次,
目前市场上赔付次数算比较高的。
且重疾赔完,轻中症不分组还能继续赔,
不分组的好处就在于,赔付规则更宽松。
第二,性价比高
同样50万保额,保终身,基础保障,分30年交,
30岁人群投保华佗1号康泰版,比超级玛丽和达尔文便宜100元/年!
30年下来立省3000块!
第三,可选保障丰富
如果预算比较多,还可以附加:
重疾多次赔、疾病关爱金、癌症津贴、重疾保费补偿金和身故保障。
都是目前市场上热门可选保障内容,实用性强。
【适合人群】
追求高性价比、看中基础保障全面的朋友。
微信扫一扫
微信扫一扫
关注微信
客服热线
奶爸保

