国家统计局数据显示,截至2024年末,我国60岁及以上老年人口已突破2.97亿,占总人口比例达21.1%。
与此同时,失能失智老年人数量正以每年5.8%的速度增长。
如何应对“长寿但不健康”的风险?
中荷人寿推出的岁岁享2.0护理保险,以“终身保障+增额机制+健康管理”的创新模式,为家庭筑起一道抵御护理风险的防火墙。
那么这款产品有什么优势呢?听说准备要退市了是不是真的?
下面奶爸就针对这些问题展开分析。
一、中荷互联网岁岁享2.0护理保险优势
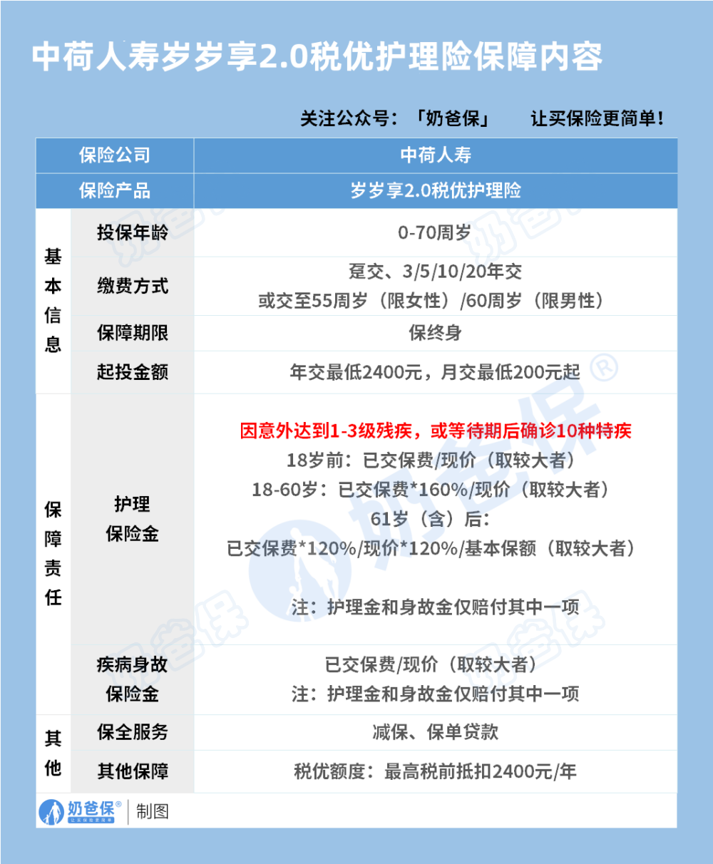
先来看看保障内容表格:
护理保险,以其广泛的适用性和贴心的保障设计,为众多人群带来安心。

中荷互联网岁岁享2.0护理保险展现出极大的包容性,
0 - 70周岁的人群均可参保,从呱呱坠地满30天的婴幼儿,到步入暮年的老人,都能投保。
缴费方式更是丰富多样,
涵盖趸交、3年交、5年交、10年交、20年交,
还针对女性设有交至55周岁、男性交至60周岁的选项,
充分满足不同人群的个性化需求,让投保变得轻松便捷。
就像30岁的小张,选择年交2400元,交10年的方式,既契合他的经济规划,又能稳稳握住保障。

身故赔付机制独具匠心。
护理保险金依据年龄段分层设定赔付标准:
18岁前,赔付已交保费与现金价值的较大者;
18 - 60岁,赔付已交保费的160%与现金价值的较大者;
61岁及以后,在已交保费的120%、现金价值的120%、基本保额三者中取最大值赔付,
可以在全生命周期守护被保险人的护理资金需求。
疾病身故保险金同样赔付已交保费与现金价值的较大者,为家人筑牢经济后盾,避免因家庭支柱离世陷入经济泥沼。
利益增长颇具潜力,增额比例达2.50%,保单现金价值随时间稳步攀升,实现资产稳健增值。
还支持减保和保单贷款。
保障期内,投保人可按需灵活申请减保,支取部分现金价值解资金之急。
保单贷款功能则以保单现金价值的80%为上限,最长贷款期限6个月,为资金周转提供便利,大大增强了保单的灵活性与实用性。
更具吸引力的是,
该产品享有国家税优政策,每年最高可抵税2400元,让大家每年也可以节税。
二、中荷互联网岁岁享2.0护理保险下架风险
在保险行业,预定利率的调整正成为一个关键趋势。
当前,预定利率研究值为2.13% ,这一变化促使众多保险面临下架或调整的局面。

预定利率的调整并非偶然,而是保险行业为适应经济形势与市场环境变化的必然之举。
曾经,部分保险产品预定利率偏高,但随着市场利率波动以及投资收益下滑,保险公司经营风险逐步加剧。
为契合实际市场状况,保障可持续经营,预定利率调整势在必行。
中荷互联网岁岁享2.0护理保险当前增额比例为2.5% ,
在预定利率下行大势下,保险公司运营压力渐显,这无疑增大了产品下架风险。
未来,该产品或许会通过降低增额比例、提高保费等方式,来顺应新的预定利率要求。
值得一提的是,
投保10年交及以上的年交客户,前1万名可获赠体检卡,先到先得。
这张体检卡极具灵活性,投保人不仅能自己使用,还可转赠家人朋友,传递关爱。
它支持全国400多家知名体检机构,如爱康国宾、第一健康、美年大健康、瑞慈等,为客户提供高品质体检服务。
体检卡统一于2025年6月兑现,投保人可提前规划,预约合适的体检时间。
三、奶爸总结
中荷互联网岁岁享2.0护理保险以其灵活的投保规则、可观的利益、国家税优政策以及便捷的保全服务等优势,提供了全方位的护理保障和理财方案。
但随着预定利率的调整,其也面临着下架风险,因此,有投保需求的人可以尽早购买。
如果大家挑选保险有什么困难,可以扫码关注:奶爸保公众号 进行1对1咨询,
现在关注“奶爸保”公众号,回复“官网”,还可以免费领取价值199元的保障大礼包哦,让您买保险变得更简单。
微信扫一扫
微信扫一扫
关注微信
客服热线
奶爸保

