这位朋友你好,关于中荷岁岁享2.0护理保险是怎样的产品,好不好的问题,奶爸在这里整理了有关中荷岁岁享2.0护理保险的相关内容,希望对你有帮助:
一、中荷岁岁享2.0护理保险是怎样的产品?好不好?
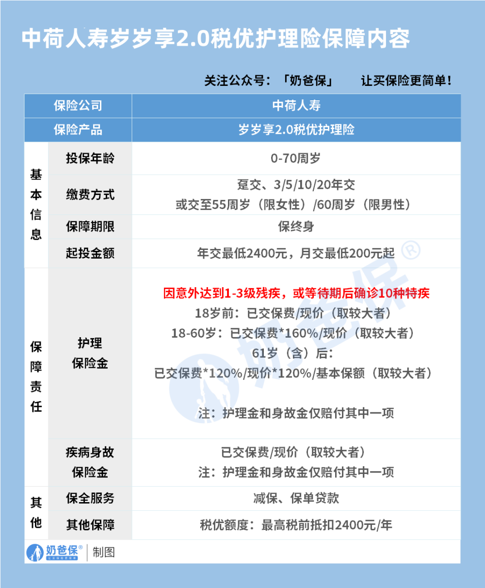
岁岁享2.0护理保险是中荷人寿推出的一款具有鲜明特色的产品,在养老与护理保障方面,有着独特的定位和表现。
1、投保规则
中荷岁岁享2.0护理保险为出生满30天至70周岁提供保障,覆盖了多个年龄段的人群需求。
保障期限为终身,缴费方式也灵活多样,提供趸交、3年交、5年交、10年交、20年交等多种选择,方便不同经济状况的人群根据自身情况规划缴费。
2、保障内容
1.护理保险金
若因疾病/意外达到需要护理的状态,会按照约定赔付保险金;
2.疾病身故保险金
赔付已交保费、现金价值的较大值。
3、产品优势
1.护理保障针对性强
随着人口老龄化加剧,失能风险成为许多家庭担忧的问题。
中荷岁岁享2.0护理保险专注于护理保障,在被保人失能时提供资金支持,缓解家庭经济压力。
2. 收益相对稳定
还有一定的储蓄和增值功能,现金价值会随着时间增长。
虽然收益不会像高风险投资那样高,但相对稳定,能为投保人提供确定的保障。
4、不足之处
1.前期现金价值增长慢
保单前期,现金价值增长较慢,如果投保人在此时退保,可能会面临一定的经济损失。
2. 保障责任相对单一
虽然护理保障是特色,但相较于重疾险、医疗险等保险,保障责任相对单一,对于希望一份保险涵盖多种风险的人来说,可能不够全面。
二、奶爸总结
中荷岁岁享2.0护理保险聚焦护理保障,缴费灵活、收益稳定,但前期现金价值增长慢且保障单一,适合关注失能风险、追求稳健保障的人群。
如果你想了解更多护理险产品,可以看看这篇:
如果大家挑选保险有什么困难,可以扫码关注:奶爸保公众号 进行1对1咨询,现在关注“奶爸保”公众号,回复“官网”,还可以免费领取价值199元的保障大礼包哦,让您买保险变得更简单。
中荷岁岁享2.0护理保险是怎样的产品?好不好?
这位朋友你好,关于中荷岁岁享2.0护理保险是怎样的产品,好不好的问题,奶爸在这里整理了有关中荷岁岁享2.0护理保险的相关内容,希望对你有帮助:
一、中荷岁岁享2.0护理保险是怎样的产品?好不好?
岁岁享2.0护理保险是中荷人寿推出的一款具有鲜明特色的产品,在养老与护理保障方面,有着独特的定位和表现。
1、投保规则
中荷岁岁享2.0护理保险为出生满30天至70周岁提供保障,覆盖了多个年龄段的人群需求。
保障期限为终身,缴费方式也灵活多样,提供趸交、3年交、5年交、10年交、20年交等多种选择,方便不同经济状况的人群根据自身情况规划缴费。
2、保障内容
1.护理保险金
若因疾病/意外达到需要护理的状态,会按照约定赔付保险金;
2.疾病身故保险金
赔付已交保费、现金价值的较大值。
3、产品优势
1.护理保障针对性强
随着人口老龄化加剧,失能风险成为许多家庭担忧的问题。
中荷岁岁享2.0护理保险专注于护理保障,在被保人失能时提供资金支持,缓解家庭经济压力。
2. 收益相对稳定
还有一定的储蓄和增值功能,现金价值会随着时间增长。
虽然收益不会像高风险投资那样高,但相对稳定,能为投保人提供确定的保障。
4、不足之处
1.前期现金价值增长慢
保单前期,现金价值增长较慢,如果投保人在此时退保,可能会面临一定的经济损失。
2. 保障责任相对单一
虽然护理保障是特色,但相较于重疾险、医疗险等保险,保障责任相对单一,对于希望一份保险涵盖多种风险的人来说,可能不够全面。
二、奶爸总结
中荷岁岁享2.0护理保险聚焦护理保障,缴费灵活、收益稳定,但前期现金价值增长慢且保障单一,适合关注失能风险、追求稳健保障的人群。
如果你想了解更多护理险产品,可以看看这篇:
如果大家挑选保险有什么困难,可以扫码关注:奶爸保公众号 进行1对1咨询,现在关注“奶爸保”公众号,回复“官网”,还可以免费领取价值199元的保障大礼包哦,让您买保险变得更简单。
-
一生中意终身寿险好不好?保障+收益+灵活度全解析
2025-11-12 18:00:17
-
复星保德信星颐(分红型)养老年金保险,适合哪些人买?
2025-11-12 16:00:32
-
中国人寿2026开门红年金险值得买吗?一文深度解析
2025-11-12 14:07:56
-
福有余2025是哪个公司的?给孩子买好不好?
2025-11-12 09:28:10
-
2025年快返型年金险合集:存本取息+终身领,灵活减保超省心
2025-11-10 10:50:13
查看更多所用,不泄露任何第三方
或用于其他用途