随着重疾发病率逐年上升,保险已成为抵御健康风险的重要工具。
数据显示,中国恶性肿瘤发病率在40岁后显著攀升,60-75岁达到高峰(男性超1500/10万,女性超1000/10万)。
面对高昂的治疗费用和收入损失风险,重疾险的保障作用愈发凸显。
太平洋人寿推出的阿基米德重疾险,凭借其全面保障、灵活附加责任和高性价比,成为市场热门产品。
下面奶爸将从产品解析、适合人群、性价比三方面分析其是否值得购买。
一、太平洋阿基米德重疾险值得买吗?
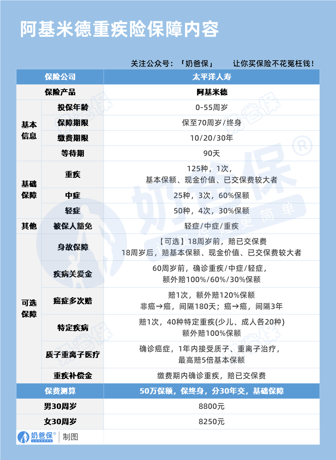
先来看看保障内容表格:

下面奶爸给大家分析一下太平洋阿基米德重疾险:
1、基础保障扎实,覆盖疾病全阶段
太平洋阿基米德重疾险涵盖125种重疾、25种中症、50种轻症,分别赔付100%、60%、30%基本保额。
中症和轻症不分组多次赔付(最高3次/4次),覆盖疾病早期到重症的保障。
例如30岁男性投保50万保额,
轻症每次可获15万赔付,中症30万,
重疾则按保额、现金价值、已交保费中的最大者赔付,确保资金充足。
2、可选责任丰富,强化个性化需求
太平洋阿基米德重疾险提供5项可选责任,包括:
疾病关爱金:60岁前确诊重疾/中症/轻症,额外赔付100%/60%/30%保额;
特定疾病额外赔:成人或少儿特定疾病额外赔付120%保额;
恶性肿瘤扩展保障:癌症复发或转移可再赔120%保额,间隔期最短180天。
例如,附加“疾病关爱金”后,50万保额的重疾赔付可达100万,显著提升保障力度。
3、健康告知宽松
太平洋阿基米德重疾险支持1-6类职业投保(包括高风险职业),
且对乳腺结节、甲状腺结节、乙肝携带者等人群核保比较宽松,例如结节若病理明确为良性即可投保。
此外,投保年龄为28天至55岁,覆盖婴幼儿到中老年群体。
4、价格优势明显
以30岁男性投保50万保额、保至70岁为例,
年缴保费约5500元,比同类产品i无忧3.0低上千元。
如果选择保终身,30年缴费期下,年缴保费约5280元(仅基础责任),附加可选责任后仍低于市场平均水平。
二、太平洋阿基米德重疾险适合哪些人买?
1、高风险职业人群
阿基米德支持1-6类职业投保,如消防员、高空作业者等高风险职业人群,均可通过健康告知获得保障,填补市场空白。
2、预算有限但追求高保额
阿基米德基础保费较低,30万保额0岁男孩年缴仅需1590元,适合预算有限的家庭。
通过附加60岁前额外赔付,可在责任高峰期(如房贷、子女教育阶段)获得翻倍保额。
3、需多次赔付和癌症保障人群
癌症是重疾理赔的首要病种(占比超60%)。
阿基米德的“恶性肿瘤扩展保障”支持间隔期后二次赔付,且覆盖复发、转移和新发,
配合质子重离子医疗(最高5倍保额),适合有癌症家族史或担忧复发的人群。
4、健康异常人群
对于有乳腺结节、甲状腺结节或乙肝携带者,阿基米德核保条件相对宽松,例如结节若明确为良性即可通过,无需半年内复查。
三、奶爸总结
太平洋阿基米德重疾险以全面保障、灵活附加、高性价比为核心优势,是大公司产品中少有的高性价比选择。
尤其适合高风险职业者、预算有限的家庭、以及健康异常的人群。
结合中国癌症高发趋势,奶爸也建议40岁以上人群优先选择终身保障,并附加“恶性肿瘤扩展”和“疾病关爱金”,更好地应对长期的大病风险。
奶爸也给大家推荐几款优质的重疾险产品:
1、君龙人寿超级玛丽15号
第一,结节保障超全面
自带保障在原有肺结节基础上,拓展到乳腺/甲状腺结节,范围更广了。
可以说是目前市场上,少有的三大高发结节都有保障的产品。
第二,癌症保障丰富
超玛15号的癌症保障,从早期到晚期,都安排得妥妥的。
本身自带癌症拓展金,
首次确诊原位癌/轻度癌症后,确诊恶性肿瘤—重度,额外赔50%。
如果觉得不够,还可以附加以下保障:
癌症津贴或癌症多次赔(二选一):间隔一定周期后,可以赔一笔钱用于癌症持续治疗,癌症津贴有次数限制,多次赔则不限次数。
癌症重度特药治疗金:确诊癌症后需要吃高价特药,做过相关手术可以赔50%保额。

第三,重疾多次赔灵活选
重疾多次赔可以按需选择:
65周岁版,要求是65岁前确诊,额外赔2次,每次赔120%保额;
另一版则是不限年龄,额外赔2次,每次赔120%保额。

同种不同种都赔,且同种间隔周期短,只要2年
像心脏病术后复发了也能保,不用怕赔过一次就没保障了。
【适合人群】
看中结节、癌症保障,预算不多的朋友。
2、复星联合达尔文12号
第一,自带意外重疾额外赔和住院津贴。
前者因为意外导致首次重疾,可多赔35%基本保额。
等于一张保单覆盖重疾+意外,且是保至终身的双重保障!
后者在60周岁前未发生重疾,60岁后确诊,每天给付0.1%基本保额作为住院津贴。
人一辈子不一定会得重疾,但60岁后难免因小病小痛住院,
达尔文12号这个保障,可以让不确定的赔付变得更确定。
不过,这里需要注意的是,如果后续重疾/身故/全残,
会扣掉累计已给付的住院津贴金额后,再赔付。
第二,可选责任丰富
达尔文12号多重附加保障:
重疾多次赔:分65周岁版和终身版(二选一),满足多种人群需要;
重疾保费补偿:缴费期内发生重疾返还保费,实现“重疾免单”;
疾病关爱金/顶梁柱关爱保险金:家庭责任最重阶段赔更多;
癌症津贴:癌症间隔一定周期就能获得一笔理赔金。
第三,理赔门槛更低
5种特定重疾(如严重心肌炎)、原位癌、癌症津贴赔付,都比同类产品更宽松。
【适合人群】
看重理赔门槛、重疾返还保费的朋友
3、复星联合医联有盟
第一,轻中症保障灵活
必选保障是重疾,像轻中症保障、身故保障,可以加钱获得。
如果预算有限,也可以只买个重疾,先把大病保障做好;
如果预算多一点,建议大家还是要附加轻中症保障。
第二,自带一般医疗金
医联有盟自带医疗金,非常实用:
保单前5年,每年提供报销额度=0.5%*保额,100%报销,
未用完可累计,终身有效,身故/全残一次性赔剩余额度!

像买药、体检、看牙等日常开支,都能用上。
可以说是实打实把钱返还给客户使用!
第三,健康告知非常宽松
健康告知只有4条:
比如过去1年内的检查异常、是否有被医生建议住院或手术;
过去2年内的手术情况以及过去5年内的疾病情况。
针对非常高发的甲状腺/乳腺/肺结节,没有问询是否有进行手术,也没有问询是否多发,
只要结节等级在3级以内,结节直径符合要求,就有机会标体承保!
就连癌症,如果5年前已经治愈,没有复发和转移,
同时不涉及其他健康告知,也有机会投保!
【适合人群】
有健康异常的、注重就医资源和健康管理,看中产品实用性的朋友。
4、瑞华健康华佗1号康泰版
第一,基础保障扎实
轻中重疾保障都涵盖了,且轻症+中症赔付次数共7次,
目前市场上赔付次数算比较高的。
且重疾赔完,轻中症不分组还能继续赔,
不分组的好处就在于,赔付规则更宽松。
第二,性价比高
同样50万保额,保终身,基础保障,分30年交,
30岁人群投保华佗1号康泰版,比超级玛丽和达尔文便宜100元/年!
30年下来立省3000块!
第三,可选保障丰富
如果预算比较多,还可以附加:
重疾多次赔、疾病关爱金、癌症津贴、重疾保费补偿金和身故保障。
都是目前市场上热门可选保障内容,实用性强。
【适合人群】
追求高性价比、看中基础保障全面的朋友。
微信扫一扫
微信扫一扫
关注微信
客服热线
奶爸保

