重疾险是守护健康的关键防线,可以帮助大家抵御大病带来的经济风险。
复星联合健康推出的超级玛丽真多次重疾险,凭借独特保障,为人们提供了对抗疾病风险的有力武器。
它究竟有哪些优势?是否适合你?
接下来奶爸为你详细解读。
一、复星联合超级玛丽真多次重疾险怎么样?
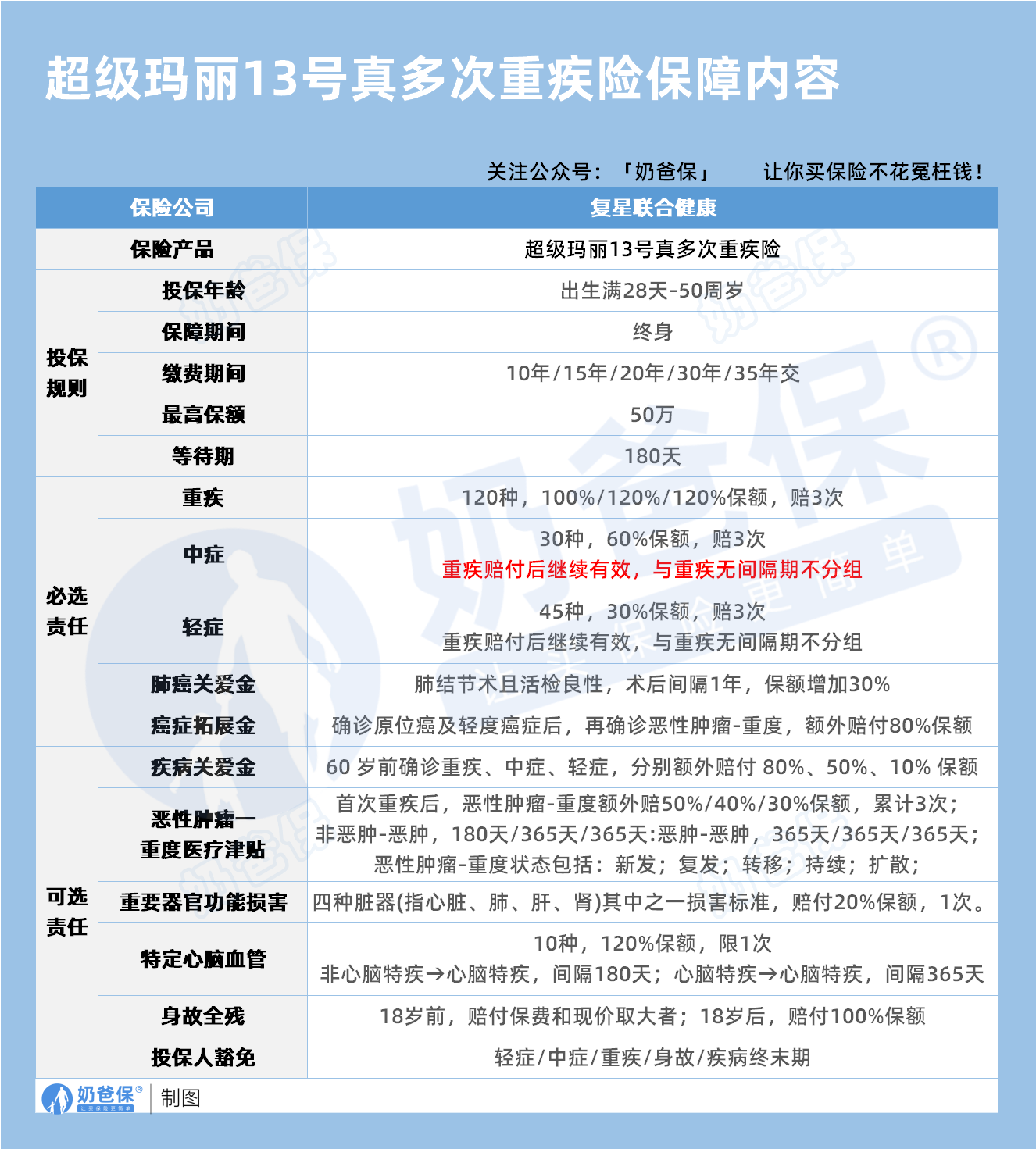
先来看看保障内容表格:

1.基本信息
复星联合超级玛丽真多次重疾险覆盖了出生满28天到50周岁人群,从婴儿到中年人均有机会参保。
保障期间为终身,给漫长人生全程守护。
缴费期有10年、15年、20年、30年、35年多种选择,可依经济状况灵活规划。
最高保额50万,等待期180天,处于行业常规水平。
2.保障内容
必选责任
重疾责任:
涵盖120种重疾,可赔付3次。首次赔100%基本保额,后两次均赔120%,为重疾风险筑牢防线。
中症责任:
30种中症赔3次,每次60%基本保额,重疾赔付后仍有效,且与重疾无间隔期、不分组,对早期疾病保障有力。
轻症责任:
45种轻症赔3次,每次30%基本保额,且重疾赔付后继续保障,无间隔期与分组,多一层健康守护。
癌症拓展金:
确诊原位癌或轻度癌症后再患恶性肿瘤-重度,额外赔80%基本保额,为抗癌提供更多资金。
可选责任
疾病关爱金:
60岁前确诊重疾额外赔80%、中症额外赔50%、轻症额外赔10%,强化关键阶段保障。
恶性肿瘤-重度医疗津贴:
首次重疾后,恶性肿瘤-重度额外赔50%/40%/30%基本保额,累计3次,覆盖多种状态,紧密跟踪癌症动态。
重要器官功能损害:
心脏、肺、肝、肾之一功能损害达标,赔20%基本保额,守护身体“核心部件”。
特定心脑血管二次:
10种特定心脑血管疾病,赔120%基本保额,限1次,降低心脑血管疾病复发风险。
身故全残:
18岁前赔保费与现价较大者,18岁后赔100%基本保额,给家人经济托底。
投保人豁免(附加险):
投保人轻症、中症、重疾、身故或疾病终末期,豁免被保险人后续保费,家庭保障更周全。
二、复星联合超级玛丽真多次值得买吗?
下面奶爸给给大家总结一下其优点:
1.同种重疾也能多次赔
与其他产品不同,这款同种重疾最多赔3次,非恶性肿瘤间隔1年,恶性肿瘤间隔2年。
如患甲状腺癌康复后再次确诊,仍可获赔,保障持续有力。
2.60岁前加倍守护

60岁前,重疾保额额外提升80%、中症50%、轻症10%
30岁投保50万保额,60岁前实际保障达90万,关键时期保障升级。
3.重疾赔付后保障不中断
传统重疾险赔付重疾后,轻中症保障常终止。
但复星联合超级玛丽真多次重疾险重疾赔付后,轻中症保障依旧有效且无等待期,持续守护健康。
4.重要器官损害也能赔
心脏、肺、肝、肾功能严重受损,即便未达重疾标准,也能获20%基本保额赔付。

5.从原位癌到转移癌全程覆盖
首次确诊原位癌或轻度癌症后再患重度恶性肿瘤,额外赔80%保额,构建癌症全程防护体系。
三、为什么需要多次赔重疾险?
1.恐怖的“二周目”发病率
据精算视觉数据,
癌症3年内复发率40%、心脏病1年内复发率40%、中风1年内复发率12.5%

而单次重疾险保障有限,多次赔付设计更能应对疾病复发的风险。
2.关联性疾病风险
白血病可能引发造血干细胞移植术、I型糖尿病可能诱发终末期肾病等。
重疾间的“联动效应”增加风险,多次赔付机制可应对这类“隐藏BOSS”。

3.重疾年轻化
41-60岁是重疾理赔高发年龄段,18-40岁也不少。

单次赔付重疾险理赔后保障终止,再投保困难,多次赔付重疾险能提供长期保障。
四、奶爸总结
复星联合超级玛丽真多次重疾险真多次重疾险保障全面、设计贴心。
从基本保障到可选责任,再到独特的多次赔付机制,能满足不同人群需求。
投保时大家可以结合自身经济、健康状况选择合适保额与缴费期,让这份保障发挥最大价值,守护家庭幸福。
奶爸也给大家推荐几款优质的重疾险产品:
1、君龙人寿超级玛丽15号
第一,结节保障超全面
自带保障在原有肺结节基础上,拓展到乳腺/甲状腺结节,范围更广了。
可以说是目前市场上,少有的三大高发结节都有保障的产品。
第二,癌症保障丰富
超玛15号的癌症保障,从早期到晚期,都安排得妥妥的。
本身自带癌症拓展金,
首次确诊原位癌/轻度癌症后,确诊恶性肿瘤—重度,额外赔50%。
如果觉得不够,还可以附加以下保障:
癌症津贴或癌症多次赔(二选一):间隔一定周期后,可以赔一笔钱用于癌症持续治疗,癌症津贴有次数限制,多次赔则不限次数。
癌症重度特药治疗金:确诊癌症后需要吃高价特药,做过相关手术可以赔50%保额。

第三,重疾多次赔灵活选
重疾多次赔可以按需选择:
65周岁版,要求是65岁前确诊,额外赔2次,每次赔120%保额;
另一版则是不限年龄,额外赔2次,每次赔120%保额。

同种不同种都赔,且同种间隔周期短,只要2年
像心脏病术后复发了也能保,不用怕赔过一次就没保障了。
【适合人群】
看中结节、癌症保障,预算不多的朋友。
2、复星联合达尔文12号
第一,自带意外重疾额外赔和住院津贴。
前者因为意外导致首次重疾,可多赔35%基本保额。
等于一张保单覆盖重疾+意外,且是保至终身的双重保障!
后者在60周岁前未发生重疾,60岁后确诊,每天给付0.1%基本保额作为住院津贴。
人一辈子不一定会得重疾,但60岁后难免因小病小痛住院,
达尔文12号这个保障,可以让不确定的赔付变得更确定。
不过,这里需要注意的是,如果后续重疾/身故/全残,
会扣掉累计已给付的住院津贴金额后,再赔付。
第二,可选责任丰富
达尔文12号多重附加保障:
重疾多次赔:分65周岁版和终身版(二选一),满足多种人群需要;
重疾保费补偿:缴费期内发生重疾返还保费,实现“重疾免单”;
疾病关爱金/顶梁柱关爱保险金:家庭责任最重阶段赔更多;
癌症津贴:癌症间隔一定周期就能获得一笔理赔金。
第三,理赔门槛更低
5种特定重疾(如严重心肌炎)、原位癌、癌症津贴赔付,都比同类产品更宽松。
【适合人群】
看重理赔门槛、重疾返还保费的朋友
3、复星联合医联有盟
第一,轻中症保障灵活
必选保障是重疾,像轻中症保障、身故保障,可以加钱获得。
如果预算有限,也可以只买个重疾,先把大病保障做好;
如果预算多一点,建议大家还是要附加轻中症保障。
第二,自带一般医疗金
医联有盟自带医疗金,非常实用:
保单前5年,每年提供报销额度=0.5%*保额,100%报销,
未用完可累计,终身有效,身故/全残一次性赔剩余额度!

像买药、体检、看牙等日常开支,都能用上。
可以说是实打实把钱返还给客户使用!
第三,健康告知非常宽松
健康告知只有4条:
比如过去1年内的检查异常、是否有被医生建议住院或手术;
过去2年内的手术情况以及过去5年内的疾病情况。
针对非常高发的甲状腺/乳腺/肺结节,没有问询是否有进行手术,也没有问询是否多发,
只要结节等级在3级以内,结节直径符合要求,就有机会标体承保!
就连癌症,如果5年前已经治愈,没有复发和转移,
同时不涉及其他健康告知,也有机会投保!
【适合人群】
有健康异常的、注重就医资源和健康管理,看中产品实用性的朋友。
4、瑞华健康华佗1号康泰版
第一,基础保障扎实
轻中重疾保障都涵盖了,且轻症+中症赔付次数共7次,
目前市场上赔付次数算比较高的。
且重疾赔完,轻中症不分组还能继续赔,
不分组的好处就在于,赔付规则更宽松。
第二,性价比高
同样50万保额,保终身,基础保障,分30年交,
30岁人群投保华佗1号康泰版,比超级玛丽和达尔文便宜100元/年!
30年下来立省3000块!
第三,可选保障丰富
如果预算比较多,还可以附加:
重疾多次赔、疾病关爱金、癌症津贴、重疾保费补偿金和身故保障。
都是目前市场上热门可选保障内容,实用性强。
【适合人群】
追求高性价比、看中基础保障全面的朋友。
微信扫一扫
微信扫一扫
关注微信
客服热线
奶爸保

