这位朋友你好,关于复星联合康乐爱相守2.0重疾保险值得买吗的问题,奶爸在这里整理了有关复星联合康乐爱相守2.0重疾保险的相关内容,希望对你有帮助:
一、复星联合康乐爱相守2.0重疾保险值得买吗?
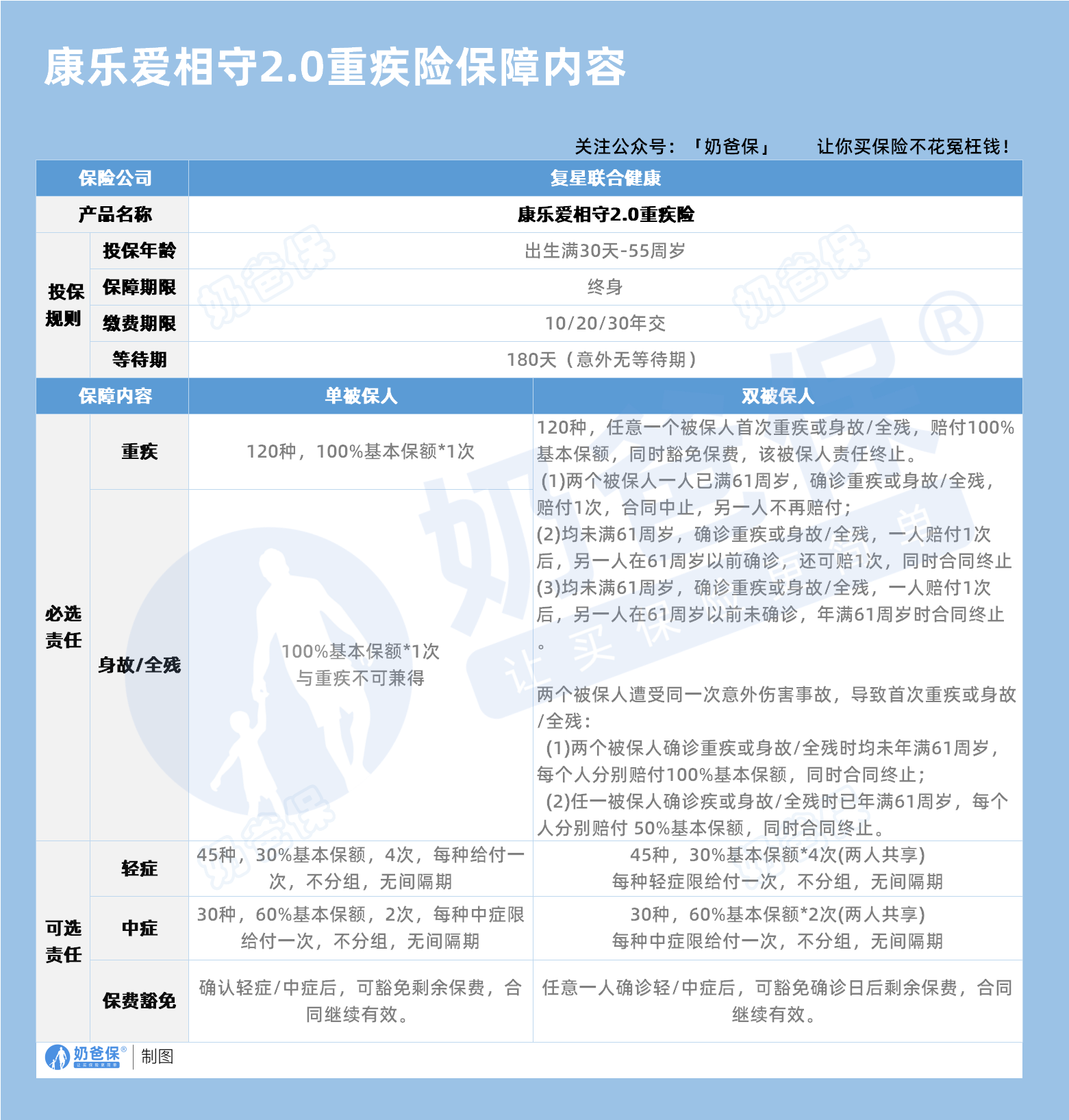
复星联合康乐爱相守2.0重疾保险,凭借独特的双被保人设计与丰富责任,脱颖而出。
复星联合康乐爱相守2.0提供单/双被保人模式,满足多元需求:
重疾保障:
单被保人确诊120种重疾,赔100%保额。
双被保人模式下,一人确诊重疾或身故/全残,赔100%保额,豁免后续保费,另一人保障延续。
若两人均未满61岁且61岁前再次确诊,可获二次赔付。
中轻症保障:
45种轻症,每次赔30%保额,最多4次;
30种中症,每次赔60%保额,最多2次,均不分组、无间隔期。
身故/全残保障:
被保人不幸身故或全残,赔付100%保额,守护家庭经济。
二、复星联合康乐爱相守2.0重疾保险亮点
提供双被保人模式
支持夫妻、父母与子女共投。
如夫妻一方患病,另一方保障依旧,维持家庭经济稳定。
提供保费豁免
单/双被保人确诊轻/中症,豁免后续保费,合同继续有效,减轻患病后的经济压力。
提供高龄保障
61岁及以上确诊重疾或身故/全残,赔付50%保额,为老年人提供经济支撑。
三、奶爸总结
复星联合康乐爱相守2.0重疾保险,以全面保障、创新双被保人模式及人性化豁免,成为健康保障的优质之选。
大家可以结合家庭结构、健康状况与预算,选择适配的保障方案,为未来筑牢防线,从容应对健康风险挑战,守护家庭幸福与经济稳定。
如果你想了解更多重疾险产品,可以看看这篇:
如果大家挑选保险有什么困难,可以扫码关注:奶爸保公众号 进行1对1咨询,现在关注“奶爸保”公众号,回复“官网”,还可以免费领取价值199元的保障大礼包哦,让您买保险变得更简单。
复星联合康乐爱相守2.0重疾保险值得买吗?
这位朋友你好,关于复星联合康乐爱相守2.0重疾保险值得买吗的问题,奶爸在这里整理了有关复星联合康乐爱相守2.0重疾保险的相关内容,希望对你有帮助:
一、复星联合康乐爱相守2.0重疾保险值得买吗?
复星联合康乐爱相守2.0重疾保险,凭借独特的双被保人设计与丰富责任,脱颖而出。
复星联合康乐爱相守2.0提供单/双被保人模式,满足多元需求:
重疾保障:
单被保人确诊120种重疾,赔100%保额。
双被保人模式下,一人确诊重疾或身故/全残,赔100%保额,豁免后续保费,另一人保障延续。
若两人均未满61岁且61岁前再次确诊,可获二次赔付。
中轻症保障:
45种轻症,每次赔30%保额,最多4次;
30种中症,每次赔60%保额,最多2次,均不分组、无间隔期。
身故/全残保障:
被保人不幸身故或全残,赔付100%保额,守护家庭经济。
二、复星联合康乐爱相守2.0重疾保险亮点
提供双被保人模式
支持夫妻、父母与子女共投。
如夫妻一方患病,另一方保障依旧,维持家庭经济稳定。
提供保费豁免
单/双被保人确诊轻/中症,豁免后续保费,合同继续有效,减轻患病后的经济压力。
提供高龄保障
61岁及以上确诊重疾或身故/全残,赔付50%保额,为老年人提供经济支撑。
三、奶爸总结
复星联合康乐爱相守2.0重疾保险,以全面保障、创新双被保人模式及人性化豁免,成为健康保障的优质之选。
大家可以结合家庭结构、健康状况与预算,选择适配的保障方案,为未来筑牢防线,从容应对健康风险挑战,守护家庭幸福与经济稳定。
如果你想了解更多重疾险产品,可以看看这篇:
如果大家挑选保险有什么困难,可以扫码关注:奶爸保公众号 进行1对1咨询,现在关注“奶爸保”公众号,回复“官网”,还可以免费领取价值199元的保障大礼包哦,让您买保险变得更简单。
-
一生中意终身寿险好不好?保障+收益+灵活度全解析
2025-11-12 18:00:17
-
复星保德信星颐(分红型)养老年金保险,适合哪些人买?
2025-11-12 16:00:32
-
中国人寿2026开门红年金险值得买吗?一文深度解析
2025-11-12 14:07:56
-
福有余2025是哪个公司的?给孩子买好不好?
2025-11-12 09:28:10
-
2025年快返型年金险合集:存本取息+终身领,灵活减保超省心
2025-11-10 10:50:13
查看更多所用,不泄露任何第三方
或用于其他用途