当下,家庭共同抵御风险的意识不断增强,重疾险作为健康防护的核心工具,不少人也会给自己和家人配置。
复星联合适时推出的康乐爱相守2.0重疾险,凭借双被保人特色设计与多元保障,成为家庭投保的热门选择。
究竟它的保障内容是否全面?两人投保费用如何?
下面奶爸给大家逐一解析。
一、复星联合康乐爱相守2.0重疾险保障哪些内容?
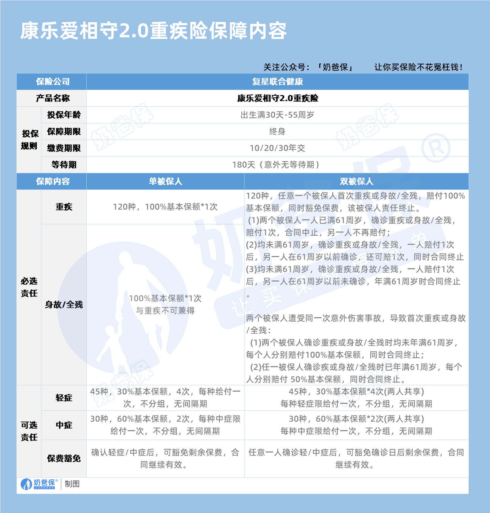
先来看看复星联合康乐爱相守2.0重疾险的保障内容表格:

1、投保规则
复星联合康乐爱相守2.0重疾险支持出生满30天到55周岁人群投保,保障期限为终身,
缴费期限选择也很多,可选10年、20年或30年交,
等待期是180天,整体来看比较中规中矩。
2、基础保障
复星联合康乐爱相守2.0重疾险的基础保障是比较简单的,只有重疾保障和身故保障。
亮点在一张保单保两个人,优点是很多的:
首先,性价比更高。
如复星联合康乐爱相守2.0,两人一起投保保费远低于单人单购总和,直接降低家庭保障成本;
其次,保障互补性强。
一方确诊重疾、轻中症,可豁免双方剩余保费,若两人符合理赔条件,还能多次赔付,延长保障效力;
最后,贴合家庭场景。
适配夫妻、亲子等组合,实现风险共担,用更优投入为家庭成员构建双重健康防护,全面覆盖家庭潜在风险。
具体来看看保障情况:
重疾保障:
单被保人模式下,确诊120种重疾,赔付100%基本保额。
双被保人模式下,任一被保人首次重疾或身故/全残,赔付100%基本保额并豁免保费。
若两人均未满61岁,一人确诊后,另一人在规定时间前确诊仍可获赔,灵活适配家庭场景。
身故/全残保障:
单被保人赔付100%基本保额(与重疾不可兼得)。
双被保人若因同一次意外事故触发重疾或身故/全残,按年龄规则赔付,最高每人赔100%基本保额,极端风险全覆盖。
2、可选责任
轻症保障:
单被保人45种轻症,每次赔30%基本保额,可赔4次;
双被保人两人共享4次赔付,不分组、无间隔期,降低理赔门槛。
中症保障:
单被保人30种中症,每次赔60%基本保额,可赔2次;
双被保人共享2次赔付,同样不分组、无间隔期,强化疾病早期保障。
保费豁免:
单双被保人确诊轻/中症后,均可豁免剩余保费,合同继续有效,减轻后续经济压力。
整体来看,
复星联合康乐爱相守2.0重疾险保障比较简单的,特色在于其双被保人模式,投保更灵活了。
二、复星联合康乐爱相守2.0重疾险两人投保价格贵吗?
复星联合康乐爱相守2.0重疾险支持两人投保,而且保费也会更便宜,一起来看看:

如果只选择基础保障:
30岁男性单购5670元,女性5211元,单购合计是10881元;
如果是两人一起投保,仅6954元,保费差额达到了64%
如果选择了基础保障+中轻症保障:
30岁男性6510元,女性6138元,单购合计是12648元;
如果是一起投保,每年保费是8532元,双被保人投保明显更省费用。
总的来说,
无论哪种方案,双被保人组合投保均展现显著保费优势,因此很适合适合夫妻、亲子等家庭一起投保,以更低成本获得全面的保障。
三、奶爸总结
复星联合康乐爱相守2.0重疾险,保障涵盖了重疾、身故/全残,还将轻中症设为可选,
而且单双被保人模式可以灵活进行切换。
既满足家庭成员共同抵御风险的需求,又通过保费优惠降低了保费,
无论是单人投保还是家庭组合规划,都值得考虑。
奶爸也给大家推荐几款优质的重疾险产品:
1、君龙人寿超级玛丽15号
第一,结节保障超全面
自带保障在原有肺结节基础上,拓展到乳腺/甲状腺结节,范围更广了。
可以说是目前市场上,少有的三大高发结节都有保障的产品。
第二,癌症保障丰富
超玛15号的癌症保障,从早期到晚期,都安排得妥妥的。
本身自带癌症拓展金,
首次确诊原位癌/轻度癌症后,确诊恶性肿瘤—重度,额外赔50%。
如果觉得不够,还可以附加以下保障:
癌症津贴或癌症多次赔(二选一):间隔一定周期后,可以赔一笔钱用于癌症持续治疗,癌症津贴有次数限制,多次赔则不限次数。
癌症重度特药治疗金:确诊癌症后需要吃高价特药,做过相关手术可以赔50%保额。

第三,重疾多次赔灵活选
重疾多次赔可以按需选择:
65周岁版,要求是65岁前确诊,额外赔2次,每次赔120%保额;
另一版则是不限年龄,额外赔2次,每次赔120%保额。

同种不同种都赔,且同种间隔周期短,只要2年
像心脏病术后复发了也能保,不用怕赔过一次就没保障了。
【适合人群】
看中结节、癌症保障,预算不多的朋友。
2、复星联合达尔文12号
第一,自带意外重疾额外赔和住院津贴。
前者因为意外导致首次重疾,可多赔35%基本保额。
等于一张保单覆盖重疾+意外,且是保至终身的双重保障!
后者在60周岁前未发生重疾,60岁后确诊,每天给付0.1%基本保额作为住院津贴。
人一辈子不一定会得重疾,但60岁后难免因小病小痛住院,
达尔文12号这个保障,可以让不确定的赔付变得更确定。
不过,这里需要注意的是,如果后续重疾/身故/全残,
会扣掉累计已给付的住院津贴金额后,再赔付。
第二,可选责任丰富
达尔文12号多重附加保障:
重疾多次赔:分65周岁版和终身版(二选一),满足多种人群需要;
重疾保费补偿:缴费期内发生重疾返还保费,实现“重疾免单”;
疾病关爱金/顶梁柱关爱保险金:家庭责任最重阶段赔更多;
癌症津贴:癌症间隔一定周期就能获得一笔理赔金。
第三,理赔门槛更低
5种特定重疾(如严重心肌炎)、原位癌、癌症津贴赔付,都比同类产品更宽松。
【适合人群】
看重理赔门槛、重疾返还保费的朋友
3、复星联合医联有盟
第一,轻中症保障灵活
必选保障是重疾,像轻中症保障、身故保障,可以加钱获得。
如果预算有限,也可以只买个重疾,先把大病保障做好;
如果预算多一点,建议大家还是要附加轻中症保障。
第二,自带一般医疗金
医联有盟自带医疗金,非常实用:
保单前5年,每年提供报销额度=0.5%*保额,100%报销,
未用完可累计,终身有效,身故/全残一次性赔剩余额度!

像买药、体检、看牙等日常开支,都能用上。
可以说是实打实把钱返还给客户使用!
第三,健康告知非常宽松
健康告知只有4条:
比如过去1年内的检查异常、是否有被医生建议住院或手术;
过去2年内的手术情况以及过去5年内的疾病情况。
针对非常高发的甲状腺/乳腺/肺结节,没有问询是否有进行手术,也没有问询是否多发,
只要结节等级在3级以内,结节直径符合要求,就有机会标体承保!
就连癌症,如果5年前已经治愈,没有复发和转移,
同时不涉及其他健康告知,也有机会投保!
【适合人群】
有健康异常的、注重就医资源和健康管理,看中产品实用性的朋友。
4、瑞华健康华佗1号康泰版
第一,基础保障扎实
轻中重疾保障都涵盖了,且轻症+中症赔付次数共7次,
目前市场上赔付次数算比较高的。
且重疾赔完,轻中症不分组还能继续赔,
不分组的好处就在于,赔付规则更宽松。
第二,性价比高
同样50万保额,保终身,基础保障,分30年交,
30岁人群投保华佗1号康泰版,比超级玛丽和达尔文便宜100元/年!
30年下来立省3000块!
第三,可选保障丰富
如果预算比较多,还可以附加:
重疾多次赔、疾病关爱金、癌症津贴、重疾保费补偿金和身故保障。
都是目前市场上热门可选保障内容,实用性强。
【适合人群】
追求高性价比、看中基础保障全面的朋友。
微信扫一扫
微信扫一扫
关注微信
客服热线
奶爸保

