尊享e生2025已经悄然上线,这个系列产品一直都是比较受市场追捧的,因为它的保障内容丰富,而且随着版本的更迭,保障人群范围也逐步放宽。
而且为了应对DRG改革,很多人更注重于医疗险的配置。
那么尊享e生2025有什么优势呢?它能有效应对DRG改革吗?今天我们就一起对相关问题展开分析。
尊享e生2025有哪些优势?
尊享e生2025如何应对DRG改革?
奶爸总结
一、尊享e生2025有哪些优势?
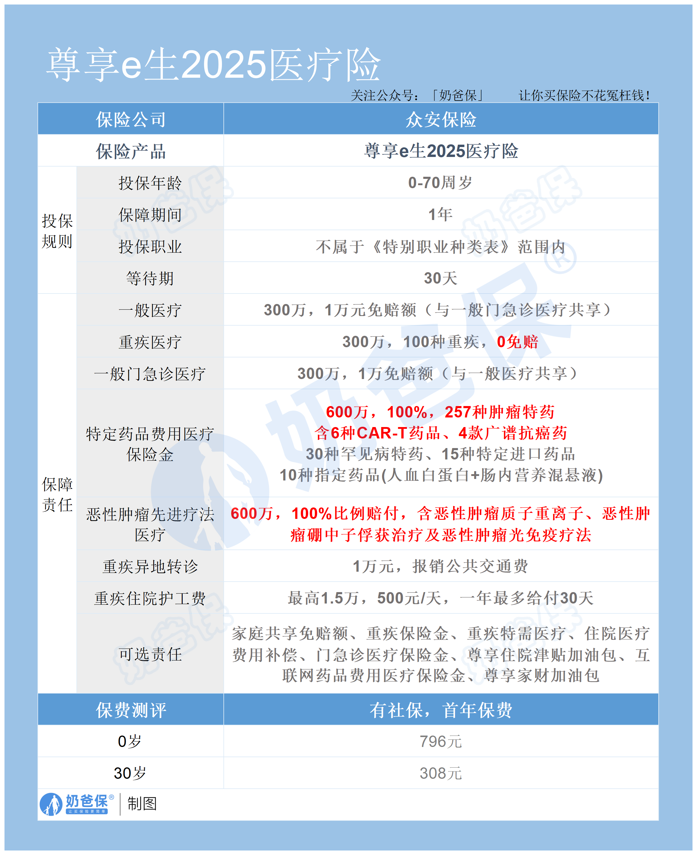
下面我们先来看看尊享e生2025的保障内容:
关于尊享e生2025的优势总结如下:
1. 扩展特药清单与用药责任
尊享e生2025的特药清单从162种扩展至312种,涵盖了257种重度恶性肿瘤院外特药、30种罕见病药品、15种特定进口药品和10种白蛋白类药品。
其中,恶性肿瘤重度院外特药中包含6款CART药品和4款NTRK广谱抗癌药。
这些先进疗法所需药品的纳入,为患者提供了更多的治疗选择和希望。
同时,尊享e生2025对指定特药的赔付比例高达100%,最高理赔限额可达600万元,进一步减轻了患者的经济负担。
2. 拓宽医疗机构范围
尊享e生2025在医疗机构范围上也进行了大幅扩展。除全国公立医院外,还将指定私立及民营医疗机构的赔付范围从68家提升至102家,质子重离子医院扩展至9家。
这一举措为患者提供了更多的就医选择,提高了就医便利性。尤其是在公立医院资源紧张的情况下,私立及民营医疗机构的纳入为患者提供了更多的就医可能性。
3. 优化核保政策与转保功能
尊享e生2025在核保政策上也进行了大幅优化。
不仅大幅优化了除外疾病,还新增了核保复议功能。
对于甲状腺、乳腺、肺结节等原来需要除外责任的疾病,转为支持重症保障,并在次年重新投保时支持核保复议。
同时,尊享e生2025还提供转保功能,转保的核保要求也相对宽松,仅四条健康告知。
满足条件可免除等待期获得保障,为患者提供了无缝衔接的医疗保障。
4. 丰富的增值服务
尊享e生2025还提供了丰富的增值服务,如重疾绿通、重大疾病住院护工、术后家庭护理等。
这些服务为患者提供了从诊前到诊中再到诊后的全方位服务体验。
同时有重疾异地转诊费用1万元,重疾住院护工费为500元/天,减轻消费者治疗的经济负担。
二、尊享e生2025如何应对DRG改革?
通过上面的分析相信大家对尊享e生2025的优势已经有所了解,那么它能有效应对目前的DRG改革吗?
我们先来看看什么是DRG改革,DRG改革本质上是医保与医院之间结算方式的改变,旨在通过精细化管理提升医保基金的使用效率,优化医疗资源配置,减轻患者负担。
在DRG支付模式下,医保局将疾病进行分类,相关疾病划为同一组别,每个组别的疾病提前“估价”打包付费,医院自负盈亏。
这样的改革本来是为了避免过度治疗,但是一旦打包意味着若是治疗超过“定价”,医院可能就会让患者“转院”,若是患者有商业保险走自费通道就可以避免这些“麻烦”。
那么尊享e生2025能不能有效应对呢?
随着DRG改革的深入,门诊治疗费用占比逐渐上升。
尊享e生2025通过全场景放开外购药械、扩展特药清单与用药责任等措施,有效应对了门诊治疗费用上升带来的挑战。患者即使在门诊场景下也能获得全面的医疗保障。
DRG改革后,医院为了控制成本,部分高价或特效药可能无法在医院内获得。
尊享e生2025通过全场景放开外购药械政策,满足了患者日益增长的院外购药需求。患者可以通过院外途径购买所需药品和器械,并获得报销。
尊享e生2025通过拓宽医疗机构范围,为患者提供了更多的就医选择和便利性。
尤其是在公立医院资源紧张的情况下,私立及民营医疗机构的纳入为患者提供了更多的就医可能性。这有助于缓解公立医院就医压力,提高整体医疗服务效率。
三、奶爸总结
总而言之,尊享e生2025优势明显且能有效应对DRG改革,大家可以结合自己的需求投保。
若是您对尊享e生2025还有疑问,可以私信奶爸咨询哦。
奶爸也给大家推荐几款可长期续保的医疗险产品:

1、人保金医保3号
✅【特点】
保证续保20年:续保条件优秀,保证续保期间,无论产品停售还是身体变差都不影响续保
理赔门槛低:核心主险年免赔额支持无理赔递减至7000元,同时,还支持附加0元免赔医疗保险金,即便感冒、发烧住院治疗,也可以报销
保障力度更全:除基础保障外,还能附加院外特药医疗、外购药械,重疾住院津贴、轻中症关爱金、特定疾病及意外失能和恶性肿瘤失能保障等,非常全面。
增值服务全,就医体验更好:有重疾住院绿色通道、手术安排、住院垫付、院内照护、居家护理和特药服务等,都非常实用。
✅【不足】
部分责任不保证续保,比如外购药械费用医疗保险金,目前是1年期。
✅【适合人群】
追求长期医疗保障、更全面保障,注重院外特药保障的人群
2、金医保少儿长期医疗险
✅【特点】
保证续保时间长:保证续保至18周岁,最长保证续保18年
基础保障扎实、增值服务丰富:一般+重疾医疗保额高达800万,包含就医绿通、住院垫付、线上问诊等多种增值服务
提供院外恶性肿瘤特定药品费用医疗保障:包含157种特药(含2种CAR-T用药疗法),保额高达400万
支持多孩投保,最高享9折:为两位子女投保享95折、为三位及以上子女投保享9折
✅【不足】
可附加的特定疾病门(急)诊医疗责任不保证续保
✅【适合人群】
少儿群体,费率优势明显,追求免赔额低的人群
3、蓝医保长期医疗
蓝医保和另一款产品医享无忧的保障内容差不多,这里只介绍蓝医保:
✅【特点】
保证续保20年:稳定性强,适合老年人、免疫力低的人群投保
健康服务升级:可选特定药品保障,特药清单拓展至162种,34项健康管理服务全新升级
保障内容丰富:除一般、重疾医疗,还保障55种中轻症特定疾病,给付1万元重大疾病关爱保险金
可选保障升级:除原来的特定疾病特需医疗、个人重大疾病保险两项可选责任外,新增了附加住院津贴以及附加失能收入损失保险金,都是保证续保20年
保费可优惠:2位及以上同时投保即可享受家庭保单的95折优惠
免赔额低:三项医疗保障共享免赔额,赔付概率更高
✅【不足】
重疾医疗有免赔额,对重大疾病理赔不够友好
✅【适合人群】
追求保障全面、高性价比,或者追求长期医疗保障的中老年群体
4、蓝医保(好医好药版)长期医疗
✅【特点】
投保、理赔门槛低:最高支持70周岁投保,无理赔免赔额可最低减至5000元
保障全面:包含一般医疗、55种特定疾病、120种重疾、质子重离子治疗等
外购药及器械全面开放,不限清单:必选责任还多了外购药械、特需医疗,可报销的范围和就医体验也更高一些
可选保障丰富:新增120种重疾保险金、住院补偿金、门诊保险金、重疾特需保险金四大附加保障
家庭单优势明显:家庭单最高可享85折优惠
✅【适合人群】
追求长期医疗保障的中老年群体,以及追求癌症特药保障的人群
5、星相守长期医疗险
✅【特点】
保证续保20年:不管是计划一,还是计划二(特需医疗),都保证续保20年,尤其是计划二,在市场来看还是非常稀缺的
保障全面:包含一般医疗、轻中症、120种重疾、多种增值服务等,且支持住院前后45天门急诊,比同类产品时间更长
免赔额可选:两个计划都可以根据实际情况,选择0免赔或1/1.5/2万免赔额,且连续多年无理赔,免赔额最高下调5000元,更容易得到赔付
外购药不限清单:符合一般医疗、轻中症医疗和重疾医疗责任下的外购药,没有具体清单限制,且可报手术机器人费
可选保障丰富:可附加门急诊、重疾补充关爱金、重疾住院/监护病房津贴等,非常实用
✅【不足】
50岁后保费上涨幅度较大。
✅【适合人群】
追求高性价比、看中免赔额低,注重外购药械保障和就医体验的人群
6、好医保-长期医疗(标准版)
✅【特点】
保证续保20年:保证续保期内,续保无需审核,身体变差或理赔过都能续保
保障全面:基础的医疗保障都有,还有实用的增值服务,包括就医绿通、垫付服务等
疾病保障好:提供了1万元的重疾津贴和200万的特药保障,特药清单拓展至197种,还可附加癌症赴日医疗
健康告知宽松:没有问询到2年内体检异常情况
✅【不足】
一般医疗和重疾医疗共享保额和免赔额,特药保障有1万免赔额,且只能报销90%
需要在支付宝平台上自助投保,要仔细阅读健康告知要求
✅【适合人群】
追求更长保证续保时间,更全面的增值服务,身体状况一般的中年群体
7、平安长相安2号长期医疗
✅【特点】
投保、理赔门槛低:最高支持70周岁投保,支持给配偶父母投保,无理赔免赔额可最低减至5000元
基础保障全面:外购药、质子重离子、特殊门诊费用等皆可保障,还新增了指定疾病康复医疗责任、基因检测责任;
另外,特药从157种扩展至188种,含3种Cat-T
可选保障丰富:新增院外重疾药品(不限药品清单)、重大疾病确诊、特定疾病特需医疗三大附加保障
家庭单优势明显:2人即可成家庭单,最高可享85折优惠,家庭单可共享免赔额
增值服务强大:支持“9+1”健康服务权益
包括门诊/住院协助、暖心陪诊、院内护工看护、出院交通安排及陪同等,帮助患者更好地应对疾病带来的困扰
✅【适合人群】
追求长期医疗保障的中老年群体,家庭共同投保,注重投保、理赔门槛低的人群
8、全医保免健告医疗险(保证续保)
✅【特点】
投保、理赔门槛低:没有健康告知,带病也能买,且社保内免赔额为5000元,比一般产品还要低
保证续保5年:市面上少有的免健告,还有保证续保的产品,投保后不管身体变差还是理赔过,5年内不用担心保障中断
保障全面:除一般住院、重疾住院保障外,还有特药、质子重离子及特定外购药械保障
可扩展私立医院:就医范围除二级公立医院普通部外,还支持特定私立医院专科就诊
✅【适合人群】
带病投保、看中保证续保且保障全面的人群
微信扫一扫
微信扫一扫
关注微信
客服热线
奶爸保

