很多家长在为孩子规划保险保障时,都会面临两个核心问题,孩子是否有必要购买少儿重疾险,平安旗下的哪款产品更值得入手。
这两个问题的答案,需要结合少儿重疾的风险特点和产品本身来分析。
一、平安少儿重疾险哪款产品值得买?孩子有必要买少儿重疾险吗?
从少儿重疾的发病情况来看,白血病、重症手足口病等疾病并不罕见,一旦确诊,治疗周期往往长达数年,所需费用远超普通家庭的承受能力。
重疾险的赔付金不仅能覆盖手术、化疗等直接医疗费用,还能弥补家长陪护期间的收入损失,保障家庭的正常生活节奏。
孩子投保重疾险有明显的年龄优势,年龄越小保费越低,核保条件也更宽松,能更早锁定长期保障,避免未来因健康问题被拒保。
此外,少儿重疾险的保障期限可以灵活选择,既能覆盖孩子成长的关键阶段,也能为终身健康保驾护航。

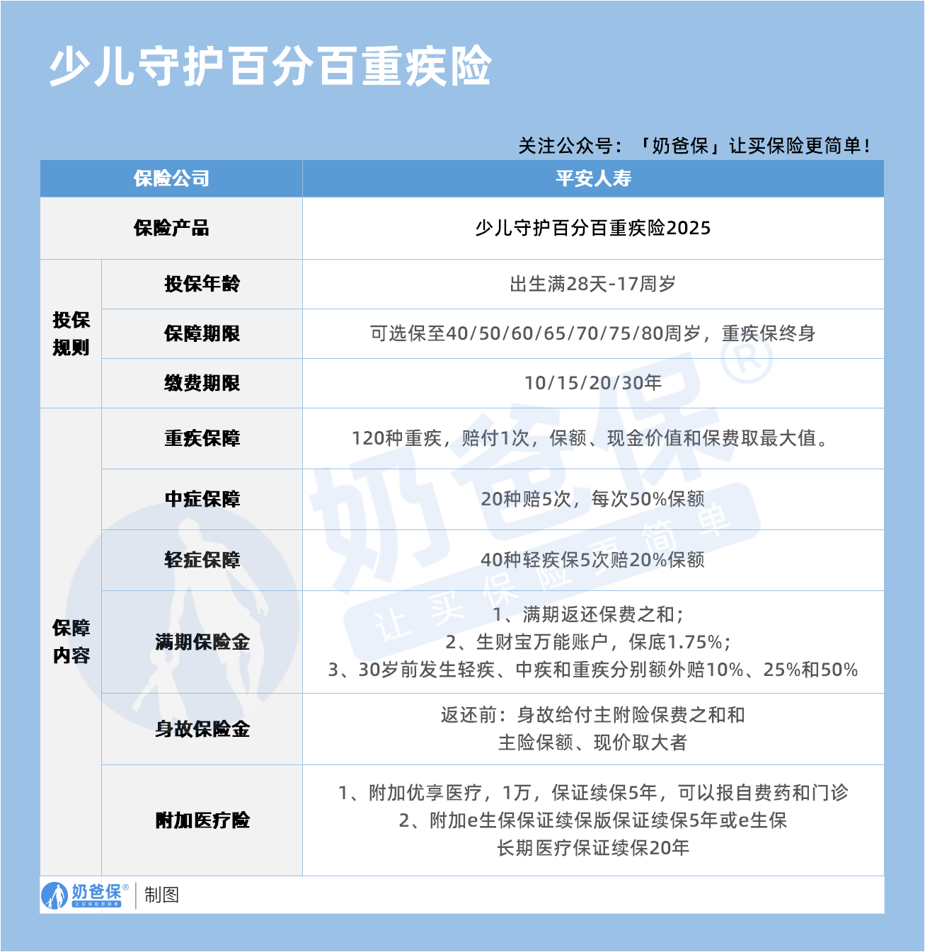
平安少儿守护百分百 2025 是平安人寿推出的一款返还型少儿重疾险,投保年龄覆盖出生满 28 天至 17 周岁,保障期限可选择至 40 至 80 周岁或终身。
产品保障 120 种重疾,赔付 1 次,赔付金额为保额、现金价值和保费的最大值,中症保障 20 种疾病,可赔付 5 次,每次赔付 50% 的基本保额。
轻症保障 40 种疾病,可赔付 5 次,每次赔付 20% 的基本保额,满期时可返还已交保费之和,搭配生财宝万能账户,保底利率为 1.75%。
30 岁前,孩子若发生轻症、中症或重疾,还能获得额外赔付,分别为 10%、25% 和 50% 的保额,提升了少儿阶段的保障力度。
身故保障方面,满期前赔付已交保费之和,满期后赔付主险保额与现金价值的较大者,同时可附加优享医疗、e 生保等医疗险,覆盖自费药和门诊费用。
不过,这款产品也存在一些不足,重疾仅支持单次赔付,相比多次赔付的重疾险,在保障的全面性上稍显逊色。
返还型的设计导致保费高于同类型的纯消费型重疾险,万能账户的保底利率也处于行业中等水平,增值空间有限。
轻症和中症的赔付比例在同类产品中不算突出,对于追求高保障杠杆的家庭来说,性价比可能不够理想。
家长在选择产品时,首先要明确自身的核心需求,如果更看重保障的杠杆作用,纯消费型重疾险是更优的选择,如果希望兼顾保障和储蓄,返还型产品可以作为备选。
对比不同产品时,要重点关注重疾赔付次数、轻中症赔付比例,以及保费水平,避免被返还功能等附加条款误导。
预算有限的家庭,应优先配置足够的重疾保额,确保在风险发生时能获得充足的赔付,再考虑其他附加功能。
同时,要注意附加医疗险的保障范围和续保条件,比如是否覆盖自费药、门诊费用,以及保证续保的年限。
投保人豁免责任也不容忽视,能在家长发生风险时,免交后续保费,让孩子的保障不受影响。
此外,还要结合孩子的健康状况和家族病史,选择核保条件更宽松、保障更具针对性的产品。
二、奶爸总结
孩子配置少儿重疾险是非常有必要的,能为家庭经济筑起一道安全防线。
平安少儿守护百分百 2025 有其品牌和返还的特色,但也存在保障力度不足等问题。
家长在选购时,应优先关注保障的核心功能,结合自身需求和预算理性选择,不要盲目追求品牌或返还功能,才能为孩子选到真正合适的重疾险产品。
奶爸也给大家推荐几款优质的重疾险产品:
1、君龙人寿超级玛丽15号
第一,结节保障超全面
自带保障在原有肺结节基础上,拓展到乳腺/甲状腺结节,范围更广了。
可以说是目前市场上,少有的三大高发结节都有保障的产品。
第二,癌症保障丰富
超玛15号的癌症保障,从早期到晚期,都安排得妥妥的。
本身自带癌症拓展金,
首次确诊原位癌/轻度癌症后,确诊恶性肿瘤—重度,额外赔50%。
如果觉得不够,还可以附加以下保障:
癌症津贴或癌症多次赔(二选一):间隔一定周期后,可以赔一笔钱用于癌症持续治疗,癌症津贴有次数限制,多次赔则不限次数。
癌症重度特药治疗金:确诊癌症后需要吃高价特药,做过相关手术可以赔50%保额。

第三,重疾多次赔灵活选
重疾多次赔可以按需选择:
65周岁版,要求是65岁前确诊,额外赔2次,每次赔120%保额;
另一版则是不限年龄,额外赔2次,每次赔120%保额。

同种不同种都赔,且同种间隔周期短,只要2年
像心脏病术后复发了也能保,不用怕赔过一次就没保障了。
【适合人群】
看中结节、癌症保障,预算不多的朋友。
2、复星联合达尔文12号
第一,自带意外重疾额外赔和住院津贴。
前者因为意外导致首次重疾,可多赔35%基本保额。
等于一张保单覆盖重疾+意外,且是保至终身的双重保障!
后者在60周岁前未发生重疾,60岁后确诊,每天给付0.1%基本保额作为住院津贴。
人一辈子不一定会得重疾,但60岁后难免因小病小痛住院,
达尔文12号这个保障,可以让不确定的赔付变得更确定。
不过,这里需要注意的是,如果后续重疾/身故/全残,
会扣掉累计已给付的住院津贴金额后,再赔付。
第二,可选责任丰富
达尔文12号多重附加保障:
重疾多次赔:分65周岁版和终身版(二选一),满足多种人群需要;
重疾保费补偿:缴费期内发生重疾返还保费,实现“重疾免单”;
疾病关爱金/顶梁柱关爱保险金:家庭责任最重阶段赔更多;
癌症津贴:癌症间隔一定周期就能获得一笔理赔金。
第三,理赔门槛更低
5种特定重疾(如严重心肌炎)、原位癌、癌症津贴赔付,都比同类产品更宽松。
【适合人群】
看重理赔门槛、重疾返还保费的朋友
3、复星联合医联有盟
第一,轻中症保障灵活
必选保障是重疾,像轻中症保障、身故保障,可以加钱获得。
如果预算有限,也可以只买个重疾,先把大病保障做好;
如果预算多一点,建议大家还是要附加轻中症保障。
第二,自带一般医疗金
医联有盟自带医疗金,非常实用:
保单前5年,每年提供报销额度=0.5%*保额,100%报销,
未用完可累计,终身有效,身故/全残一次性赔剩余额度!

像买药、体检、看牙等日常开支,都能用上。
可以说是实打实把钱返还给客户使用!
第三,健康告知非常宽松
健康告知只有4条:
比如过去1年内的检查异常、是否有被医生建议住院或手术;
过去2年内的手术情况以及过去5年内的疾病情况。
针对非常高发的甲状腺/乳腺/肺结节,没有问询是否有进行手术,也没有问询是否多发,
只要结节等级在3级以内,结节直径符合要求,就有机会标体承保!
就连癌症,如果5年前已经治愈,没有复发和转移,
同时不涉及其他健康告知,也有机会投保!
【适合人群】
有健康异常的、注重就医资源和健康管理,看中产品实用性的朋友。
4、瑞华健康华佗1号康泰版
第一,基础保障扎实
轻中重疾保障都涵盖了,且轻症+中症赔付次数共7次,
目前市场上赔付次数算比较高的。
且重疾赔完,轻中症不分组还能继续赔,
不分组的好处就在于,赔付规则更宽松。
第二,性价比高
同样50万保额,保终身,基础保障,分30年交,
30岁人群投保华佗1号康泰版,比超级玛丽和达尔文便宜100元/年!
30年下来立省3000块!
第三,可选保障丰富
如果预算比较多,还可以附加:
重疾多次赔、疾病关爱金、癌症津贴、重疾保费补偿金和身故保障。
都是目前市场上热门可选保障内容,实用性强。
【适合人群】
追求高性价比、看中基础保障全面的朋友。
微信扫一扫
微信扫一扫
关注微信
客服热线
奶爸保

