这位朋友你好,关于定海柱7号在哪里可以买到,值得买吗的问题,奶爸在这里整理了有关定海柱7号的相关内容,希望对你有帮助:
一、定海柱7号在哪里可以买到?值得买吗?
定海柱7号可通过线上正规保险平台或保险公司官方渠道投保:
持牌保险经纪平台:
如奶爸保等。这些平台有全国性保险经纪牌照,合规性强,还提供1对1保险规划、理赔协助等服务。
保险公司渠道:
国富人寿官网,或线下分支机构。若习惯“直连保险公司”,可通过这些渠道投保,理赔由国富人寿直接负责。
无论选哪个渠道,投保前务必仔细阅读条款,确认保障内容和免责条款,避免“保障错位”。
二、定海柱7号值得买吗?
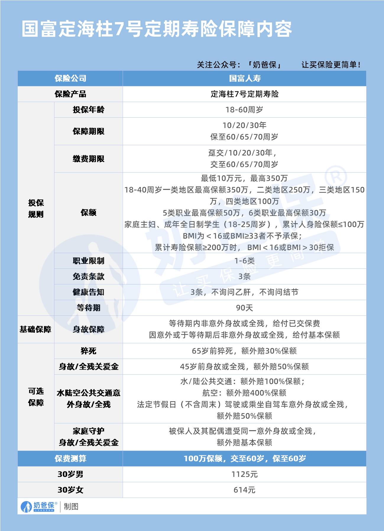
1. 投保规则
年龄&职业:18-60周岁可投,职业覆盖1-6类。
保障期限:可选10/20/30年,或保至60/65/70/75/80周岁,能匹配房贷周期、子女成长阶段等需求。
缴费期限:趸交,或分10/20/30年交,甚至“交至60/65/70周岁”,长缴费期可降低年保费压力。
保额限制:最低10万,最高350万(18-40岁一类地区保额350万,二类250万… BMI<16或>33会拒保)。
2. 核心保障
基础保障:
身故/全残:赔付100%基本保额。
猝死关爱金:65岁前发生猝死,额外赔30%保额。
特别关爱金:45岁前身故/全残,额外赔50%保额。
可选保障:
交通意外额外赔:
水陆公共交通意外赔200%保额,航空意外赔500%保额;
法定节假日自驾车意外赔150%保额。
家庭守护关爱金:若夫妻因同一场意外身故/全残,额外赔100%保额。
3. 增值服务
定海柱7号打破了定期寿险“无增值服务”的惯例,提供8项实用权益:
就医类:
2次三甲医院门诊预约、2次全球代购药、2次就医陪诊、
健康类:
不限次视频问诊、重大疾病分诊;1次体检报告解读、3次心理咨询、10次肿瘤营养康复治疗。
4. 健康告知&免责条款
健康告知仅3条,不问乙肝、结节(乳腺/甲状腺/肺结节),甚至BMI≥33才拒保,对健康异常人群友好。
免责条款仅5条(比常规产品多“战争、核爆炸”等极端风险,但日常场景几乎覆盖)。
三、奶爸总结
定海柱7号线上多渠道可买,保障全、健康告知松、价格低,适合家庭支柱、健康异常者、看重增值服务的人群。
如果你想了解更多定期寿险产品,可以看看这篇:
如果大家挑选保险有什么困难,可以扫码关注:奶爸保公众号 进行1对1咨询,现在关注“奶爸保”公众号,回复“官网”,还可以免费领取价值199元的保障大礼包哦,让您买保险变得更简单。
定海柱7号在哪里可以买到?值得买吗?
这位朋友你好,关于定海柱7号在哪里可以买到,值得买吗的问题,奶爸在这里整理了有关定海柱7号的相关内容,希望对你有帮助:
一、定海柱7号在哪里可以买到?值得买吗?
定海柱7号可通过线上正规保险平台或保险公司官方渠道投保:
持牌保险经纪平台:
如奶爸保等。这些平台有全国性保险经纪牌照,合规性强,还提供1对1保险规划、理赔协助等服务。
保险公司渠道:
国富人寿官网,或线下分支机构。若习惯“直连保险公司”,可通过这些渠道投保,理赔由国富人寿直接负责。
无论选哪个渠道,投保前务必仔细阅读条款,确认保障内容和免责条款,避免“保障错位”。
二、定海柱7号值得买吗?
1. 投保规则
年龄&职业:18-60周岁可投,职业覆盖1-6类。
保障期限:可选10/20/30年,或保至60/65/70/75/80周岁,能匹配房贷周期、子女成长阶段等需求。
缴费期限:趸交,或分10/20/30年交,甚至“交至60/65/70周岁”,长缴费期可降低年保费压力。
保额限制:最低10万,最高350万(18-40岁一类地区保额350万,二类250万… BMI<16或>33会拒保)。
2. 核心保障
基础保障:
身故/全残:赔付100%基本保额。
猝死关爱金:65岁前发生猝死,额外赔30%保额。
特别关爱金:45岁前身故/全残,额外赔50%保额。
可选保障:
交通意外额外赔:
水陆公共交通意外赔200%保额,航空意外赔500%保额;
法定节假日自驾车意外赔150%保额。
家庭守护关爱金:若夫妻因同一场意外身故/全残,额外赔100%保额。
3. 增值服务
定海柱7号打破了定期寿险“无增值服务”的惯例,提供8项实用权益:
就医类:
2次三甲医院门诊预约、2次全球代购药、2次就医陪诊、
健康类:
不限次视频问诊、重大疾病分诊;1次体检报告解读、3次心理咨询、10次肿瘤营养康复治疗。
4. 健康告知&免责条款
健康告知仅3条,不问乙肝、结节(乳腺/甲状腺/肺结节),甚至BMI≥33才拒保,对健康异常人群友好。
免责条款仅5条(比常规产品多“战争、核爆炸”等极端风险,但日常场景几乎覆盖)。
三、奶爸总结
定海柱7号线上多渠道可买,保障全、健康告知松、价格低,适合家庭支柱、健康异常者、看重增值服务的人群。
如果你想了解更多定期寿险产品,可以看看这篇:
如果大家挑选保险有什么困难,可以扫码关注:奶爸保公众号 进行1对1咨询,现在关注“奶爸保”公众号,回复“官网”,还可以免费领取价值199元的保障大礼包哦,让您买保险变得更简单。
-
一生中意终身寿险好不好?保障+收益+灵活度全解析
2025-11-12 18:00:17
-
复星保德信星颐(分红型)养老年金保险,适合哪些人买?
2025-11-12 16:00:32
-
中国人寿2026开门红年金险值得买吗?一文深度解析
2025-11-12 14:07:56
-
福有余2025是哪个公司的?给孩子买好不好?
2025-11-12 09:28:10
-
2025年快返型年金险合集:存本取息+终身领,灵活减保超省心
2025-11-10 10:50:13
查看更多所用,不泄露任何第三方
或用于其他用途