定海柱7号定期寿险,将于3月31日正式下架。
作为国富人寿旗下的一款定期寿险产品,
它凭借灵活的保障选择、宽松的投保条件和亲民的价格,在寿险市场中一直备受关注。
如今面临下架,不少朋友都在问,这款产品还值得买吗?
今天奶爸就带大家深入分析一下,
看看定海柱7号到底有哪些特点,
以及在下架前是否值得我们抓住最后的机会。
一、定海柱7号保障如何?
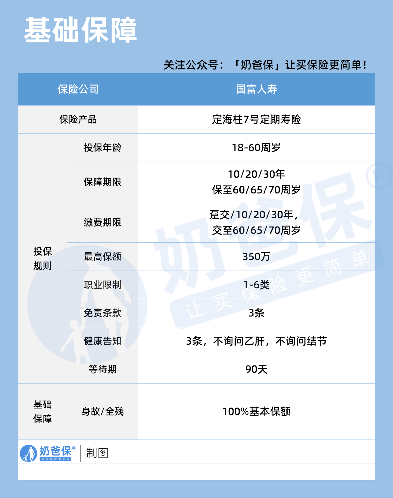
先来看定海柱7号的基础保障。

这款产品的投保年龄覆盖18到60周岁,
无论是刚步入职场的年轻人,还是已经步入中年的家庭支柱,都有机会投保。
保障期限的选择也很灵活,
既可以选择短期保障,比如10年、20年、30年,也可以选择保至60、65、70周岁,满足不同人群的保障需求。
缴费方式同样多样,支持趸交,也可以选择10年、20年、30年交,或者交至60、65、70周岁,大家可以根据自己的预算和收入情况来选择。
最高保额可达350万,对于大多数家庭来说,这个额度已经足够覆盖房贷、车贷、子女教育和老人赡养等责任。
基础保障方面,身故或全残赔付100%基本保额,满足了定期寿险的核心需求,也就是在家庭经济支柱发生不幸时,给家人留下一笔钱,维持家庭的正常生活。

再来看可选保障,这部分是定海柱7号的一大特色,也是它区别于其他产品的重要优势。首先是猝死关爱金,65周岁前额外赔付30%基本保额。
现在很多人工作压力大,长期熬夜、作息不规律,猝死的风险越来越高。
对于这些高压人群来说,这项保障能在关键时刻给家庭多一份支撑,让家人在失去亲人的同时,不至于陷入经济困境。
然后是身故或全残特别关爱金,45周岁前额外给付50%基本保额。45周岁之前,正是很多人承担家庭责任最重的时期,上有老下有小,还有房贷车贷要还。
如果在这个阶段发生不幸,额外的50%保额能大大缓解家庭的经济压力。
还有水陆空公共交通意外保障,乘坐水陆公共交通额外给付100%基本保额,航空意外额外给付400%,自驾意外额外给付50%。
对于经常出差、旅游或者自驾出行的朋友来说,这项保障能覆盖常见的交通意外场景,提供更全面的保障。
重点要提的是家庭守护身故或全残关爱金。
如果被保人及其配偶遭受同一意外身故或全残,额外给付基本保额的100%。
这对于夫妻双方都是家庭经济支柱的家庭来说,意义重大。
在现代家庭中,很多夫妻共同承担着房贷、车贷和子女教育的责任,如果其中一方发生意外,另一方可能还能勉强支撑,但如果双方都发生意外,家庭就会陷入绝境。
这项保障就是为了应对这种极端情况,一旦发生意外,不仅能获得基础保额,还能额外得到一笔赔付,让老人和孩子的生活得到保障。
那么可选保障该怎么选呢?
如果是单身人士,没有家庭责任,主要考虑自己的意外风险,
那么可以优先选择猝死关爱金和水陆空公共交通意外保障。
如果是夫妻双方,都是家庭经济支柱,那么一定要加上家庭守护身故或全残关爱金,
同时搭配猝死关爱金,这样能最大程度地保障家庭的稳定。
如果是有孩子的家庭,除了以上两项,还可以考虑身故或全残特别关爱金,
因为在孩子成年之前,父母的责任更重,需要更高的保额来覆盖子女教育等费用。
当然,具体的选择还要根据自己的预算和实际情况来定,
不要盲目跟风,适合自己的才是最好的。
二、定海柱7号亮点有哪些?
定海柱7号的亮点体现在保费和健康告知。

先看保费,以100万保额为例,交20年保20年,30岁男性每年保费732元,平均到每个月只有61元;
30岁女性每年355元,平均到每个月不到30元。如果是交至60岁保至60岁,30岁男性每年1125元,平均到每个月93.75元;
30岁女性每年614元,平均到每个月51.17元。
这个价格在同类产品中是很有竞争力的,尤其是女性保费,性价比非常高。
对于预算有限的家庭来说,用较低的保费就能撬动较高的保额,非常划算。

再看健康告知,定海柱7号的健康告知非常宽松,只有3条,不询问乙肝,不询问结节,这对于很多有这些常见健康问题的朋友来说,是很大的利好。
具体来看,健康告知主要涉及三个方面:投保经历、高风险运动和既往病史。
投保经历方面,主要问过去两年内投保寿险、意外险或申请复效时是否被拒保、延期承保、加费承保或以除外条件承保,以及是否曾申请或获得防癌险、重大疾病保险理赔,还有在其他保险公司投保的保单累计身故保额是否≥300万元。
高风险运动方面,询问是否有长期从事高危活动的嗜好或从事高危职业。
既往病史则列出了一些严重的疾病。
对于常见的小毛病,比如乙肝、甲状腺结节、乳腺结节等,都没有询问。
这意味着很多之前因为健康问题被其他产品拒保的朋友,
现在有机会投保定海柱7号,获得一份保障,投保门槛相对较低。
三、奶爸总结
总的来说,定海柱7号定期寿险在基础保障、可选保障、保费和健康告知方面都有不错的表现。
基础保障扎实,满足了定期寿险的核心需求;
可选保障丰富且实用,
尤其是家庭守护身故或全残关爱金和猝死保障,能满足不同家庭的需求;
保费亲民,性价比很高;健康告知宽松,对非标体友好,让更多人有机会获得保障。
现在定海柱7号即将在3月31日下架,对于还在犹豫的朋友来说,这是最后的机会。
尤其是那些有家庭责任、需要高额寿险保障的朋友,
或者之前因为健康问题无法投保其他产品的朋友,更要抓住这次机会。
奶爸也给大家推荐几款优质的重疾险产品:
1、君龙人寿超级玛丽15号
第一,结节保障超全面
自带保障在原有肺结节基础上,拓展到乳腺/甲状腺结节,范围更广了。
可以说是目前市场上,少有的三大高发结节都有保障的产品。
第二,癌症保障丰富
超玛15号的癌症保障,从早期到晚期,都安排得妥妥的。
本身自带癌症拓展金,
首次确诊原位癌/轻度癌症后,确诊恶性肿瘤—重度,额外赔50%。
如果觉得不够,还可以附加以下保障:
癌症津贴或癌症多次赔(二选一):间隔一定周期后,可以赔一笔钱用于癌症持续治疗,癌症津贴有次数限制,多次赔则不限次数。
癌症重度特药治疗金:确诊癌症后需要吃高价特药,做过相关手术可以赔50%保额。

第三,重疾多次赔灵活选
重疾多次赔可以按需选择:
65周岁版,要求是65岁前确诊,额外赔2次,每次赔120%保额;
另一版则是不限年龄,额外赔2次,每次赔120%保额。

同种不同种都赔,且同种间隔周期短,只要2年
像心脏病术后复发了也能保,不用怕赔过一次就没保障了。
【适合人群】
看中结节、癌症保障,预算不多的朋友。
2、复星联合达尔文12号
第一,自带意外重疾额外赔和住院津贴。
前者因为意外导致首次重疾,可多赔35%基本保额。
等于一张保单覆盖重疾+意外,且是保至终身的双重保障!
后者在60周岁前未发生重疾,60岁后确诊,每天给付0.1%基本保额作为住院津贴。
人一辈子不一定会得重疾,但60岁后难免因小病小痛住院,
达尔文12号这个保障,可以让不确定的赔付变得更确定。
不过,这里需要注意的是,如果后续重疾/身故/全残,
会扣掉累计已给付的住院津贴金额后,再赔付。
第二,可选责任丰富
达尔文12号多重附加保障:
重疾多次赔:分65周岁版和终身版(二选一),满足多种人群需要;
重疾保费补偿:缴费期内发生重疾返还保费,实现“重疾免单”;
疾病关爱金/顶梁柱关爱保险金:家庭责任最重阶段赔更多;
癌症津贴:癌症间隔一定周期就能获得一笔理赔金。
第三,理赔门槛更低
5种特定重疾(如严重心肌炎)、原位癌、癌症津贴赔付,都比同类产品更宽松。
【适合人群】
看重理赔门槛、重疾返还保费的朋友
3、复星联合医联有盟
第一,轻中症保障灵活
必选保障是重疾,像轻中症保障、身故保障,可以加钱获得。
如果预算有限,也可以只买个重疾,先把大病保障做好;
如果预算多一点,建议大家还是要附加轻中症保障。
第二,自带一般医疗金
医联有盟自带医疗金,非常实用:
保单前5年,每年提供报销额度=0.5%*保额,100%报销,
未用完可累计,终身有效,身故/全残一次性赔剩余额度!

像买药、体检、看牙等日常开支,都能用上。
可以说是实打实把钱返还给客户使用!
第三,健康告知非常宽松
健康告知只有4条:
比如过去1年内的检查异常、是否有被医生建议住院或手术;
过去2年内的手术情况以及过去5年内的疾病情况。
针对非常高发的甲状腺/乳腺/肺结节,没有问询是否有进行手术,也没有问询是否多发,
只要结节等级在3级以内,结节直径符合要求,就有机会标体承保!
就连癌症,如果5年前已经治愈,没有复发和转移,
同时不涉及其他健康告知,也有机会投保!
【适合人群】
有健康异常的、注重就医资源和健康管理,看中产品实用性的朋友。
4、瑞华健康华佗1号康泰版
第一,基础保障扎实
轻中重疾保障都涵盖了,且轻症+中症赔付次数共7次,
目前市场上赔付次数算比较高的。
且重疾赔完,轻中症不分组还能继续赔,
不分组的好处就在于,赔付规则更宽松。
第二,性价比高
同样50万保额,保终身,基础保障,分30年交,
30岁人群投保华佗1号康泰版,比超级玛丽和达尔文便宜100元/年!
30年下来立省3000块!
第三,可选保障丰富
如果预算比较多,还可以附加:
重疾多次赔、疾病关爱金、癌症津贴、重疾保费补偿金和身故保障。
都是目前市场上热门可选保障内容,实用性强。
【适合人群】
追求高性价比、看中基础保障全面的朋友。
微信扫一扫
微信扫一扫
关注微信
客服热线
奶爸保

