这位朋友你好,关于青云卫6号重疾险是哪个保险公司的问题,奶爸在这里整理了有关青云卫6号重疾险的相关内容,希望对你有帮助:
一、青云卫6号重疾险是哪个保险公司?
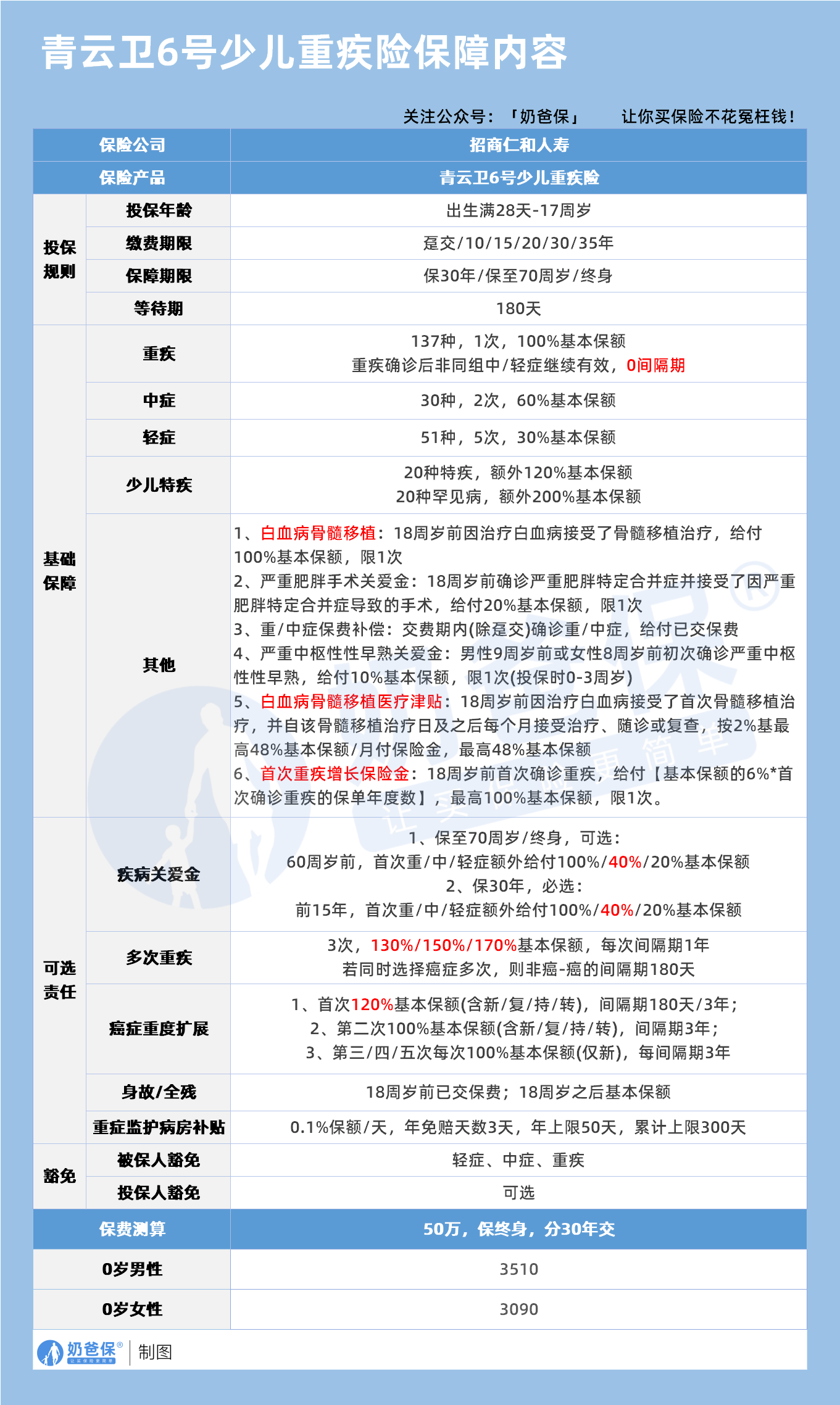
青云卫6号重疾险是招商仁和人寿保险股份有限公司推出的一款少儿重疾险产品。
招商仁和人寿保险股份有限公司,是一家有着深厚历史底蕴与强大实力背景的保险公司。
其发展历程可以追溯到1865年中国第一家民族保险企业——上海华商义和公司保险行。
在历经岁月变迁后,于2017年,由中国移动、中国航信等知名企业共同发起设立招商仁和人寿。
作为一家综合性人寿保险公司,招商仁和人寿经营范围广泛,涵盖人寿保险、健康险、意外险等各类人身保险业务。
公司依托强大的股东资源,具备雄厚的资金实力,这为其产品的稳定性和可靠性提供了坚实的保障。
保险服务方面,
招商仁和人寿致力于为客户提供优质、高效、贴心的服务体验。
拥有专业的保险服务团队,从客户咨询、投保到后续的理赔等环节,都能给予专业的指导和支持。
理赔服务上,
秉持着快速、便捷、公正的原则,对于符合合同约定的理赔申请,能够及时进行审核与赔付,切实解决客户的后顾之忧。
在产品研发上,招商仁和人寿深入洞察市场需求,尤其是对少儿保险市场进行了细致研究。
针对少儿在成长过程中面临的健康风险,推出了青云卫6号少儿重疾险。
该产品在保障内容上十分丰富,涵盖了128种重疾、20种中症、40种轻症,
还有重疾多次赔付、疾病关爱金、恶性肿瘤多次赔付等多种可选责任,
能为孩子提供较为全面的健康保障。
二、奶爸总结
青云卫6号重疾险由招商仁和人寿推出,该公司实力强、服务优,产品保障丰富,为少儿健康保驾护航。
如果你想了解更多重疾险产品,可以看看这篇:
如果大家挑选保险有什么困难,可以扫码关注:奶爸保公众号 进行1对1咨询,现在关注“奶爸保”公众号,回复“官网”,还可以免费领取价值199元的保障大礼包哦,让您买保险变得更简单。
青云卫6号重疾险是哪个保险公司?
这位朋友你好,关于青云卫6号重疾险是哪个保险公司的问题,奶爸在这里整理了有关青云卫6号重疾险的相关内容,希望对你有帮助:
一、青云卫6号重疾险是哪个保险公司?
青云卫6号重疾险是招商仁和人寿保险股份有限公司推出的一款少儿重疾险产品。
招商仁和人寿保险股份有限公司,是一家有着深厚历史底蕴与强大实力背景的保险公司。
其发展历程可以追溯到1865年中国第一家民族保险企业——上海华商义和公司保险行。
在历经岁月变迁后,于2017年,由中国移动、中国航信等知名企业共同发起设立招商仁和人寿。
作为一家综合性人寿保险公司,招商仁和人寿经营范围广泛,涵盖人寿保险、健康险、意外险等各类人身保险业务。
公司依托强大的股东资源,具备雄厚的资金实力,这为其产品的稳定性和可靠性提供了坚实的保障。
保险服务方面,
招商仁和人寿致力于为客户提供优质、高效、贴心的服务体验。
拥有专业的保险服务团队,从客户咨询、投保到后续的理赔等环节,都能给予专业的指导和支持。
理赔服务上,
秉持着快速、便捷、公正的原则,对于符合合同约定的理赔申请,能够及时进行审核与赔付,切实解决客户的后顾之忧。
在产品研发上,招商仁和人寿深入洞察市场需求,尤其是对少儿保险市场进行了细致研究。
针对少儿在成长过程中面临的健康风险,推出了青云卫6号少儿重疾险。
该产品在保障内容上十分丰富,涵盖了128种重疾、20种中症、40种轻症,
还有重疾多次赔付、疾病关爱金、恶性肿瘤多次赔付等多种可选责任,
能为孩子提供较为全面的健康保障。
二、奶爸总结
青云卫6号重疾险由招商仁和人寿推出,该公司实力强、服务优,产品保障丰富,为少儿健康保驾护航。
如果你想了解更多重疾险产品,可以看看这篇:
如果大家挑选保险有什么困难,可以扫码关注:奶爸保公众号 进行1对1咨询,现在关注“奶爸保”公众号,回复“官网”,还可以免费领取价值199元的保障大礼包哦,让您买保险变得更简单。
-
一生中意终身寿险好不好?保障+收益+灵活度全解析
2025-11-12 18:00:17
-
复星保德信星颐(分红型)养老年金保险,适合哪些人买?
2025-11-12 16:00:32
-
中国人寿2026开门红年金险值得买吗?一文深度解析
2025-11-12 14:07:56
-
福有余2025是哪个公司的?给孩子买好不好?
2025-11-12 09:28:10
-
2025年快返型年金险合集:存本取息+终身领,灵活减保超省心
2025-11-10 10:50:13
查看更多所用,不泄露任何第三方
或用于其他用途