2月份,小青龙7号A款猝死式停售,
不少没有抢到的家长朋友,还是略有遗憾的。
一直在后台问我们:
什么时候还能买到?
毕竟少儿重疾险,作为专门为儿童设计的健康保障产品,
能够在孩子不幸确诊重大疾病时提供一笔可观的保险金,帮助家庭应对医疗费用压力,让孩子能够安心接受治疗。
而小青龙系列又是难得的多次赔产品,一直以来就备受市场关注。
我们前段时间刚刚收到最新消息:
小青龙8号A款回来了!
和7号对比,都升级了哪些保障?
保费涨幅如何?
我们马上来深入了解一下。
一、小青龙8号对比7号,都升级了哪些?
我们汇总了小青龙8号A款和小青龙7号A款保障内容对比:
可以说,两款产品差别不大,包括投保规则、保障期限、可选保障等,
核心变化就2点:
一个是小青龙8号A款,取消了少儿重度自闭症保险金和少儿生长发育保险金,
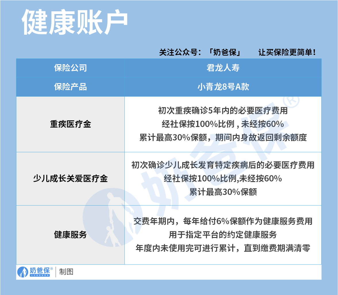
另一个是在原有保障上,新增了医疗账户金概念。
我们重点来说说这个医疗账户金:

1、重疾医疗金
不幸确诊合同约定的128种重疾,在5年内发生合理且必要的医疗费用,
比如门诊、住院等,都可以进行报销,最高可报30%保额。
不过需要注意的是:
只报销二级及以上公立医院普通部,经医保报销按100%,未经医保按60%。
比如买的50万保额,确诊重疾后赔了50万,
后续5年内治疗,小青龙8号最高还能额外赔保险15万医疗费。
这个就非常实用了!
要知道,重疾治疗周期往往都比较长,
多报一分钱,家庭的经济压力就轻松多一分。
而且,虽然要求要经社保报销,但其实门槛非常宽松:
走一遍医保结算流程即可,不管医保实际是否有报销。

2、少儿成长关爱医疗金
虽然说取消了少儿生长发育保险金,不过也在健康账户设置了少儿成长关爱医疗金,
确诊7种特定少儿生长发育疾病,最高可报30%保额,报销规则和重疾医疗金一样。
不仅保障疾病种类更多了,最高可报销额度也更高。
不过,这个保障有投保年龄限制,也有确诊年龄限制,
我们这边也大致汇总了一下:

3、健康服务
小青龙8号A款,不仅自带增值服务,而且还能额外再【买】健康服务:
在交费年期内,每年给付6%保额作为健康服务费用,用于指定平台的约定健康服务,
年度内未使用完可进行累计,直到缴费期满清零。
举个例子:
每年交5000元的保费,那么就能获得300元的健康服务金,
30年累计下来,可以获得9000元!
可以购买的健康服务包括:

二、小青龙8号少儿重疾险,值得买吗?
看完了升级内容,小青龙8号A款还值得入手吗?
我们先直接说答案:
还是值得的。
从几个方面来看:
第一,基础保障内容,真的非常扎实
小青龙8号A款延续了之前7号的经典设计,是目前市面上少有的高赔付次数少儿重疾险:
重疾赔6次、轻中症共享赔6次,少儿特疾和罕见病各赔6次。

且重疾赔后轻中症仍可继续赔付,保障更持久。
赔付比例高,保障力度大:
比如重疾最高可赔付160%保额,少儿特疾额外赔120%保额,罕疾额外赔200%保额。
远高于市场平均水平!
第二,先天性疾病也能保
要知道,大多数少儿重疾险,对先天性疾病,都是免责的,
免责,就有权不赔。
但小青龙8号,就赔:
3岁后确诊先天性疾病导致的重疾,可以赔付。
如果家长比较在意先天性疾病保障,或者家族有类似疾病,
小青龙8号A款,值得考虑。
第三,创新设计多,产品灵活性高
小青龙8号除基础保障外,其他可选保障按需选择,家长可根据孩子的实际情况灵活搭配保障方案。
而且,还引入了医疗账户概念,
将保障与健康医疗服务相结合,实用性更强,也为孩子搭建了一个完整的保障闭环:
大病保障+医疗保险+就医服务。
从钱到就医等方方面面,都为孩子考虑得仔仔细细。
不过,升级回来后的小青龙8号A款,
保费也做了相应的调整:

这个调整,一方面是基于产品保障的升级,另一个更大的原因,是第四套生命表的落地。
所以,小青龙8号A款涨价,并不是唯一。
等旧生命表产品迭代完成,大概率也会小涨一波,
所以,珍惜现在还在售的【高性价比】重疾险吧。
我们言归正传:
除身故保障外,小青龙8号A款的基本涨幅都在20%左右,
对于预算有限的家长朋友来说,确实有可能会超出预算,
可以考虑大黄蜂16号全能版或旗舰版,保费费用更低的产品。
如果预算比较宽松,更看重先天性疾病保障、医疗保障或增值服务的家长,
投保小青龙8号A款,一步到位。
三、奶爸总结
总的来说,小青龙8号还是一款非常不错的少儿重疾险,
重疾不分组赔6次、少儿特疾罕见病最高也可赔6次,
不管是赔付次数和力度,都是目前第一梯队里面的。
而且还自带白血病、癌症拓展、自闭症和癌症重度先进医疗保障,
3岁后,针对部分先天性畸形、变形或染色体导致的重疾,也能赔!
同时这项保障还写入合同中,就特别安心。
还创新提供重疾保险金、成长关爱金和健康服务金等,医疗账户概念,
对于预算充足、重视儿童健康保障、希望获得长期全面保障的家庭来说,
小青龙8号A款少儿重疾险是一个不错的选择。
有任何投保疑问,欢迎咨询我们,1V1聊一聊!
奶爸也给大家推荐几款优质的重疾险产品:
1、君龙人寿超级玛丽15号
第一,结节保障超全面
自带保障在原有肺结节基础上,拓展到乳腺/甲状腺结节,范围更广了。
可以说是目前市场上,少有的三大高发结节都有保障的产品。
第二,癌症保障丰富
超玛15号的癌症保障,从早期到晚期,都安排得妥妥的。
本身自带癌症拓展金,
首次确诊原位癌/轻度癌症后,确诊恶性肿瘤—重度,额外赔50%。
如果觉得不够,还可以附加以下保障:
癌症津贴或癌症多次赔(二选一):间隔一定周期后,可以赔一笔钱用于癌症持续治疗,癌症津贴有次数限制,多次赔则不限次数。
癌症重度特药治疗金:确诊癌症后需要吃高价特药,做过相关手术可以赔50%保额。

第三,重疾多次赔灵活选
重疾多次赔可以按需选择:
65周岁版,要求是65岁前确诊,额外赔2次,每次赔120%保额;
另一版则是不限年龄,额外赔2次,每次赔120%保额。

同种不同种都赔,且同种间隔周期短,只要2年
像心脏病术后复发了也能保,不用怕赔过一次就没保障了。
【适合人群】
看中结节、癌症保障,预算不多的朋友。
2、复星联合达尔文12号
第一,自带意外重疾额外赔和住院津贴。
前者因为意外导致首次重疾,可多赔35%基本保额。
等于一张保单覆盖重疾+意外,且是保至终身的双重保障!
后者在60周岁前未发生重疾,60岁后确诊,每天给付0.1%基本保额作为住院津贴。
人一辈子不一定会得重疾,但60岁后难免因小病小痛住院,
达尔文12号这个保障,可以让不确定的赔付变得更确定。
不过,这里需要注意的是,如果后续重疾/身故/全残,
会扣掉累计已给付的住院津贴金额后,再赔付。
第二,可选责任丰富
达尔文12号多重附加保障:
重疾多次赔:分65周岁版和终身版(二选一),满足多种人群需要;
重疾保费补偿:缴费期内发生重疾返还保费,实现“重疾免单”;
疾病关爱金/顶梁柱关爱保险金:家庭责任最重阶段赔更多;
癌症津贴:癌症间隔一定周期就能获得一笔理赔金。
第三,理赔门槛更低
5种特定重疾(如严重心肌炎)、原位癌、癌症津贴赔付,都比同类产品更宽松。
【适合人群】
看重理赔门槛、重疾返还保费的朋友
3、复星联合医联有盟
第一,轻中症保障灵活
必选保障是重疾,像轻中症保障、身故保障,可以加钱获得。
如果预算有限,也可以只买个重疾,先把大病保障做好;
如果预算多一点,建议大家还是要附加轻中症保障。
第二,自带一般医疗金
医联有盟自带医疗金,非常实用:
保单前5年,每年提供报销额度=0.5%*保额,100%报销,
未用完可累计,终身有效,身故/全残一次性赔剩余额度!

像买药、体检、看牙等日常开支,都能用上。
可以说是实打实把钱返还给客户使用!
第三,健康告知非常宽松
健康告知只有4条:
比如过去1年内的检查异常、是否有被医生建议住院或手术;
过去2年内的手术情况以及过去5年内的疾病情况。
针对非常高发的甲状腺/乳腺/肺结节,没有问询是否有进行手术,也没有问询是否多发,
只要结节等级在3级以内,结节直径符合要求,就有机会标体承保!
就连癌症,如果5年前已经治愈,没有复发和转移,
同时不涉及其他健康告知,也有机会投保!
【适合人群】
有健康异常的、注重就医资源和健康管理,看中产品实用性的朋友。
4、瑞华健康华佗1号康泰版
第一,基础保障扎实
轻中重疾保障都涵盖了,且轻症+中症赔付次数共7次,
目前市场上赔付次数算比较高的。
且重疾赔完,轻中症不分组还能继续赔,
不分组的好处就在于,赔付规则更宽松。
第二,性价比高
同样50万保额,保终身,基础保障,分30年交,
30岁人群投保华佗1号康泰版,比超级玛丽和达尔文便宜100元/年!
30年下来立省3000块!
第三,可选保障丰富
如果预算比较多,还可以附加:
重疾多次赔、疾病关爱金、癌症津贴、重疾保费补偿金和身故保障。
都是目前市场上热门可选保障内容,实用性强。
【适合人群】
追求高性价比、看中基础保障全面的朋友。
微信扫一扫
微信扫一扫
关注微信
客服热线
奶爸保

