这位朋友你好,关于金医保少儿版0免赔是真的吗,值得买吗的问题,奶爸在这里整理了有关的相关内容,希望对你有帮助:
一、金医保少儿版0免赔是真的吗?值得买吗?
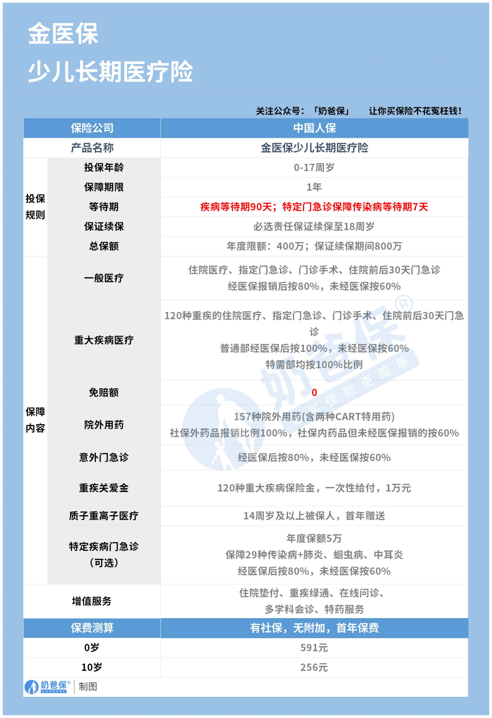
金医保少儿版0免赔是真的。
它在一般住院、重疾住院、意外门急诊等保障上,实现了0免赔。
像一般医疗费用5000元以下赔80%,超过5000元、重疾医疗和意外门急诊均0免赔且100%赔付。
特定疾病门急诊医疗保险金也是0免赔(涵盖40种疾病),院外恶性肿瘤特定药品费用、外购药品及外购医疗器械费用医疗保险金同样0免赔且100%报销。
从保障内容看,它很丰富。
自带一般住院、重疾住院、重大疾病关爱金、院外特药费用、质子重离子医疗、意外门(急)诊医疗等保障;
还可选特定疾病门(急)诊医疗。
比如孩子因常见的手足口病去门诊治疗,符合条件就能报销。
而且主险保证续保至19周岁,即便孩子理赔过、健康有异常都能续保,给家长和孩子提供了长期稳定的医疗保障。
在保费方面,有一定优势。
0岁首年保费591元、10岁256元,和其他少儿医疗险组合方案相比,价格相对较低。
不过它也有不足,一般住院报销比例不算高,投保时选“有社保”但就医未经社保报销,只能按60%赔付;
特定疾病门(急)诊医疗限制病种(29种传染病+3种常见病);
部分保障(特定疾病门急诊医疗、质子重离子医疗)不保证续保。
若孩子年龄稍大(如3岁以上),生病没那么频繁,追求0免赔、价格实惠且看重长期续保稳定,金医保少儿版值得考虑,能覆盖日常小额医疗支出和重疾等情况。
但要是孩子年龄小(3岁以下),易生病且希望保障更全面(如涵盖轻中症、意外身故伤残等更多责任),可考虑金医保(1万免赔)搭配小额医疗险的组合。
二、奶爸总结
金医保少儿版0免赔是实打实的,很适合想要获得全面保障、侧重小额医疗也能报销的家庭。
如果你想了解更多医疗险产品,可以看看这篇:
如果大家挑选保险有什么困难,可以扫码关注:奶爸保公众号 进行1对1咨询,现在关注“奶爸保”公众号,回复“官网”,还可以免费领取价值199元的保障大礼包哦,让您买保险变得更简单。
金医保少儿版0免赔是真的吗?值得买吗?
这位朋友你好,关于金医保少儿版0免赔是真的吗,值得买吗的问题,奶爸在这里整理了有关的相关内容,希望对你有帮助:
一、金医保少儿版0免赔是真的吗?值得买吗?
金医保少儿版0免赔是真的。
它在一般住院、重疾住院、意外门急诊等保障上,实现了0免赔。
像一般医疗费用5000元以下赔80%,超过5000元、重疾医疗和意外门急诊均0免赔且100%赔付。
特定疾病门急诊医疗保险金也是0免赔(涵盖40种疾病),院外恶性肿瘤特定药品费用、外购药品及外购医疗器械费用医疗保险金同样0免赔且100%报销。
从保障内容看,它很丰富。
自带一般住院、重疾住院、重大疾病关爱金、院外特药费用、质子重离子医疗、意外门(急)诊医疗等保障;
还可选特定疾病门(急)诊医疗。
比如孩子因常见的手足口病去门诊治疗,符合条件就能报销。
而且主险保证续保至19周岁,即便孩子理赔过、健康有异常都能续保,给家长和孩子提供了长期稳定的医疗保障。
在保费方面,有一定优势。
0岁首年保费591元、10岁256元,和其他少儿医疗险组合方案相比,价格相对较低。
不过它也有不足,一般住院报销比例不算高,投保时选“有社保”但就医未经社保报销,只能按60%赔付;
特定疾病门(急)诊医疗限制病种(29种传染病+3种常见病);
部分保障(特定疾病门急诊医疗、质子重离子医疗)不保证续保。
若孩子年龄稍大(如3岁以上),生病没那么频繁,追求0免赔、价格实惠且看重长期续保稳定,金医保少儿版值得考虑,能覆盖日常小额医疗支出和重疾等情况。
但要是孩子年龄小(3岁以下),易生病且希望保障更全面(如涵盖轻中症、意外身故伤残等更多责任),可考虑金医保(1万免赔)搭配小额医疗险的组合。
二、奶爸总结
金医保少儿版0免赔是实打实的,很适合想要获得全面保障、侧重小额医疗也能报销的家庭。
如果你想了解更多医疗险产品,可以看看这篇:
如果大家挑选保险有什么困难,可以扫码关注:奶爸保公众号 进行1对1咨询,现在关注“奶爸保”公众号,回复“官网”,还可以免费领取价值199元的保障大礼包哦,让您买保险变得更简单。
-
一生中意终身寿险好不好?保障+收益+灵活度全解析
2025-11-12 18:00:17
-
复星保德信星颐(分红型)养老年金保险,适合哪些人买?
2025-11-12 16:00:32
-
中国人寿2026开门红年金险值得买吗?一文深度解析
2025-11-12 14:07:56
-
福有余2025是哪个公司的?给孩子买好不好?
2025-11-12 09:28:10
-
2025年快返型年金险合集:存本取息+终身领,灵活减保超省心
2025-11-10 10:50:13
查看更多所用,不泄露任何第三方
或用于其他用途