这位朋友你好,关于平安长相安2号长期医疗险健康告知严格吗,支持带病投保吗的问题,奶爸在这里整理了有关平安长相安2号长期医疗险的相关内容,希望对你有帮助:
一、平安长相安2号长期医疗险健康告知严格吗?支持带病投保吗?
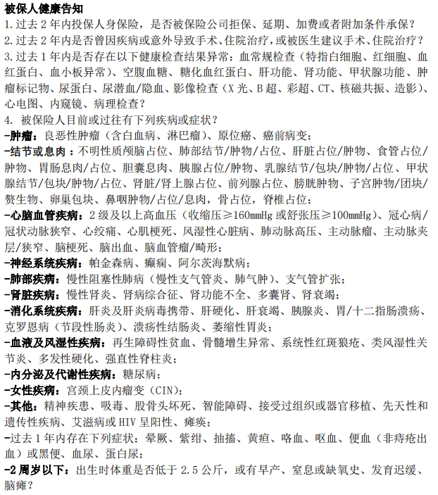
平安长相安2号长期医疗险的健康告知相对严格,具体体现在以下方面:
其一,保险经历方面,会询问过去2年内是否有过被拒保、延期、加费或附加条件承保的经历。
其二,手术或住院情况,2年内因疾病或意外导致的手术、住院治疗,或被医生建议手术、住院治疗的情况需要告知,但3年前的经历若不涉及健康告知中的疾病则无需告知。
其三,所患疾病方面,目前或过往患过表格里提到的具体疾病,以及先天性和遗传性疾病,如兔唇、蚕豆病等,都不能直接投保。
其四,检查异常和异常症状方面,1年内有过血液、尿液、影像等检查异常,或出现过黄疸、咯血、黑便等异常症状,也需要告知。
此外,该产品还有职业限制,从事《特殊职业类别表》中的职业,如消防队员、武打演员等,不能投保。
在带病投保方面,
平安长相安2号长期医疗险并非完全拒绝带病投保,而是支持智能核保和人工核保。
对于常见的甲状腺结节、乳腺结节、脂肪肝、胃息肉等疾病,通过智能核保有机会正常承保;
对于抑郁症、焦虑症等精神疾病,无论是否治愈,都可以除外承保。
若不符合健康告知要求,需进入智能核保或人工核保环节,由保险公司进一步评估是否承保。
二、奶爸总结
平安长相安2号长期医疗险健康告知是比较严格的,部分疾病可智能核保,抑郁症等可除外承保。
如果你想了解更多医疗险产品,可以看看这篇:
如果大家挑选保险有什么困难,可以扫码关注:奶爸保公众号 进行1对1咨询,现在关注“奶爸保”公众号,回复“官网”,还可以免费领取价值199元的保障大礼包哦,让您买保险变得更简单。
平安长相安2号长期医疗险健康告知严格吗?支持带病投保吗?
这位朋友你好,关于平安长相安2号长期医疗险健康告知严格吗,支持带病投保吗的问题,奶爸在这里整理了有关平安长相安2号长期医疗险的相关内容,希望对你有帮助:
一、平安长相安2号长期医疗险健康告知严格吗?支持带病投保吗?
平安长相安2号长期医疗险的健康告知相对严格,具体体现在以下方面:
其一,保险经历方面,会询问过去2年内是否有过被拒保、延期、加费或附加条件承保的经历。
其二,手术或住院情况,2年内因疾病或意外导致的手术、住院治疗,或被医生建议手术、住院治疗的情况需要告知,但3年前的经历若不涉及健康告知中的疾病则无需告知。
其三,所患疾病方面,目前或过往患过表格里提到的具体疾病,以及先天性和遗传性疾病,如兔唇、蚕豆病等,都不能直接投保。
其四,检查异常和异常症状方面,1年内有过血液、尿液、影像等检查异常,或出现过黄疸、咯血、黑便等异常症状,也需要告知。
此外,该产品还有职业限制,从事《特殊职业类别表》中的职业,如消防队员、武打演员等,不能投保。
在带病投保方面,
平安长相安2号长期医疗险并非完全拒绝带病投保,而是支持智能核保和人工核保。
对于常见的甲状腺结节、乳腺结节、脂肪肝、胃息肉等疾病,通过智能核保有机会正常承保;
对于抑郁症、焦虑症等精神疾病,无论是否治愈,都可以除外承保。
若不符合健康告知要求,需进入智能核保或人工核保环节,由保险公司进一步评估是否承保。
二、奶爸总结
平安长相安2号长期医疗险健康告知是比较严格的,部分疾病可智能核保,抑郁症等可除外承保。
如果你想了解更多医疗险产品,可以看看这篇:
如果大家挑选保险有什么困难,可以扫码关注:奶爸保公众号 进行1对1咨询,现在关注“奶爸保”公众号,回复“官网”,还可以免费领取价值199元的保障大礼包哦,让您买保险变得更简单。
-
一生中意终身寿险好不好?保障+收益+灵活度全解析
2025-11-12 18:00:17
-
复星保德信星颐(分红型)养老年金保险,适合哪些人买?
2025-11-12 16:00:32
-
中国人寿2026开门红年金险值得买吗?一文深度解析
2025-11-12 14:07:56
-
福有余2025是哪个公司的?给孩子买好不好?
2025-11-12 09:28:10
-
2025年快返型年金险合集:存本取息+终身领,灵活减保超省心
2025-11-10 10:50:13
查看更多所用,不泄露任何第三方
或用于其他用途