这位朋友你好,关于大黄蜂15号旗舰版是哪家公司,可靠吗的问题,奶爸在这里整理了有关的相关内容,希望对你有帮助:
一、 大黄蜂15号旗舰版是哪家公司?可靠吗?
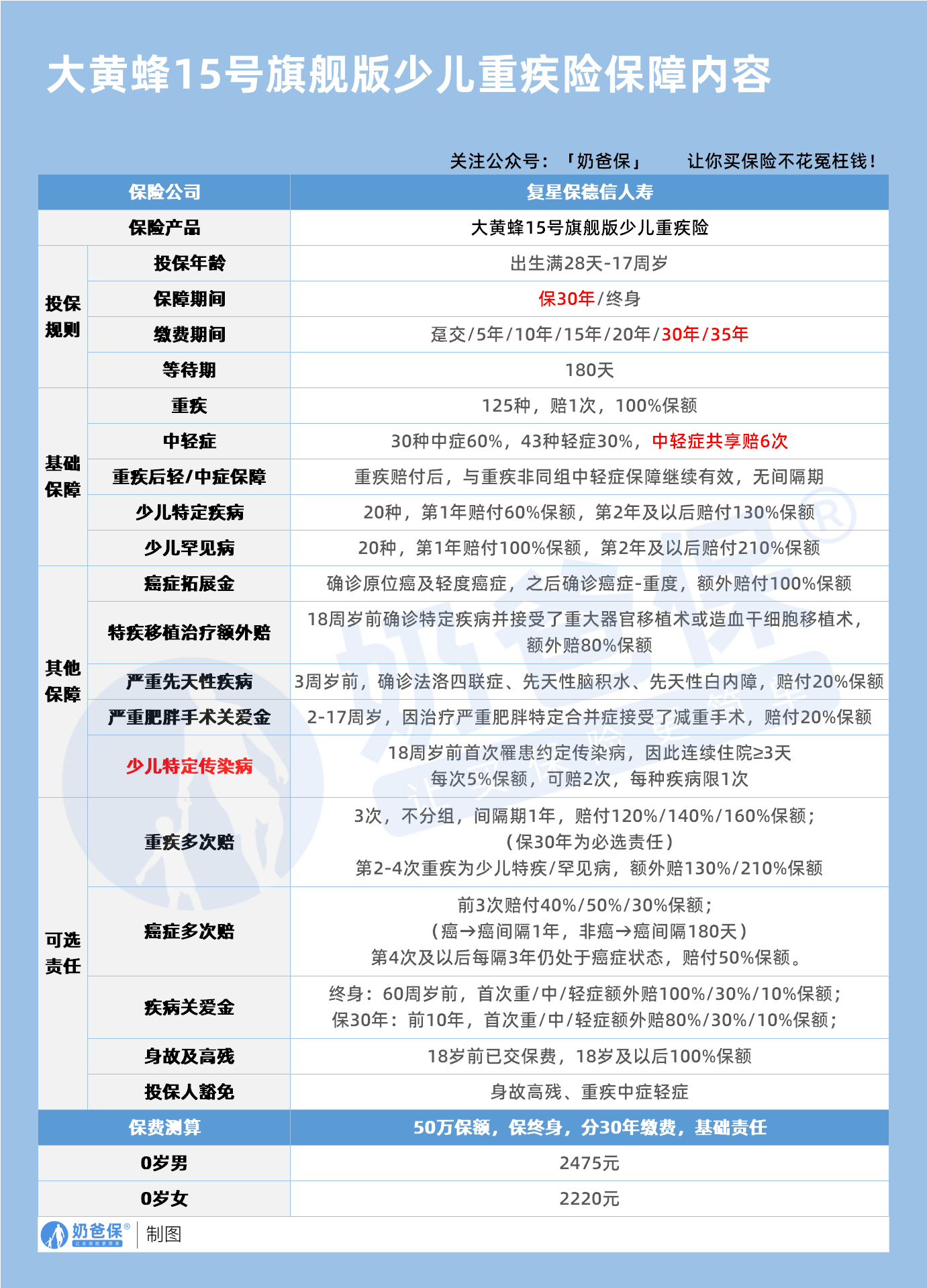
大黄蜂15号旗舰版是复星保德信人寿保险有限公司推出的少儿重疾险产品。
复星保德信由复星集团与美国保德信金融集团合资成立,注册资本26.621亿元,股东实力雄厚且偿付能力充足。
作为银保监会备案的正规保险公司,其产品设计符合监管要求,条款透明度高。
从产品本身看,
大黄蜂15号旗舰版保障全面,覆盖125种重疾、30种中症、43种轻症,且重疾赔付后非同组中轻症保障继续有效。
针对儿童特定风险,该产品提供20种少儿特疾(第2年起额外赔130%)、20种罕见病(第2年起额外赔210%),并新增先天性白内障和少儿特定传染病保障。
例如,若孩子确诊白血病,50万保额最高可获赔115万(重疾50万+特疾额外65万)。
此外,产品支持灵活投保,可选保30年或终身,缴费期最长35年,适合不同预算家庭。
在可靠性方面,
复星保德信拥有专业理赔团队,普通案件3个工作日内核定,复杂案件30日内完成,且提供一站式理赔服务。
尽管历史上曾因产品设计问题被监管(2017年),但近年无重大负面记录,且多次升级产品显示其持续优化能力。
大家也可通过官方渠道或奶爸保平台投保,条款明确且支持健康告知,适合0-17岁儿童。
二、奶爸总结
大黄蜂15号旗舰版由复星保德信承保,公司背景可靠、偿付能力充足,产品保障全面且针对性强,适合儿童重疾风险防范。
如果你想了解更多重疾险产品,可以看看这篇:
如果大家挑选保险有什么困难,可以扫码关注:奶爸保公众号 进行1对1咨询,现在关注“奶爸保”公众号,回复“官网”,还可以免费领取价值199元的保障大礼包哦,让您买保险变得更简单。
大黄蜂15号旗舰版是哪家公司?可靠吗?
这位朋友你好,关于大黄蜂15号旗舰版是哪家公司,可靠吗的问题,奶爸在这里整理了有关的相关内容,希望对你有帮助:
一、 大黄蜂15号旗舰版是哪家公司?可靠吗?
大黄蜂15号旗舰版是复星保德信人寿保险有限公司推出的少儿重疾险产品。
复星保德信由复星集团与美国保德信金融集团合资成立,注册资本26.621亿元,股东实力雄厚且偿付能力充足。
作为银保监会备案的正规保险公司,其产品设计符合监管要求,条款透明度高。
从产品本身看,
大黄蜂15号旗舰版保障全面,覆盖125种重疾、30种中症、43种轻症,且重疾赔付后非同组中轻症保障继续有效。
针对儿童特定风险,该产品提供20种少儿特疾(第2年起额外赔130%)、20种罕见病(第2年起额外赔210%),并新增先天性白内障和少儿特定传染病保障。
例如,若孩子确诊白血病,50万保额最高可获赔115万(重疾50万+特疾额外65万)。
此外,产品支持灵活投保,可选保30年或终身,缴费期最长35年,适合不同预算家庭。
在可靠性方面,
复星保德信拥有专业理赔团队,普通案件3个工作日内核定,复杂案件30日内完成,且提供一站式理赔服务。
尽管历史上曾因产品设计问题被监管(2017年),但近年无重大负面记录,且多次升级产品显示其持续优化能力。
大家也可通过官方渠道或奶爸保平台投保,条款明确且支持健康告知,适合0-17岁儿童。
二、奶爸总结
大黄蜂15号旗舰版由复星保德信承保,公司背景可靠、偿付能力充足,产品保障全面且针对性强,适合儿童重疾风险防范。
如果你想了解更多重疾险产品,可以看看这篇:
如果大家挑选保险有什么困难,可以扫码关注:奶爸保公众号 进行1对1咨询,现在关注“奶爸保”公众号,回复“官网”,还可以免费领取价值199元的保障大礼包哦,让您买保险变得更简单。
-
一生中意终身寿险好不好?保障+收益+灵活度全解析
2025-11-12 18:00:17
-
复星保德信星颐(分红型)养老年金保险,适合哪些人买?
2025-11-12 16:00:32
-
中国人寿2026开门红年金险值得买吗?一文深度解析
2025-11-12 14:07:56
-
福有余2025是哪个公司的?给孩子买好不好?
2025-11-12 09:28:10
-
2025年快返型年金险合集:存本取息+终身领,灵活减保超省心
2025-11-10 10:50:13
查看更多所用,不泄露任何第三方
或用于其他用途