这位朋友你好,关于众民保中高端医疗险好不好的问题,奶爸在这里整理了有关众民保中高端医疗险的相关内容,希望对你有帮助:
一、众民保中高端医疗险好不好?
众民保中高端医疗险是众安保险社推出的一款产品,在保障内容、投保规则、增值服务等方面有其特点,好不好需结合个人需求来评判:
众安保险的众民保中高端医疗险是一款颇具特点的产品,好不好还得从多方面分析。
先来看看亮点:
1、投保规则灵活
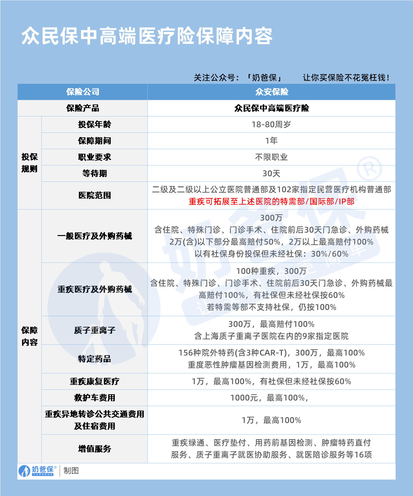
众民保的投保年龄范围为18 - 80周岁,给中老年群体提供了获得保障的机会。
不限职业类别,意味着无论是普通上班族,还是高风险职业从业者,都有机会投保。
保障期限为1年,等待期仅30天,在同类产品中属于正常水平。
2、保障丰富全面
医疗保障力度大:
一般医疗及外购药械保额300万,能覆盖住院、特殊门诊等多项费用。
其中,2万(含)以下部分最高赔付50%,2万以上最高赔付100%,可有效减轻患者的医疗费用负担。
重疾医疗及外购药械同样有300万保额,针对100种重疾,住院前后30天门急诊、外购药械等都能报销,且赔付比例高。
特色保障突出:
质子重离子保障300万,涵盖上海质子重离子医院在内的9家指定医院,为癌症患者提供先进的治疗手段支持。
特定药品保障包含156种院外特药(含3种CAR - T),保额达到300万。
还有重度恶性肿瘤基因检测费用保障,最高1万,满足癌症患者的用药和检测需求。
此外,重疾康复医疗、救护车费用、重疾异地转诊公共交通及住宿费用等也都有相应保障。
3、增值服务实用贴心
拥有16项增值服务,像重疾绿通、医疗垫付,能帮助患者快速就医并解决资金周转难题;
用药前基因检测、肿瘤特药直付服务,让患者能能够更精准用药;
质子重离子就医协助、就医陪诊等服务,可提升患者的就医体验。
4、医院范围较广
医院范围涵盖二级及二级以上公立医院普通部及102家指定民营医疗机构普通部,
重疾还可拓展至这些医院的特需部、国际部、IP部,给患者提供了更多样化的就医选择。
再来看看不足:
一方面,它是一年期产品,存在续保不稳定的问题,若产品停售,投保人可能无法继续投保。
另一方面,虽然保障全面,但保费比百万医疗险要高。
此外,在报销规则上,以有社保身份投保但未经社保结算,报销比例会降低,需要消费者注意。
二、奶爸总结
众民保中高端医疗险保障和服务优势明显,适合追求全面医疗保障、对就医环境和服务有较高要求的人群。
如果你想了解更多医疗险产品,可以看看这篇:
如果大家挑选保险有什么困难,可以扫码关注:奶爸保公众号 进行1对1咨询,现在关注“奶爸保”公众号,回复“官网”,还可以免费领取价值199元的保障大礼包哦,让您买保险变得更简单。
众民保中高端医疗险详细介绍,好不好?
这位朋友你好,关于众民保中高端医疗险好不好的问题,奶爸在这里整理了有关众民保中高端医疗险的相关内容,希望对你有帮助:
一、众民保中高端医疗险好不好?
众民保中高端医疗险是众安保险社推出的一款产品,在保障内容、投保规则、增值服务等方面有其特点,好不好需结合个人需求来评判:
众安保险的众民保中高端医疗险是一款颇具特点的产品,好不好还得从多方面分析。
先来看看亮点:
1、投保规则灵活
众民保的投保年龄范围为18 - 80周岁,给中老年群体提供了获得保障的机会。
不限职业类别,意味着无论是普通上班族,还是高风险职业从业者,都有机会投保。
保障期限为1年,等待期仅30天,在同类产品中属于正常水平。
2、保障丰富全面
医疗保障力度大:
一般医疗及外购药械保额300万,能覆盖住院、特殊门诊等多项费用。
其中,2万(含)以下部分最高赔付50%,2万以上最高赔付100%,可有效减轻患者的医疗费用负担。
重疾医疗及外购药械同样有300万保额,针对100种重疾,住院前后30天门急诊、外购药械等都能报销,且赔付比例高。
特色保障突出:
质子重离子保障300万,涵盖上海质子重离子医院在内的9家指定医院,为癌症患者提供先进的治疗手段支持。
特定药品保障包含156种院外特药(含3种CAR - T),保额达到300万。
还有重度恶性肿瘤基因检测费用保障,最高1万,满足癌症患者的用药和检测需求。
此外,重疾康复医疗、救护车费用、重疾异地转诊公共交通及住宿费用等也都有相应保障。
3、增值服务实用贴心
拥有16项增值服务,像重疾绿通、医疗垫付,能帮助患者快速就医并解决资金周转难题;
用药前基因检测、肿瘤特药直付服务,让患者能能够更精准用药;
质子重离子就医协助、就医陪诊等服务,可提升患者的就医体验。
4、医院范围较广
医院范围涵盖二级及二级以上公立医院普通部及102家指定民营医疗机构普通部,
重疾还可拓展至这些医院的特需部、国际部、IP部,给患者提供了更多样化的就医选择。
再来看看不足:
一方面,它是一年期产品,存在续保不稳定的问题,若产品停售,投保人可能无法继续投保。
另一方面,虽然保障全面,但保费比百万医疗险要高。
此外,在报销规则上,以有社保身份投保但未经社保结算,报销比例会降低,需要消费者注意。
二、奶爸总结
众民保中高端医疗险保障和服务优势明显,适合追求全面医疗保障、对就医环境和服务有较高要求的人群。
如果你想了解更多医疗险产品,可以看看这篇:
如果大家挑选保险有什么困难,可以扫码关注:奶爸保公众号 进行1对1咨询,现在关注“奶爸保”公众号,回复“官网”,还可以免费领取价值199元的保障大礼包哦,让您买保险变得更简单。
-
一生中意终身寿险好不好?保障+收益+灵活度全解析
2025-11-12 18:00:17
-
复星保德信星颐(分红型)养老年金保险,适合哪些人买?
2025-11-12 16:00:32
-
中国人寿2026开门红年金险值得买吗?一文深度解析
2025-11-12 14:07:56
-
福有余2025是哪个公司的?给孩子买好不好?
2025-11-12 09:28:10
-
2025年快返型年金险合集:存本取息+终身领,灵活减保超省心
2025-11-10 10:50:13
查看更多所用,不泄露任何第三方
或用于其他用途