这位朋友你好,关于众民保中高端医疗险保证续保吗,靠谱吗的问题,奶爸在这里整理了有关众民保中高端医疗险的相关内容,希望对你有帮助:
一、众民保中高端医疗险保证续保吗?靠谱吗?
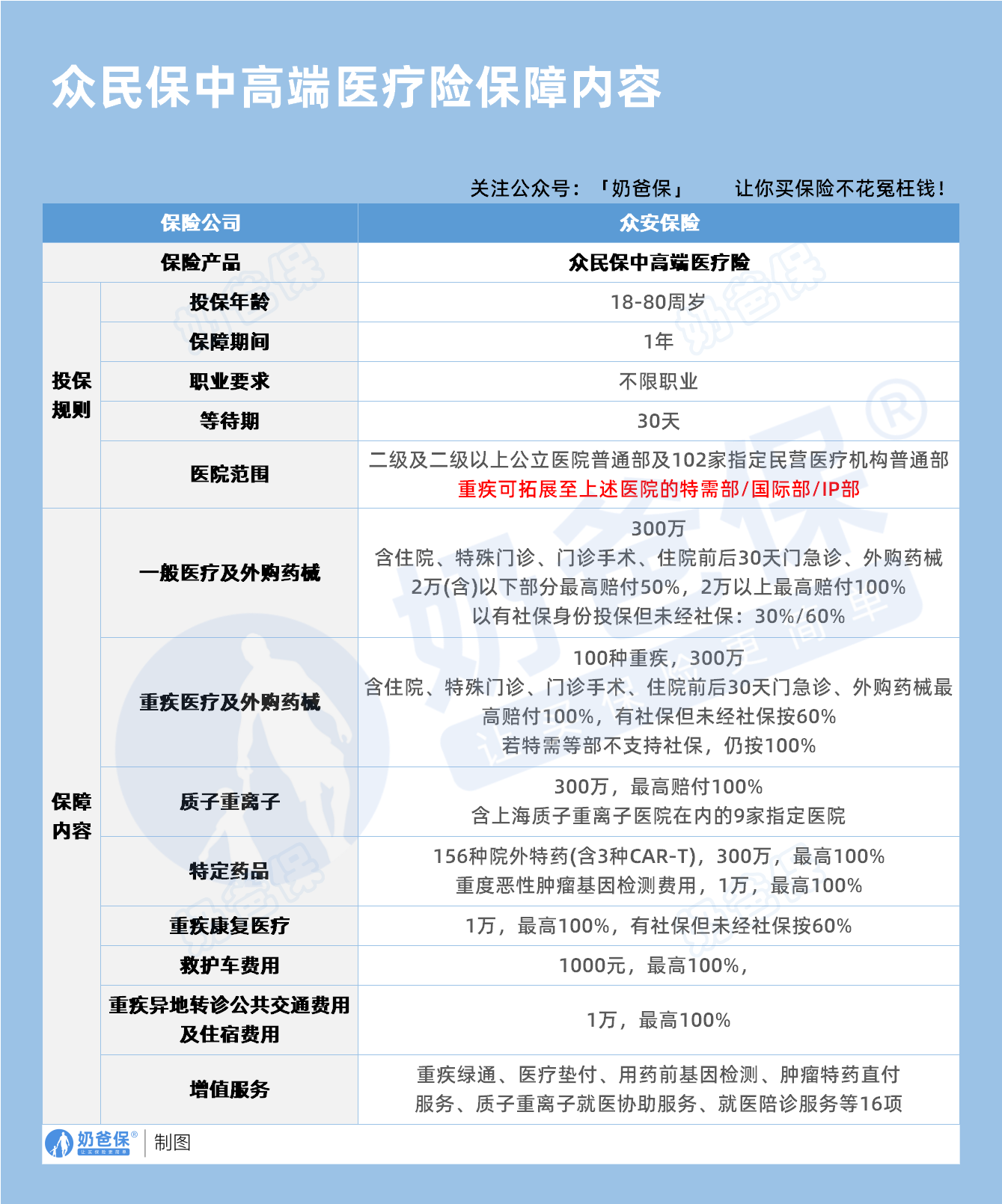
众民保中高端医疗险并不保证续保。
它属于一年期医疗险产品,若产品停售,或者投保人确诊重大疾病、身体状况变差,都可能无法继续获得保障。
众民保中高端医疗险采用无健康告知和0免赔的设计,进一步增加了续保的不确定性。
虽然众民保在续保方面存在不足,但在保障内容和赔付上亮点突出。
它免健康告知,不限职业,最高80岁可投,高血压、糖尿病、结节患者等都能投保,
解决了很多人因健康问题或职业限制无法购买医疗险的难题。
赔付上取消了门槛,
小病住院(2万以内)社保报完后自费部分报50% ,大病住院(2万以上)100%全报。
确诊癌症、心梗等大病后,还能去医院的国际部、特需部治疗,所有费用0免赔全额报销。
此外,153种抗癌药+3种天价CAR - T疗法全包,连医生开的处方药械都能报,用药保障十分宽泛。
价格上也有优势,
40岁以前首年保费在一千以内,70岁购买也仅4706元/年,
且家庭一起投保还有费率优惠,2人95折,3人9折,4人85折,5人以上最低8折。
在判断众民保中高端医疗险是否靠谱时,需综合多方面进行考量。
从保障条款看,
众民保中高端医疗险保障责任清晰,对医疗费用报销范围、比例等有明确规定。
从承保公司看,
众安保险在业内有一定知名度,具备相应偿付能力来履行赔付责任。
但产品本身不保证续保的特性,对于期望长期稳定医疗保障的人群存在局限性。
二、奶爸总结
众民保中高端医疗险是1年期保障的产品,不保证续保。
它保障内容丰富、赔付条件宽松、价格亲民,但续保存不确定性,适合健康异常、高危职业、想享受特需医疗但预算有限的人群。
如果你想了解更多医疗险产品,可以看看这篇:
如果大家挑选保险有什么困难,可以扫码关注:奶爸保公众号 进行1对1咨询,现在关注“奶爸保”公众号,回复“官网”,还可以免费领取价值199元的保障大礼包哦,让您买保险变得更简单。
众民保中高端医疗险保证续保吗?靠谱吗?
这位朋友你好,关于众民保中高端医疗险保证续保吗,靠谱吗的问题,奶爸在这里整理了有关众民保中高端医疗险的相关内容,希望对你有帮助:
一、众民保中高端医疗险保证续保吗?靠谱吗?
众民保中高端医疗险并不保证续保。
它属于一年期医疗险产品,若产品停售,或者投保人确诊重大疾病、身体状况变差,都可能无法继续获得保障。
众民保中高端医疗险采用无健康告知和0免赔的设计,进一步增加了续保的不确定性。
虽然众民保在续保方面存在不足,但在保障内容和赔付上亮点突出。
它免健康告知,不限职业,最高80岁可投,高血压、糖尿病、结节患者等都能投保,
解决了很多人因健康问题或职业限制无法购买医疗险的难题。
赔付上取消了门槛,
小病住院(2万以内)社保报完后自费部分报50% ,大病住院(2万以上)100%全报。
确诊癌症、心梗等大病后,还能去医院的国际部、特需部治疗,所有费用0免赔全额报销。
此外,153种抗癌药+3种天价CAR - T疗法全包,连医生开的处方药械都能报,用药保障十分宽泛。
价格上也有优势,
40岁以前首年保费在一千以内,70岁购买也仅4706元/年,
且家庭一起投保还有费率优惠,2人95折,3人9折,4人85折,5人以上最低8折。
在判断众民保中高端医疗险是否靠谱时,需综合多方面进行考量。
从保障条款看,
众民保中高端医疗险保障责任清晰,对医疗费用报销范围、比例等有明确规定。
从承保公司看,
众安保险在业内有一定知名度,具备相应偿付能力来履行赔付责任。
但产品本身不保证续保的特性,对于期望长期稳定医疗保障的人群存在局限性。
二、奶爸总结
众民保中高端医疗险是1年期保障的产品,不保证续保。
它保障内容丰富、赔付条件宽松、价格亲民,但续保存不确定性,适合健康异常、高危职业、想享受特需医疗但预算有限的人群。
如果你想了解更多医疗险产品,可以看看这篇:
如果大家挑选保险有什么困难,可以扫码关注:奶爸保公众号 进行1对1咨询,现在关注“奶爸保”公众号,回复“官网”,还可以免费领取价值199元的保障大礼包哦,让您买保险变得更简单。
-
一生中意终身寿险好不好?保障+收益+灵活度全解析
2025-11-12 18:00:17
-
复星保德信星颐(分红型)养老年金保险,适合哪些人买?
2025-11-12 16:00:32
-
中国人寿2026开门红年金险值得买吗?一文深度解析
2025-11-12 14:07:56
-
福有余2025是哪个公司的?给孩子买好不好?
2025-11-12 09:28:10
-
2025年快返型年金险合集:存本取息+终身领,灵活减保超省心
2025-11-10 10:50:13
查看更多所用,不泄露任何第三方
或用于其他用途