这位朋友你好,关于达尔文超越版投保地区有哪些,是值得买的吗的问题,奶爸在这里整理了有关达尔文超越版的相关内容,希望对你有帮助:
一、达尔文超越版投保地区有哪些?
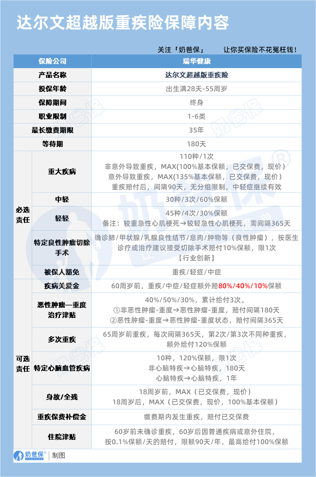
达尔文超越版目前仅支持上海和广东(含深圳 )地区投保。
这是因为它属于线下经代产品,受保险公司分支机构布局限制,仅在设有机构的地区开放投保 ,且上海地区投保还需遵循双录(录音录像 )流程,相对繁琐些。
若所在地区不在这两个区域,常规渠道无法投保,不过也有部分人会考虑“异地投保”,但这种方式存在后续服务、理赔沟通等潜在风险,需谨慎抉择。
二、达尔文超越版是值得买的吗?
达尔文超越版是否值得买,可从以下分析:
基础保障扎实:
重疾涵盖110种,意外导致重疾额外赔35% ,最高可获135%保额,适配通勤族、户外工作者等意外风险高的人群;
中症30种赔3次(每次60%保额 ),轻症45种赔4次(每次30%保额 ),疾病保障广。
还创新加入特定良性肿瘤责任,确诊肺、甲状腺、乳腺等部位良性结节等并手术切除,可赔10%保额,填补市场空白。
可选责任灵活:
疾病关爱金在60周岁前首次确诊重/中/轻症,分别额外赔80%/40%/10%保额,强化人生关键期保障;
恶性肿瘤 - 重度治疗津贴累计赔3次,覆盖新发、复发等状态,间隔期短(180天或365天 ),理赔门槛低;
多次重大疾病保险金,65周岁前首次重疾后,间隔365天的第2、3次不同重疾,可额外赔120%保额;
特定心脑血管疾病责任,覆盖10种疾病赔120%保额,适合关注心脑血管健康或有家族病史人群;
住院津贴则在60岁前未确诊重疾时,60岁后住院每天给付0.1%保额(最高100% ),补充老年医疗支出。
投保门槛与服务优:
健康告知宽松,对甲状腺结节、肺结节等核保友好,部分非标体有机会标体承保 。
还提供甲癌健康管理服务,涵盖人工指导、定制食谱等,兼具保障与健康管理 。
性价比突出:
基础保障保费亲民,搭配可选责任后,仍比不少同类产品划算。
比如30年交、50万保额的基础保障,保费低于部分竞品,用较低成本就能构建全面重疾保障,适合追求高性价比、保障灵活的人群。
三、奶爸总结
若你身处上海或广东,从事高危职业、身体有特定小异常,对瑞华健康产品信任,且看重其核保和保额优势,达尔文超越版值得考虑。
如果你想了解更多重疾险产品,可以看看这篇:
如果大家挑选保险有什么困难,可以扫码关注:奶爸保公众号 进行1对1咨询,现在关注“奶爸保”公众号,回复“官网”,还可以免费领取价值199元的保障大礼包哦,让您买保险变得更简单。
达尔文超越版投保地区有哪些?是值得买的吗?
这位朋友你好,关于达尔文超越版投保地区有哪些,是值得买的吗的问题,奶爸在这里整理了有关达尔文超越版的相关内容,希望对你有帮助:
一、达尔文超越版投保地区有哪些?
达尔文超越版目前仅支持上海和广东(含深圳 )地区投保。
这是因为它属于线下经代产品,受保险公司分支机构布局限制,仅在设有机构的地区开放投保 ,且上海地区投保还需遵循双录(录音录像 )流程,相对繁琐些。
若所在地区不在这两个区域,常规渠道无法投保,不过也有部分人会考虑“异地投保”,但这种方式存在后续服务、理赔沟通等潜在风险,需谨慎抉择。
二、达尔文超越版是值得买的吗?
达尔文超越版是否值得买,可从以下分析:
基础保障扎实:
重疾涵盖110种,意外导致重疾额外赔35% ,最高可获135%保额,适配通勤族、户外工作者等意外风险高的人群;
中症30种赔3次(每次60%保额 ),轻症45种赔4次(每次30%保额 ),疾病保障广。
还创新加入特定良性肿瘤责任,确诊肺、甲状腺、乳腺等部位良性结节等并手术切除,可赔10%保额,填补市场空白。
可选责任灵活:
疾病关爱金在60周岁前首次确诊重/中/轻症,分别额外赔80%/40%/10%保额,强化人生关键期保障;
恶性肿瘤 - 重度治疗津贴累计赔3次,覆盖新发、复发等状态,间隔期短(180天或365天 ),理赔门槛低;
多次重大疾病保险金,65周岁前首次重疾后,间隔365天的第2、3次不同重疾,可额外赔120%保额;
特定心脑血管疾病责任,覆盖10种疾病赔120%保额,适合关注心脑血管健康或有家族病史人群;
住院津贴则在60岁前未确诊重疾时,60岁后住院每天给付0.1%保额(最高100% ),补充老年医疗支出。
投保门槛与服务优:
健康告知宽松,对甲状腺结节、肺结节等核保友好,部分非标体有机会标体承保 。
还提供甲癌健康管理服务,涵盖人工指导、定制食谱等,兼具保障与健康管理 。
性价比突出:
基础保障保费亲民,搭配可选责任后,仍比不少同类产品划算。
比如30年交、50万保额的基础保障,保费低于部分竞品,用较低成本就能构建全面重疾保障,适合追求高性价比、保障灵活的人群。
三、奶爸总结
若你身处上海或广东,从事高危职业、身体有特定小异常,对瑞华健康产品信任,且看重其核保和保额优势,达尔文超越版值得考虑。
如果你想了解更多重疾险产品,可以看看这篇:
如果大家挑选保险有什么困难,可以扫码关注:奶爸保公众号 进行1对1咨询,现在关注“奶爸保”公众号,回复“官网”,还可以免费领取价值199元的保障大礼包哦,让您买保险变得更简单。
-
一生中意终身寿险好不好?保障+收益+灵活度全解析
2025-11-12 18:00:17
-
复星保德信星颐(分红型)养老年金保险,适合哪些人买?
2025-11-12 16:00:32
-
中国人寿2026开门红年金险值得买吗?一文深度解析
2025-11-12 14:07:56
-
福有余2025是哪个公司的?给孩子买好不好?
2025-11-12 09:28:10
-
2025年快返型年金险合集:存本取息+终身领,灵活减保超省心
2025-11-10 10:50:13
查看更多所用,不泄露任何第三方
或用于其他用途