这位朋友你好,关于青云卫6号少儿重疾险靠谱吗,怎么买的问题,奶爸在这里整理了有关青云卫6号少儿重疾险的相关内容,希望对你有帮助:
一、青云卫6号少儿重疾险靠谱吗?怎么买?
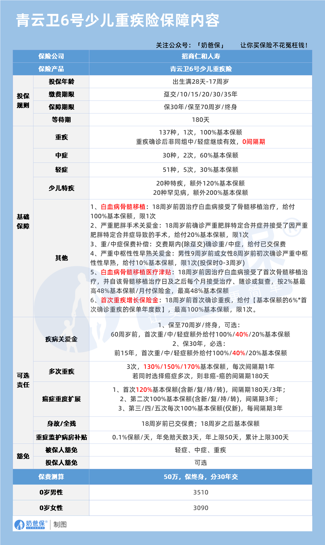
青云卫6号少儿重疾险十分靠谱,由招商仁和人寿承保,这家由招商局、中国移动等央企联合发起的公司,注册资本65.99亿。
2025年二季度核心偿付充足率120%、综合偿付充足率175%,风险评级BB级,理赔实力稳定,安全性有坚实保障。
青云卫6号少儿重疾险保障设计精准贴合少儿需求,基础责任扎实。
重疾覆盖137种,可选3次多次赔付,依次赔130%、150%、170%保额;中症30种赔2次各60%,轻症51种赔5次各30%保额。
更关键的是,
重疾赔后,非同组轻中症无间隔期可继续赔,理赔门槛远低于同类产品。
少儿专属保障亮眼,20种特定疾病额外赔120%,20种罕见病额外赔200%,且无年龄限制。
行业首创责任填补多项保障空白。
针对发病率0.43%-4.7%的性早熟问题,0-3岁投保,男童9岁前、女童8岁前确诊严重中枢性性早熟,可赔10%保额,50万保额能获5万治疗金。
首次重疾增长金更具优势,
18岁前确诊重疾,保额按6%×保单年度数递增,0岁投保17年后最高翻倍,完美应对保额通胀。
白血病保障相当全面,
18岁前确诊并骨髓移植,除重疾和特疾赔付外,额外赔100%保额,术后每月还能领2%保额津贴,累计最高48%保额。
可选责任灵活且赔付升级。
附加重疾多次赔,3次赔付依次达130%、150%、170%保额。
疾病关爱金在特定年龄段额外赔付,中症比前代多赔10%保额。
缴费期内确诊重疾/中症,可豁免后续保费并拿回已交保费,相当于“零成本享保障”。
投保规则也很灵活,
投保年龄为出生满28天-17周岁,线上正规平台或经纪人均可办理。
健康告知对双胞胎、标准体重儿童较宽松,存疑可走智能核保。
保额建议至少50万,预算充足选80万;保障期限优先选终身,预算有限可先保30年。
缴费期限尽量选30年或35年,降低年缴压力,还能最大化保费豁免优势。
二、奶爸总结
青云卫6号少儿重疾险央企承保保障全,性早熟等创新责任实用,靠谱性拉满。
0-17岁投保优先选高保额终身保障,如实告知健康状况即可。
如果你想了解更多重疾险产品,可以看看这篇:
如果大家挑选保险有什么困难,可以扫码关注:奶爸保公众号 进行1对1咨询,现在关注“奶爸保”公众号,回复“官网”,还可以免费领取价值199元的保障大礼包哦,让您买保险变得更简单。
青云卫6号少儿重疾险靠谱吗?怎么买?
这位朋友你好,关于青云卫6号少儿重疾险靠谱吗,怎么买的问题,奶爸在这里整理了有关青云卫6号少儿重疾险的相关内容,希望对你有帮助:
一、青云卫6号少儿重疾险靠谱吗?怎么买?
青云卫6号少儿重疾险十分靠谱,由招商仁和人寿承保,这家由招商局、中国移动等央企联合发起的公司,注册资本65.99亿。
2025年二季度核心偿付充足率120%、综合偿付充足率175%,风险评级BB级,理赔实力稳定,安全性有坚实保障。
青云卫6号少儿重疾险保障设计精准贴合少儿需求,基础责任扎实。
重疾覆盖137种,可选3次多次赔付,依次赔130%、150%、170%保额;中症30种赔2次各60%,轻症51种赔5次各30%保额。
更关键的是,
重疾赔后,非同组轻中症无间隔期可继续赔,理赔门槛远低于同类产品。
少儿专属保障亮眼,20种特定疾病额外赔120%,20种罕见病额外赔200%,且无年龄限制。
行业首创责任填补多项保障空白。
针对发病率0.43%-4.7%的性早熟问题,0-3岁投保,男童9岁前、女童8岁前确诊严重中枢性性早熟,可赔10%保额,50万保额能获5万治疗金。
首次重疾增长金更具优势,
18岁前确诊重疾,保额按6%×保单年度数递增,0岁投保17年后最高翻倍,完美应对保额通胀。
白血病保障相当全面,
18岁前确诊并骨髓移植,除重疾和特疾赔付外,额外赔100%保额,术后每月还能领2%保额津贴,累计最高48%保额。
可选责任灵活且赔付升级。
附加重疾多次赔,3次赔付依次达130%、150%、170%保额。
疾病关爱金在特定年龄段额外赔付,中症比前代多赔10%保额。
缴费期内确诊重疾/中症,可豁免后续保费并拿回已交保费,相当于“零成本享保障”。
投保规则也很灵活,
投保年龄为出生满28天-17周岁,线上正规平台或经纪人均可办理。
健康告知对双胞胎、标准体重儿童较宽松,存疑可走智能核保。
保额建议至少50万,预算充足选80万;保障期限优先选终身,预算有限可先保30年。
缴费期限尽量选30年或35年,降低年缴压力,还能最大化保费豁免优势。
二、奶爸总结
青云卫6号少儿重疾险央企承保保障全,性早熟等创新责任实用,靠谱性拉满。
0-17岁投保优先选高保额终身保障,如实告知健康状况即可。
如果你想了解更多重疾险产品,可以看看这篇:
如果大家挑选保险有什么困难,可以扫码关注:奶爸保公众号 进行1对1咨询,现在关注“奶爸保”公众号,回复“官网”,还可以免费领取价值199元的保障大礼包哦,让您买保险变得更简单。
-
一生中意终身寿险好不好?保障+收益+灵活度全解析
2025-11-12 18:00:17
-
复星保德信星颐(分红型)养老年金保险,适合哪些人买?
2025-11-12 16:00:32
-
中国人寿2026开门红年金险值得买吗?一文深度解析
2025-11-12 14:07:56
-
福有余2025是哪个公司的?给孩子买好不好?
2025-11-12 09:28:10
-
2025年快返型年金险合集:存本取息+终身领,灵活减保超省心
2025-11-10 10:50:13
查看更多所用,不泄露任何第三方
或用于其他用途