这位朋友你好,关于金医保3号少儿那款有嘛的问题,奶爸在这里整理了有关金医保3号少儿医疗险的相关内容,希望对你有帮助:
一、金医保3号少儿那款有嘛?
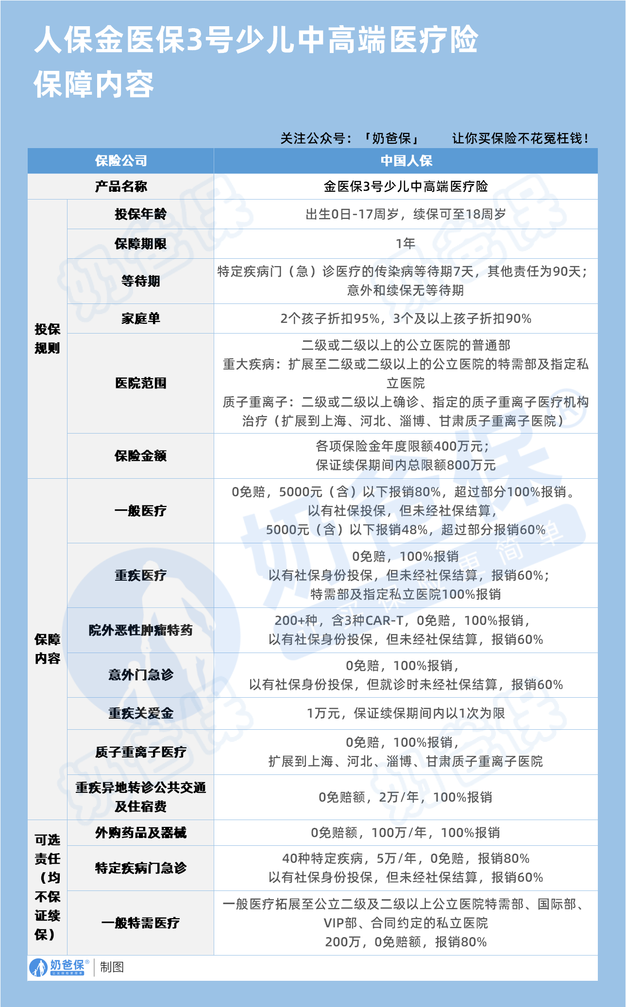
有的,在售的是金医保3号少儿中高端医疗险,如果想详细了解或购买,可以私聊奶爸~
由中国人保承保,专为0 - 17周岁未成年人打造,在保障、价格、续保等方面优势明显。
保障内容丰富,
基础责任涵盖一般医疗、重疾医疗、院外特药、意外门急诊、质子重离子医疗等,可选责任有外购药品及医疗器械、特定疾病门急诊医疗等。
无论是大病住院、小病门诊,还是意外受伤,都能提供保障。
比如常见的肺炎住院,社保报销后若自费3000元,符合条款这款产品能赔2400元;
要是孩子不幸确诊白血病,化疗、骨髓移植、CAR - T疗法等高昂费用,以及特需病房的花费,保险也能承担大部分,大大减轻家庭经济压力。
赔付比例和免赔额设置很友好。
所有责任0免赔,重大疾病医疗、意外门急诊医疗在社保报销后100%赔付,质子重离子医疗无论是否经社保均赔100%,院外特药也100%赔付(医保内特药以社保身份投保但未经社保结算赔60%)。
一般医疗经社保报销后,5000元以下赔80%,5000元以上部分赔100%;
以社保身份投保但未经社保报销,5000元以下赔48%,5000元以上部分赔60%。
相比部分产品1万免赔额,1万以内赔80%,1万以上赔100%的规则,金医保3号少儿医疗险赔得更多。
续保条件也不错,
主险保证续保至19周岁(可选责任不保证续保)。
保证续保期间,不管孩子生病、理赔过,还是产品停售,都不影响续保,且无需重新健康告知和计算等待期,让家长更安心。
保费也比较实惠,
以社保身份投保基础责任,0岁仅需772元,5岁444元,10岁389元,15岁384元。
多孩投保还有优惠,2孩95折,3孩及以上9折。
二、奶爸总结
金医保3号少儿中高端医疗险保障全面、赔付比例高、续保条件好、价格实惠,是一款值得考虑的少儿医疗险。
如果你想了解更多医疗险产品,可以看看这篇:
如果大家挑选保险有什么困难,可以扫码关注:奶爸保公众号 进行1对1咨询,现在关注“奶爸保”公众号,回复“官网”,还可以免费领取价值199元的保障大礼包哦,让您买保险变得更简单。
金医保3号少儿那款有嘛
这位朋友你好,关于金医保3号少儿那款有嘛的问题,奶爸在这里整理了有关金医保3号少儿医疗险的相关内容,希望对你有帮助:
一、金医保3号少儿那款有嘛?
有的,在售的是金医保3号少儿中高端医疗险,如果想详细了解或购买,可以私聊奶爸~
由中国人保承保,专为0 - 17周岁未成年人打造,在保障、价格、续保等方面优势明显。
保障内容丰富,
基础责任涵盖一般医疗、重疾医疗、院外特药、意外门急诊、质子重离子医疗等,可选责任有外购药品及医疗器械、特定疾病门急诊医疗等。
无论是大病住院、小病门诊,还是意外受伤,都能提供保障。
比如常见的肺炎住院,社保报销后若自费3000元,符合条款这款产品能赔2400元;
要是孩子不幸确诊白血病,化疗、骨髓移植、CAR - T疗法等高昂费用,以及特需病房的花费,保险也能承担大部分,大大减轻家庭经济压力。
赔付比例和免赔额设置很友好。
所有责任0免赔,重大疾病医疗、意外门急诊医疗在社保报销后100%赔付,质子重离子医疗无论是否经社保均赔100%,院外特药也100%赔付(医保内特药以社保身份投保但未经社保结算赔60%)。
一般医疗经社保报销后,5000元以下赔80%,5000元以上部分赔100%;
以社保身份投保但未经社保报销,5000元以下赔48%,5000元以上部分赔60%。
相比部分产品1万免赔额,1万以内赔80%,1万以上赔100%的规则,金医保3号少儿医疗险赔得更多。
续保条件也不错,
主险保证续保至19周岁(可选责任不保证续保)。
保证续保期间,不管孩子生病、理赔过,还是产品停售,都不影响续保,且无需重新健康告知和计算等待期,让家长更安心。
保费也比较实惠,
以社保身份投保基础责任,0岁仅需772元,5岁444元,10岁389元,15岁384元。
多孩投保还有优惠,2孩95折,3孩及以上9折。
二、奶爸总结
金医保3号少儿中高端医疗险保障全面、赔付比例高、续保条件好、价格实惠,是一款值得考虑的少儿医疗险。
如果你想了解更多医疗险产品,可以看看这篇:
如果大家挑选保险有什么困难,可以扫码关注:奶爸保公众号 进行1对1咨询,现在关注“奶爸保”公众号,回复“官网”,还可以免费领取价值199元的保障大礼包哦,让您买保险变得更简单。
-
一生中意终身寿险好不好?保障+收益+灵活度全解析
2025-11-12 18:00:17
-
复星保德信星颐(分红型)养老年金保险,适合哪些人买?
2025-11-12 16:00:32
-
中国人寿2026开门红年金险值得买吗?一文深度解析
2025-11-12 14:07:56
-
福有余2025是哪个公司的?给孩子买好不好?
2025-11-12 09:28:10
-
2025年快返型年金险合集:存本取息+终身领,灵活减保超省心
2025-11-10 10:50:13
查看更多所用,不泄露任何第三方
或用于其他用途