这位朋友你好,关于守卫者7号重疾险是哪家公司,亮点有哪些的问题,奶爸在这里整理了有关守卫者7号重疾险的相关内容,希望对你有帮助:
一、守卫者7号重疾险是哪家公司?
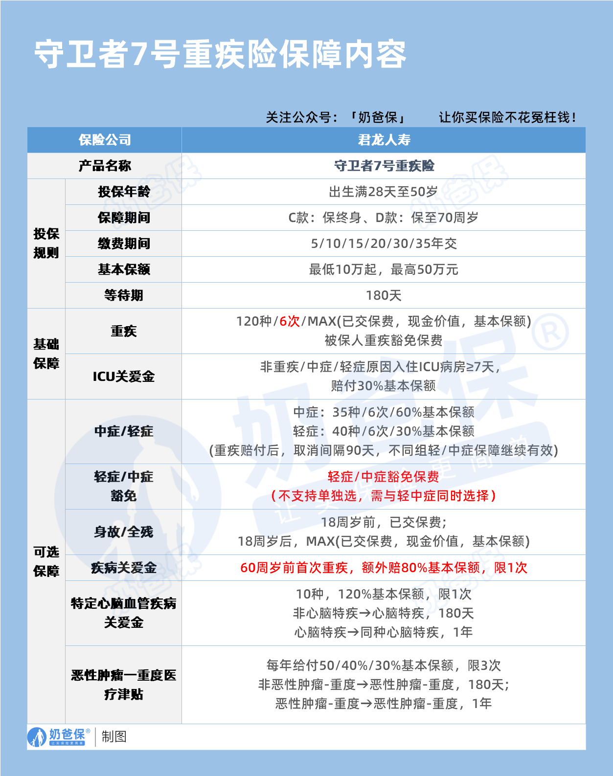
守卫者7号重疾险由君龙人寿承保。
君龙人寿成立于2008年11月10日,是首家总部设于福建厦门思明区的保险公司,实力雄厚。
其注册资本26亿人民币,实缴资本21亿人民币,为产品稳定运营提供坚实支撑。
再来看看产品情况:
守卫者7号重疾险支持出生28天至50周岁人群投保,保障期限可选保至70岁或终身,等待期180天,最高保额50万,能满足不同年龄段人群的保障需求。
保障内容覆盖重疾、中轻症、癌症、特定心脑血管疾病及身故/全残等,全方位守护健康风险。
二、守卫者7号重疾险亮点有哪些?
1. 多次赔付,突破分组限制
区别于传统重疾险,守卫者7号的重疾多次赔付不设分组。
只要满足间隔期要求(如首次重疾赔付后,间隔1年再次确诊其他重疾可再赔)及疾病条件,每种重疾均有获赔机会,大幅提升理赔概率。
2. 取消“三同”限制,赔付更宽松
传统重疾险的“三同条款”容易限制理赔。
守卫者7号取消这一限制,因同一病因、同次医疗或意外,引发多种重疾,符合条款仍可获赔,让保障更贴合实际需求。3. 核保宽松,亚健康人群友好
产品健康告知设计人性化,对亚健康状况包容度高。
更提供保单复议功能:若投保时因健康问题被除外承保,后续健康改善可申请重新审核,扩展保障范围,给投保人更多投保机会。
4. 价格亲民,性价比突出
以30岁人群为例,选择50万保额、35年交:保至70周岁,年保费约4025元;保至终身,年保费仅5820元。
在保障全面的基础上,保费压力更小,对比同类产品,性价比优势显著。
三、奶爸总结
守卫者7号重疾险依托君龙人寿的实力,在保障设计上创新突破:多次赔付不分组、取消“三同”限制,而且核保宽松与价格也很亲民。
无论是追求高赔付概率,还是看重性价比的人群,均可重点关注这款产品。
如果你想了解更多重疾险产品,可以看看这篇:
如果大家挑选保险有什么困难,可以扫码关注:奶爸保公众号 进行1对1咨询,现在关注“奶爸保”公众号,回复“官网”,还可以免费领取价值199元的保障大礼包哦,让您买保险变得更简单。
守卫者7号重疾险是哪家公司?亮点有哪些?
这位朋友你好,关于守卫者7号重疾险是哪家公司,亮点有哪些的问题,奶爸在这里整理了有关守卫者7号重疾险的相关内容,希望对你有帮助:
一、守卫者7号重疾险是哪家公司?
守卫者7号重疾险由君龙人寿承保。
君龙人寿成立于2008年11月10日,是首家总部设于福建厦门思明区的保险公司,实力雄厚。
其注册资本26亿人民币,实缴资本21亿人民币,为产品稳定运营提供坚实支撑。
再来看看产品情况:
守卫者7号重疾险支持出生28天至50周岁人群投保,保障期限可选保至70岁或终身,等待期180天,最高保额50万,能满足不同年龄段人群的保障需求。
保障内容覆盖重疾、中轻症、癌症、特定心脑血管疾病及身故/全残等,全方位守护健康风险。
二、守卫者7号重疾险亮点有哪些?
1. 多次赔付,突破分组限制
区别于传统重疾险,守卫者7号的重疾多次赔付不设分组。
只要满足间隔期要求(如首次重疾赔付后,间隔1年再次确诊其他重疾可再赔)及疾病条件,每种重疾均有获赔机会,大幅提升理赔概率。
2. 取消“三同”限制,赔付更宽松
传统重疾险的“三同条款”容易限制理赔。
守卫者7号取消这一限制,因同一病因、同次医疗或意外,引发多种重疾,符合条款仍可获赔,让保障更贴合实际需求。3. 核保宽松,亚健康人群友好
产品健康告知设计人性化,对亚健康状况包容度高。
更提供保单复议功能:若投保时因健康问题被除外承保,后续健康改善可申请重新审核,扩展保障范围,给投保人更多投保机会。
4. 价格亲民,性价比突出
以30岁人群为例,选择50万保额、35年交:保至70周岁,年保费约4025元;保至终身,年保费仅5820元。
在保障全面的基础上,保费压力更小,对比同类产品,性价比优势显著。
三、奶爸总结
守卫者7号重疾险依托君龙人寿的实力,在保障设计上创新突破:多次赔付不分组、取消“三同”限制,而且核保宽松与价格也很亲民。
无论是追求高赔付概率,还是看重性价比的人群,均可重点关注这款产品。
如果你想了解更多重疾险产品,可以看看这篇:
如果大家挑选保险有什么困难,可以扫码关注:奶爸保公众号 进行1对1咨询,现在关注“奶爸保”公众号,回复“官网”,还可以免费领取价值199元的保障大礼包哦,让您买保险变得更简单。
-
一生中意终身寿险好不好?保障+收益+灵活度全解析
2025-11-12 18:00:17
-
复星保德信星颐(分红型)养老年金保险,适合哪些人买?
2025-11-12 16:00:32
-
中国人寿2026开门红年金险值得买吗?一文深度解析
2025-11-12 14:07:56
-
福有余2025是哪个公司的?给孩子买好不好?
2025-11-12 09:28:10
-
2025年快返型年金险合集:存本取息+终身领,灵活减保超省心
2025-11-10 10:50:13
查看更多所用,不泄露任何第三方
或用于其他用途