儿童时期面临着疾病风险,为孩子配置重疾险是不少家长的选择。
复保大黄蜂13号旗舰版是一款少儿专属重疾险,不少家长也对这款产品感到好奇。
究竟复保大黄蜂13号旗舰版儿童重疾险适合儿童投保吗?投保时要注意什么?
奶爸来为大家解读:
一、复保大黄蜂13号旗舰版儿童重疾险适合儿童投保吗?

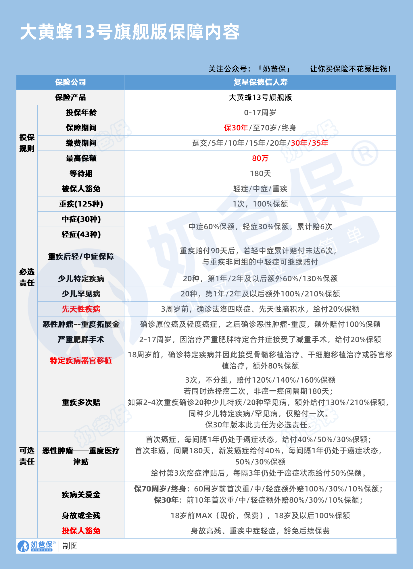
针对儿童群体,复保大黄蜂13号旗舰版儿童重疾险有以下优势:
1、保障疾病种类丰富
该产品涵盖了125种重疾、30种中症、43种轻症,且中轻症累计不分组无间隔可赔付6次。
像白血病、脑恶性肿瘤、淋巴瘤、重症手足口病等儿童高发重疾都在保障范围内。
还有20种少儿特疾,保单第1年赔付60%基本保额,第2年及以后赔付130%基本保额;
20种少儿罕见病,保单第1年赔付100%基本保额,第2年及以后赔付210%基本保额。
对儿童特有的一些疾病给予了有力保障。
2、可选责任赔付力度较大
复保大黄蜂13号旗舰版儿童重疾险提供疾病关爱金可选保障。
如果选择保70/终身版本,60周岁前首次重疾额外赔付100%基本保额,中症额外赔30%基本保额,轻症额外赔10%基本保额。
这意味着在孩子成长关键阶段,一旦患病能获得更充足的资金用于治疗和康复。
除了增加基础保障的赔付之外,还可以选择重疾多次赔付作为附加责任,增加重疾的赔付次数和力度。
若选择重疾多次赔附加责任,第2/3/4次确诊重疾,分别可赔付120%/140%/160%基本保额。
癌症津贴方面,首次癌症,每间隔1年仍处于癌症状态,依次给付40%/50%/30%基本保额;
首次非癌,间隔180天,新发癌症给付40%,每间隔1年仍处于癌症状态,
依次给付50%/30%基本保额,给付第3次癌症津贴后,每隔三年仍处于癌症状态给付50%基本保额,新发、复发、持续、转移、扩散均保障,且可与其他保障叠加赔付。
复保大黄蜂13号旗舰版儿童重疾险的可选责任非常丰富,
且基本都是围绕疾病做出拓展,如果想提高保障力度,可以重视这些可选责任。
3、提供先天性疾病保障
创新地在0等待期内扩展先天性疾病保障,若孩子在3周岁前确诊法洛四联症、先天性脑积水,可额外赔付20%基本保额。
考虑到了部分儿童可能存在先天性疾病风险,给家长吃了一颗定心丸。
4、增值服务贴心
提供了健康咨询、疾病筛查、就医服务(门诊就医、大病住院、手术安排等)、常用药优惠、门诊就医陪诊等增值服务。
在孩子就医过程中,能为家长提供诸多便利,减少就医困扰。
二、投保时要注意什么?
奶爸为大家整理一些投保注意事项,大家要仔细看看,避免踩坑:
1、投保年龄限制
该产品仅适用于0-17周岁的少儿,不在此年龄段则无法投保。
2、保障期限与缴费期限选择
保障期限有30年、保至70周岁、保终身可选。保30年保费相对较低,适合预算有限且仅想为孩子保障至成年阶段的家庭;
保至70周岁或终身能提供更长期保障,不过保费也会相应高一些。
缴费期限有趸交、5/10/15/20/30/35年等多种选择,缴费期越长,每年保费压力越小,但总保费可能会更多,家长需根据自身经济状况合理规划。
3、等待期规定
等待期为180天(等待期内轻/中症出险,轻/中症责任终止)。在等待期内患病,保险公司一般不予赔付,所以投保后需留意等待期时间,尽量避免在等待期内因非必要原因就医,以免影响后续理赔。
4、健康告知
投保时需如实进行健康告知,若故意隐瞒孩子的健康问题,后续可能导致无法获得理赔。如孩子过往有过重大疾病史、先天性疾病等,都要如实告知保险公司,由保险公司评估是否可以承保。
5、可选责任的搭配
虽然产品提供了疾病关爱金、重疾多次赔、癌症津贴等多项可选责任且价格实惠,但家长要结合家庭实际情况和孩子潜在风险来选择。
若家族中有癌症病史,可考虑附加癌症津贴;若希望孩子重疾保障更持久,可选择重疾多次赔等。但不要盲目添加所有可选责任,避免造成保费支出过高。
6、身故责任
若选择身故及高残保险金责任,18岁前赔付已交保费,18岁及以后赔付100%基本保额。
家长可根据自身需求决定是否勾选该责任,若更注重疾病保障,也可不选身故责任以降低保费。
三、奶爸总结
总体而言,复保大黄蜂13号旗舰版在保障内容、赔付力度、费率等方面表现优秀,适合大多数儿童投保。
如果您不知道该如何投保这款产品或者想定制私人保障方案,可以私信奶爸~
奶爸也给大家推荐几款优质的重疾险产品:
1、君龙人寿超级玛丽15号
第一,结节保障超全面
自带保障在原有肺结节基础上,拓展到乳腺/甲状腺结节,范围更广了。
可以说是目前市场上,少有的三大高发结节都有保障的产品。
第二,癌症保障丰富
超玛15号的癌症保障,从早期到晚期,都安排得妥妥的。
本身自带癌症拓展金,
首次确诊原位癌/轻度癌症后,确诊恶性肿瘤—重度,额外赔50%。
如果觉得不够,还可以附加以下保障:
癌症津贴或癌症多次赔(二选一):间隔一定周期后,可以赔一笔钱用于癌症持续治疗,癌症津贴有次数限制,多次赔则不限次数。
癌症重度特药治疗金:确诊癌症后需要吃高价特药,做过相关手术可以赔50%保额。

第三,重疾多次赔灵活选
重疾多次赔可以按需选择:
65周岁版,要求是65岁前确诊,额外赔2次,每次赔120%保额;
另一版则是不限年龄,额外赔2次,每次赔120%保额。

同种不同种都赔,且同种间隔周期短,只要2年
像心脏病术后复发了也能保,不用怕赔过一次就没保障了。
【适合人群】
看中结节、癌症保障,预算不多的朋友。
2、复星联合达尔文12号
第一,自带意外重疾额外赔和住院津贴。
前者因为意外导致首次重疾,可多赔35%基本保额。
等于一张保单覆盖重疾+意外,且是保至终身的双重保障!
后者在60周岁前未发生重疾,60岁后确诊,每天给付0.1%基本保额作为住院津贴。
人一辈子不一定会得重疾,但60岁后难免因小病小痛住院,
达尔文12号这个保障,可以让不确定的赔付变得更确定。
不过,这里需要注意的是,如果后续重疾/身故/全残,
会扣掉累计已给付的住院津贴金额后,再赔付。
第二,可选责任丰富
达尔文12号多重附加保障:
重疾多次赔:分65周岁版和终身版(二选一),满足多种人群需要;
重疾保费补偿:缴费期内发生重疾返还保费,实现“重疾免单”;
疾病关爱金/顶梁柱关爱保险金:家庭责任最重阶段赔更多;
癌症津贴:癌症间隔一定周期就能获得一笔理赔金。
第三,理赔门槛更低
5种特定重疾(如严重心肌炎)、原位癌、癌症津贴赔付,都比同类产品更宽松。
【适合人群】
看重理赔门槛、重疾返还保费的朋友
3、复星联合医联有盟
第一,轻中症保障灵活
必选保障是重疾,像轻中症保障、身故保障,可以加钱获得。
如果预算有限,也可以只买个重疾,先把大病保障做好;
如果预算多一点,建议大家还是要附加轻中症保障。
第二,自带一般医疗金
医联有盟自带医疗金,非常实用:
保单前5年,每年提供报销额度=0.5%*保额,100%报销,
未用完可累计,终身有效,身故/全残一次性赔剩余额度!

像买药、体检、看牙等日常开支,都能用上。
可以说是实打实把钱返还给客户使用!
第三,健康告知非常宽松
健康告知只有4条:
比如过去1年内的检查异常、是否有被医生建议住院或手术;
过去2年内的手术情况以及过去5年内的疾病情况。
针对非常高发的甲状腺/乳腺/肺结节,没有问询是否有进行手术,也没有问询是否多发,
只要结节等级在3级以内,结节直径符合要求,就有机会标体承保!
就连癌症,如果5年前已经治愈,没有复发和转移,
同时不涉及其他健康告知,也有机会投保!
【适合人群】
有健康异常的、注重就医资源和健康管理,看中产品实用性的朋友。
4、瑞华健康华佗1号康泰版
第一,基础保障扎实
轻中重疾保障都涵盖了,且轻症+中症赔付次数共7次,
目前市场上赔付次数算比较高的。
且重疾赔完,轻中症不分组还能继续赔,
不分组的好处就在于,赔付规则更宽松。
第二,性价比高
同样50万保额,保终身,基础保障,分30年交,
30岁人群投保华佗1号康泰版,比超级玛丽和达尔文便宜100元/年!
30年下来立省3000块!
第三,可选保障丰富
如果预算比较多,还可以附加:
重疾多次赔、疾病关爱金、癌症津贴、重疾保费补偿金和身故保障。
都是目前市场上热门可选保障内容,实用性强。
【适合人群】
追求高性价比、看中基础保障全面的朋友。
微信扫一扫
微信扫一扫
关注微信
客服热线
奶爸保

