这位朋友你好,关于北京人寿小福娃少儿重疾的问题,奶爸在这里整理了有关北京人寿小福娃少儿重疾的相关内容,希望对你有帮助:
一、北京人寿小福娃少儿重疾亮点有哪些?
我们来看看北京人寿小福娃少儿重疾的亮点:
1、重疾保障力度强
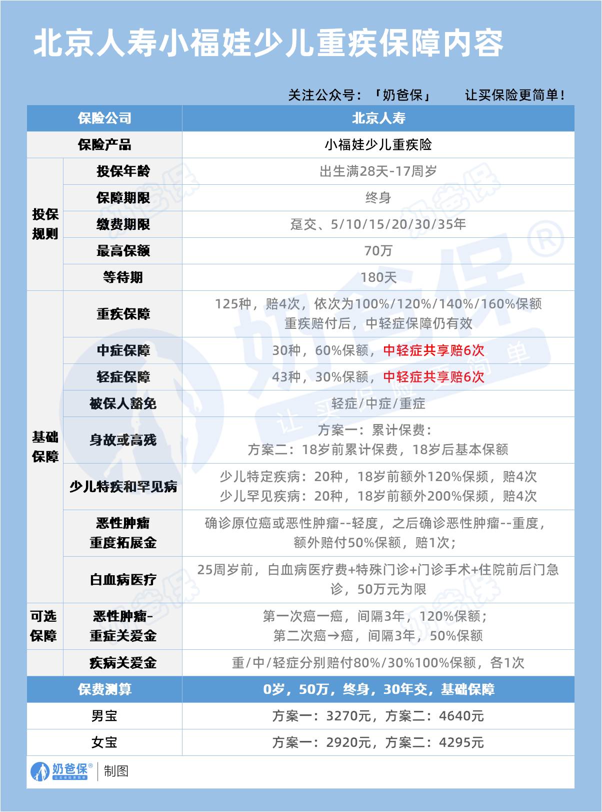
北京人寿小福娃少儿重疾涵盖120种重疾,赔付4次,递增赔付比例,为孩子的重大疾病治疗和康复提供充足资金支持。
2、中轻症保障全面
包含30种中症,每次赔付50%基本保额;43种轻症,每次赔付30%基本保额。
中轻症赔付次数无限制,累计赔付次数可达6次,赔付比例在市场同类产品中表现出色,能有效应对孩子在成长过程中可能遇到的各类较轻疾病状况。
3、少儿特定疾病额外赔
针对20种少儿特定疾病,额外赔付120%基本保额;20种少儿罕见疾病,额外赔付200%基本保额。
白血病、重症手足口病等常见少儿特定疾病都在保障范围内,对于这些孩子高发的特定疾病给予更高的赔付额度,减轻家庭经济负担。
4、身故/高残保障灵活
方案一是赔付已交保费,方案二则是18周岁前身故/高残,赔付已交保费;18周岁后身故/高残,赔付基本保额,符合不同阶段的保障需求。
5、可选责任丰富
提供疾病关爱金、恶性肿瘤 - 重度拓展保险金等可选责任。
比如选择疾病关爱金,确诊重疾、中症和轻症都能获得赔付,有效增强了保障的持续性。
6、增值服务实用
提供重疾绿通、住院垫付等增值服务。
在孩子确诊重疾时,能协助安排专家门诊、住院床位等,解决就医难题,住院垫付服务可缓解家庭在治疗费用上的燃眉之急。
二、奶爸总结
北京人寿小福娃少儿重疾亮点突出,重疾保障力度大且有额外赔付,中轻症全面无次数限制,少儿特定和罕见病额外赔,身故/全残保障灵活,可选责任丰富可定制,
还有实用增值服务,可以为孩子健康成长提供全面保障。
如果你想了解更多重疾险产品,可以看看这篇:
如果大家挑选保险有什么困难,可以扫码关注:奶爸保公众号 进行1对1咨询,现在关注“奶爸保”公众号,回复“官网”,还可以免费领取价值199元的保障大礼包哦,让您买保险变得更简单。
北京人寿小福娃少儿重疾亮点有哪些?
这位朋友你好,关于北京人寿小福娃少儿重疾的问题,奶爸在这里整理了有关北京人寿小福娃少儿重疾的相关内容,希望对你有帮助:
一、北京人寿小福娃少儿重疾亮点有哪些?
我们来看看北京人寿小福娃少儿重疾的亮点:
1、重疾保障力度强
北京人寿小福娃少儿重疾涵盖120种重疾,赔付4次,递增赔付比例,为孩子的重大疾病治疗和康复提供充足资金支持。
2、中轻症保障全面
包含30种中症,每次赔付50%基本保额;43种轻症,每次赔付30%基本保额。
中轻症赔付次数无限制,累计赔付次数可达6次,赔付比例在市场同类产品中表现出色,能有效应对孩子在成长过程中可能遇到的各类较轻疾病状况。
3、少儿特定疾病额外赔
针对20种少儿特定疾病,额外赔付120%基本保额;20种少儿罕见疾病,额外赔付200%基本保额。
白血病、重症手足口病等常见少儿特定疾病都在保障范围内,对于这些孩子高发的特定疾病给予更高的赔付额度,减轻家庭经济负担。
4、身故/高残保障灵活
方案一是赔付已交保费,方案二则是18周岁前身故/高残,赔付已交保费;18周岁后身故/高残,赔付基本保额,符合不同阶段的保障需求。
5、可选责任丰富
提供疾病关爱金、恶性肿瘤 - 重度拓展保险金等可选责任。
比如选择疾病关爱金,确诊重疾、中症和轻症都能获得赔付,有效增强了保障的持续性。
6、增值服务实用
提供重疾绿通、住院垫付等增值服务。
在孩子确诊重疾时,能协助安排专家门诊、住院床位等,解决就医难题,住院垫付服务可缓解家庭在治疗费用上的燃眉之急。
二、奶爸总结
北京人寿小福娃少儿重疾亮点突出,重疾保障力度大且有额外赔付,中轻症全面无次数限制,少儿特定和罕见病额外赔,身故/全残保障灵活,可选责任丰富可定制,
还有实用增值服务,可以为孩子健康成长提供全面保障。
如果你想了解更多重疾险产品,可以看看这篇:
如果大家挑选保险有什么困难,可以扫码关注:奶爸保公众号 进行1对1咨询,现在关注“奶爸保”公众号,回复“官网”,还可以免费领取价值199元的保障大礼包哦,让您买保险变得更简单。
-
一生中意终身寿险好不好?保障+收益+灵活度全解析
2025-11-12 18:00:17
-
复星保德信星颐(分红型)养老年金保险,适合哪些人买?
2025-11-12 16:00:32
-
中国人寿2026开门红年金险值得买吗?一文深度解析
2025-11-12 14:07:56
-
福有余2025是哪个公司的?给孩子买好不好?
2025-11-12 09:28:10
-
2025年快返型年金险合集:存本取息+终身领,灵活减保超省心
2025-11-10 10:50:13
查看更多所用,不泄露任何第三方
或用于其他用途