这位朋友你好,关于小淘气3号重疾险能买吗、保障怎么样的问题,奶爸在这里整理了有关小淘气3号的相关内容,希望对你有帮助:
一、小淘气3号重疾险能买吗?保障怎么样?
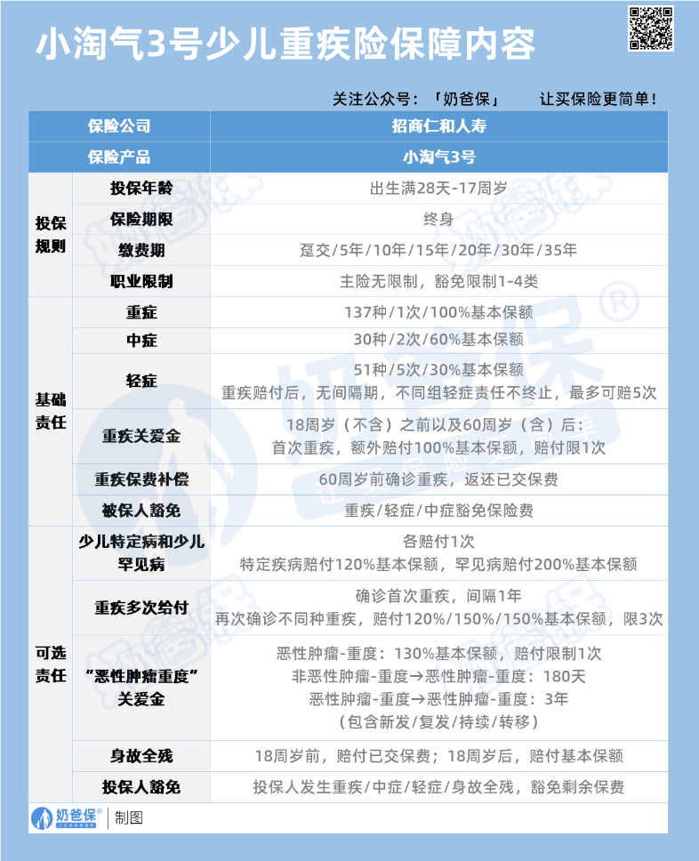
奶爸已经将小淘气3号的保障内容整理出来供大家参考:
小淘气3号是一款少儿重疾险产品,主要是为0-17岁的人提供保障。
保障方面,覆盖重疾、中症和轻症,针对重疾还有重疾关爱金,针对性很强。
比较另类的地方是,小淘气3号把少儿特疾和罕见疾病放在了可选责任上。
这样做的好处在于,提高了灵活性,把选择权交给了消费者,不捆绑在一起,提高了整体的效费比,非常不错。
除开少儿特疾和罕见病,可选责任还包含重疾多次给付、恶性肿瘤重度关爱金等,都是非常实用的保障,大家可以根据自己的需求选择。
二、奶爸总结
以上就是关于小淘气3号的介绍和解读。
小淘气3号是一款非常不错的产品,特点鲜明,灵活多样,感兴趣的宝妈宝爸们可以联系奶爸~
关于更多重疾险的产品,感兴趣的朋友可以阅读奶爸的重疾险榜单:
如果大家挑选保险有什么困难,可以扫码关注:奶爸保公众号 进行1对1咨询,现在关注“奶爸保”公众号,回复“官网”,还可以免费领取价值199元的保障大礼包哦,让您买保险变得更简单。
小淘气3号重疾险能买吗?保障怎么样?
这位朋友你好,关于小淘气3号重疾险能买吗、保障怎么样的问题,奶爸在这里整理了有关小淘气3号的相关内容,希望对你有帮助:
一、小淘气3号重疾险能买吗?保障怎么样?
奶爸已经将小淘气3号的保障内容整理出来供大家参考:
小淘气3号是一款少儿重疾险产品,主要是为0-17岁的人提供保障。
保障方面,覆盖重疾、中症和轻症,针对重疾还有重疾关爱金,针对性很强。
比较另类的地方是,小淘气3号把少儿特疾和罕见疾病放在了可选责任上。
这样做的好处在于,提高了灵活性,把选择权交给了消费者,不捆绑在一起,提高了整体的效费比,非常不错。
除开少儿特疾和罕见病,可选责任还包含重疾多次给付、恶性肿瘤重度关爱金等,都是非常实用的保障,大家可以根据自己的需求选择。
二、奶爸总结
以上就是关于小淘气3号的介绍和解读。
小淘气3号是一款非常不错的产品,特点鲜明,灵活多样,感兴趣的宝妈宝爸们可以联系奶爸~
关于更多重疾险的产品,感兴趣的朋友可以阅读奶爸的重疾险榜单:
如果大家挑选保险有什么困难,可以扫码关注:奶爸保公众号 进行1对1咨询,现在关注“奶爸保”公众号,回复“官网”,还可以免费领取价值199元的保障大礼包哦,让您买保险变得更简单。
-
一生中意终身寿险好不好?保障+收益+灵活度全解析
2025-11-12 18:00:17
-
复星保德信星颐(分红型)养老年金保险,适合哪些人买?
2025-11-12 16:00:32
-
中国人寿2026开门红年金险值得买吗?一文深度解析
2025-11-12 14:07:56
-
福有余2025是哪个公司的?给孩子买好不好?
2025-11-12 09:28:10
-
2025年快返型年金险合集:存本取息+终身领,灵活减保超省心
2025-11-10 10:50:13
查看更多所用,不泄露任何第三方
或用于其他用途