在快节奏的现代生活里,一份体检报告往往能牵动我们最敏感的神经,
小小的囊肿、轻度的脂肪肝、心电图上的微小异常,这些看似不起眼的问题,
在投保重疾险时却可能成为拦路虎。
复星联合达尔文12号作为当下市场上备受关注的高性价比重疾险,
它的健康告知规则与限时核保放宽政策,恰好为我们破解了这类亚健康人群的投保难题。
今天,我们就从健康告知的核心逻辑出发,拆解这款产品的保障优势,
也为健康状况有瑕疵的朋友找到更稳妥的备选方案。
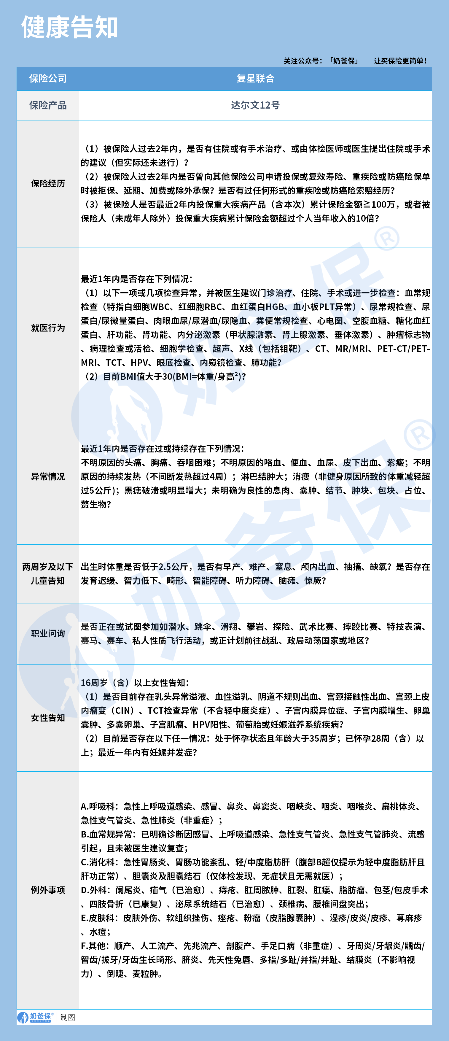
一、复星联合达尔文12号健康告知和显示放宽核保政策具体内容
在重疾险的投保流程中,健康告知是绕不开的核心环节,
它直接决定了我们能否顺利获得保障,也影响着未来理赔的有效性。
复星联合达尔文12号作为市场上高性价比的重疾险产品,
其健康告知规则与限时核保放宽政策,为不同健康状况的人群提供了更清晰的投保指引。
达尔文12号的健康告知整体遵循行业规范,覆盖了投保前关键的健康与经历维度。

它会问询被保险人过去两年内的住院、手术或相关医疗建议,过往投保是否遭遇拒保、延期等情况,以及重疾险累计保额是否超出限制,以此防范逆选择风险。
在就医行为上,重点关注近一年内的检查异常与BMI超标问题,同时对不明原因的持续症状、结节肿块等潜在重疾信号进行排查。
针对儿童、高风险职业与女性群体,还设置了针对性告知要求,比如儿童的出生发育情况、职业是否涉及危险运动、女性的妇科与妊娠相关问题。
当然,产品也保留了人性化的例外事项,普通感冒、急性肠胃炎等常见小病无需告知,
避免了过度严苛的限制。

在此基础上,达尔文12号推出了限时核保放宽政策,
有效期至2026年3月31日,针对诸多常见健康异常给出了更友好的承保条件。
对比基础健康告知,这次放宽的核心价值在于,
将许多原本可能导致除外、加费甚至拒保的体检异常,纳入了标准体承保范围。
在心血管领域,以往体检中常见的ST段异常、T波改变或心脏瓣膜轻度返流,只要满足无症状、年龄限制等条件,就能以标准体承保;
在消化与肝肾方面,卵巢囊肿、子宫肌瘤、肝囊肿、轻度脂肪肝等问题,
只要符合数量、大小与指标正常的要求,也能顺利承保;
针对产后女性,妊娠糖尿病与高血压在分娩满两个月且复查正常后,同样可标准体承保。
这些放宽内容精准覆盖了现代人群最常见的亚健康问题,
让更多人有机会以公平费率获得重疾保障。
二、健康告知无法通过还能买什么保险?
如果你顺利通过健康告知,可以重点考虑达尔文12号这款产品了。
达尔文12号之所以值得推荐,
不仅在于宽松的核保政策,更在于其全面且有温度的保障设计。

基础保障层面,它覆盖120种重疾,意外导致的重疾还能额外赔付35%保额;
中轻症保障持续且全面,30种中症与45种轻症分别可多次赔付,且重疾赔付后中轻症保障依然有效,避免了保障中断的风险。
此外,它还配备了住院津贴等特色责任。
但我们必须清醒认识到,健康告知是投保重疾险的前提,
任何侥幸隐瞒都可能导致后续理赔纠纷。
如果你健康状况无法满足基础健康告知,甚至连限时核保放宽政策也无法覆盖,
也不必焦虑,防癌险是更合适的选择。
这类产品仅聚焦癌症保障,对高血压、糖尿病等常见慢性病的限制更少,
是健康有瑕疵人群的理想退路。

这里推荐君龙人寿大圣2号成人终身防癌险,它面向18至50周岁人群,
提供终身癌症保障,等待期仅180天,意外导致的癌症无等待期。
必选责任中,重度癌症保险金根据分期赔付,IV期或特定高发癌症可直接赔付100%保额,同时配备恶性肿瘤医疗津贴与轻度癌症保障,
为长期抗癌与早期癌症提供支持;可选责任覆盖先进治疗疗法与身故/全残保障,
保费也十分亲民,30岁人群投保30万保额,年交保费仅一千余元,性价比突出。
三、奶爸总结
保险的本质是为未知风险托底,重疾险与防癌险的选择,
本质是根据自身健康状况与家庭需求,找到最适合的保障方案。
达尔文12号的限时核保放宽政策,为那些被小囊肿、轻度脂肪肝、心电图异常困扰的亚健康人群,打开了一扇获得全面重疾保障的窗口,
让他们不必再因常见体检异常而错失保障机会。
而对于健康状况确实无法通过重疾险审核的人群,
防癌险则守住了癌症这一最高发重大疾病的保障底线,
用更宽松的健康要求,为家庭提供踏实的安全感。
我们在选择保险时,既要看到产品的保障优势,更要正视自身的健康状况,
如实告知是对自己和家人负责的表现。
无论是选择达尔文12号这样的全面型重疾险,还是大圣2号这样的专注型防癌险,
最终目的都是为了在疾病来临时,能有足够的经济底气对抗风险,守护家人的生活与未来。
愿每一个家庭都能找到合适的保障,在未知的人生路上多一份从容与安心。
奶爸也给大家推荐几款优质的重疾险产品:
1、君龙人寿超级玛丽15号
第一,结节保障超全面
自带保障在原有肺结节基础上,拓展到乳腺/甲状腺结节,范围更广了。
可以说是目前市场上,少有的三大高发结节都有保障的产品。
第二,癌症保障丰富
超玛15号的癌症保障,从早期到晚期,都安排得妥妥的。
本身自带癌症拓展金,
首次确诊原位癌/轻度癌症后,确诊恶性肿瘤—重度,额外赔50%。
如果觉得不够,还可以附加以下保障:
癌症津贴或癌症多次赔(二选一):间隔一定周期后,可以赔一笔钱用于癌症持续治疗,癌症津贴有次数限制,多次赔则不限次数。
癌症重度特药治疗金:确诊癌症后需要吃高价特药,做过相关手术可以赔50%保额。

第三,重疾多次赔灵活选
重疾多次赔可以按需选择:
65周岁版,要求是65岁前确诊,额外赔2次,每次赔120%保额;
另一版则是不限年龄,额外赔2次,每次赔120%保额。

同种不同种都赔,且同种间隔周期短,只要2年
像心脏病术后复发了也能保,不用怕赔过一次就没保障了。
【适合人群】
看中结节、癌症保障,预算不多的朋友。
2、复星联合达尔文12号
第一,自带意外重疾额外赔和住院津贴。
前者因为意外导致首次重疾,可多赔35%基本保额。
等于一张保单覆盖重疾+意外,且是保至终身的双重保障!
后者在60周岁前未发生重疾,60岁后确诊,每天给付0.1%基本保额作为住院津贴。
人一辈子不一定会得重疾,但60岁后难免因小病小痛住院,
达尔文12号这个保障,可以让不确定的赔付变得更确定。
不过,这里需要注意的是,如果后续重疾/身故/全残,
会扣掉累计已给付的住院津贴金额后,再赔付。
第二,可选责任丰富
达尔文12号多重附加保障:
重疾多次赔:分65周岁版和终身版(二选一),满足多种人群需要;
重疾保费补偿:缴费期内发生重疾返还保费,实现“重疾免单”;
疾病关爱金/顶梁柱关爱保险金:家庭责任最重阶段赔更多;
癌症津贴:癌症间隔一定周期就能获得一笔理赔金。
第三,理赔门槛更低
5种特定重疾(如严重心肌炎)、原位癌、癌症津贴赔付,都比同类产品更宽松。
【适合人群】
看重理赔门槛、重疾返还保费的朋友
3、复星联合医联有盟
第一,轻中症保障灵活
必选保障是重疾,像轻中症保障、身故保障,可以加钱获得。
如果预算有限,也可以只买个重疾,先把大病保障做好;
如果预算多一点,建议大家还是要附加轻中症保障。
第二,自带一般医疗金
医联有盟自带医疗金,非常实用:
保单前5年,每年提供报销额度=0.5%*保额,100%报销,
未用完可累计,终身有效,身故/全残一次性赔剩余额度!

像买药、体检、看牙等日常开支,都能用上。
可以说是实打实把钱返还给客户使用!
第三,健康告知非常宽松
健康告知只有4条:
比如过去1年内的检查异常、是否有被医生建议住院或手术;
过去2年内的手术情况以及过去5年内的疾病情况。
针对非常高发的甲状腺/乳腺/肺结节,没有问询是否有进行手术,也没有问询是否多发,
只要结节等级在3级以内,结节直径符合要求,就有机会标体承保!
就连癌症,如果5年前已经治愈,没有复发和转移,
同时不涉及其他健康告知,也有机会投保!
【适合人群】
有健康异常的、注重就医资源和健康管理,看中产品实用性的朋友。
4、瑞华健康华佗1号康泰版
第一,基础保障扎实
轻中重疾保障都涵盖了,且轻症+中症赔付次数共7次,
目前市场上赔付次数算比较高的。
且重疾赔完,轻中症不分组还能继续赔,
不分组的好处就在于,赔付规则更宽松。
第二,性价比高
同样50万保额,保终身,基础保障,分30年交,
30岁人群投保华佗1号康泰版,比超级玛丽和达尔文便宜100元/年!
30年下来立省3000块!
第三,可选保障丰富
如果预算比较多,还可以附加:
重疾多次赔、疾病关爱金、癌症津贴、重疾保费补偿金和身故保障。
都是目前市场上热门可选保障内容,实用性强。
【适合人群】
追求高性价比、看中基础保障全面的朋友。
微信扫一扫
微信扫一扫
关注微信
客服热线
奶爸保

