少儿重疾险是家庭保障规划的核心环节,为孩子配置足额重疾险,能有效抵御疾病带来的经济冲击。
信美相互达尔文宝贝计划 12 号,是当前市场上颇具竞争力的少儿重疾险产品。
本文将从保费性价比、保障责任选择、投保策略三方面,为家长们提供清晰的投保参考。
一、达尔文宝贝计划12号重疾险保费贵吗?如何选择保障?

从保费演示数据来看,这款产品支持 35 年长期缴费,能有效分摊保障成本,减轻家庭年度保费压力。
以 50 万保额、保终身、35 年交为基准,0 岁男孩必选保障年交保费为 2718.5 元,0 岁女孩必选保障年交保费为 2435 元,在同类终身少儿重疾险中定价处于亲民区间。
若附加重疾多次赔责任,0 岁男孩保费仅增加 183.5 元,女孩增加 168 元,附加成本低且保障升级明显。
附加首次疾病关爱金时,0 岁男孩年交 3451.5 元,女孩 3121 元,适合追求前期高赔付比例的家庭。
附加恶性肿瘤重度额外给付责任,0 岁男孩年交 3196.5 元,女孩 3007 元,针对高发癌症的保障更具针对性。
附加首次疾病陪护保险金,保费仅比必选保障增加几十元,能为家长陪护孩子提供一定经济补贴。
若附加身故保障 / 全残责任,保费会显著上升,0 岁男孩年交 5043 元,女孩 4719.5 元,更适合有传承需求的家庭。
整体而言,这款产品保费梯度清晰,不同责任组合可适配不同预算,在少儿重疾险市场中具备较高性价比。

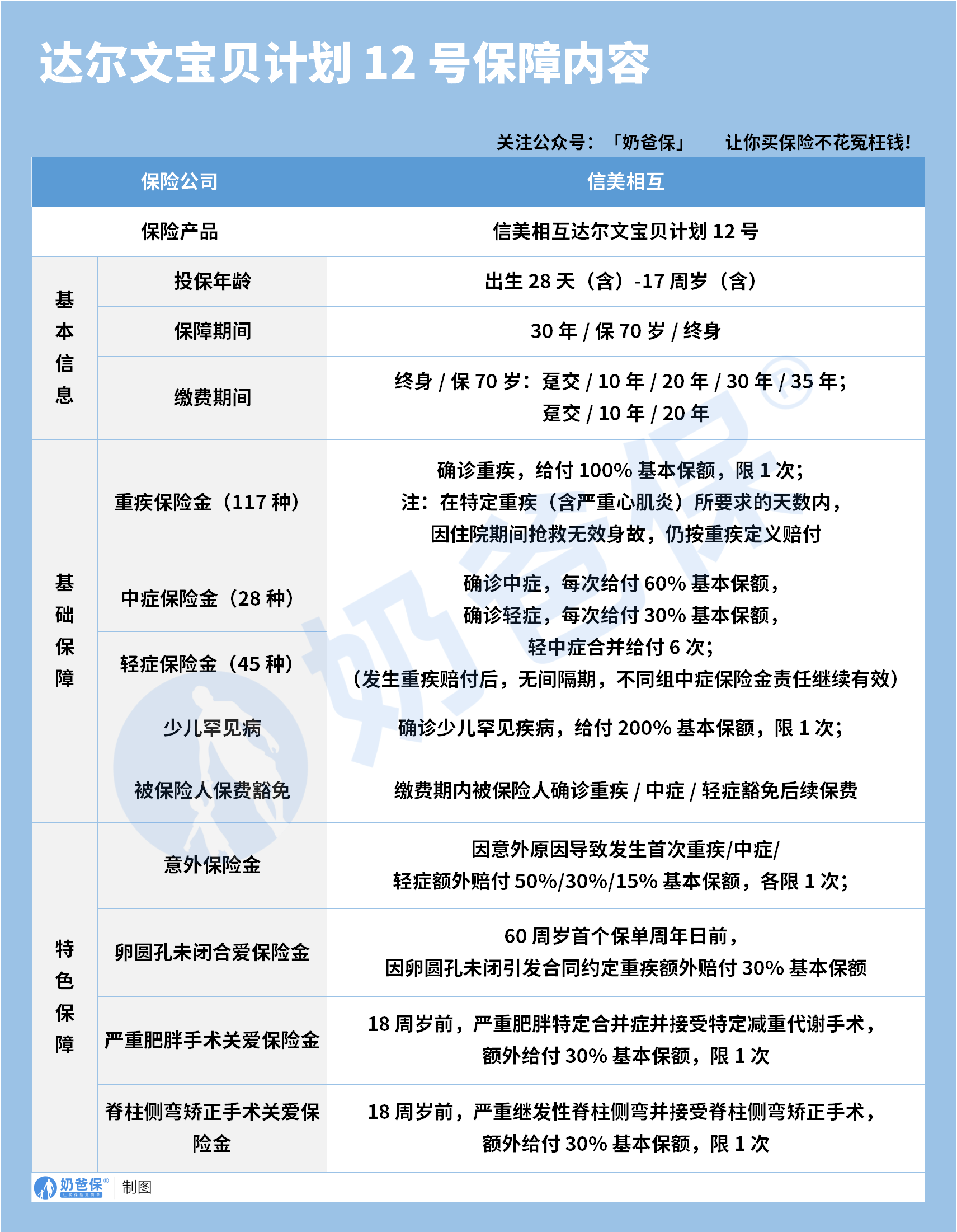
必选保障是产品核心,涵盖重疾、中症、轻症、少儿罕见病、保费豁免及意外保险金等基础责任。
117 种重疾确诊即赔 100% 基本保额,28 种中症每次赔付 60%,45 种轻症每次赔付 30%,轻中症合并最多给付 6 次,保障覆盖全面且灵活。
少儿罕见病赔付 200% 基本保额,针对少儿特定高发疾病的保障力度突出。
预算充足时,可优先附加重疾多次赔责任,重疾赔付后不同组重疾责任继续有效,能应对多次重疾风险,适合追求长期全面保障的家庭。
首次疾病关爱金责任,在约定期间内确诊重疾可额外赔付,提升了孩子早年的保障额度,适合重视前期保障的家长。
恶性肿瘤重度额外给付责任,针对恶性肿瘤这一最高发重疾提供额外赔付,能有效缓解癌症治疗带来的高额费用压力。
首次疾病陪护保险金,在孩子确诊疾病后为家长提供陪护期间的经济补偿,适合双职工家庭或需要专人陪护的情况。
身故保障 / 全残责任,适合有家庭资产传承需求或希望兼顾身故保障的家庭,但会显著增加保费,预算有限时可暂不考虑。
选择保障责任时,需结合家庭预算和风险偏好,优先覆盖核心风险,再按需附加特色责任。
三、奶爸总结
投保时建议结合孩子年龄和家庭保障规划,0 岁孩子投保终身保障,杠杆率最高,35 年交的缴费方式能最大程度减轻年度保费压力。
预算有限的家庭,可先选择必选保障,确保核心重疾、中症、轻症和少儿罕见病保障到位,后续经济宽裕后再考虑附加其他责任。
预算充足的家庭,可在必选保障基础上,优先附加重疾多次赔和恶性肿瘤额外给付,提升多次赔付和高发重疾的保障力度,再根据需求选择首次疾病关爱金或陪护保险金。
若家庭有资产传承需求,可考虑附加身故保障,但需注意这类责任会拉高整体保费,需权衡保障与成本的平衡。
达尔文宝贝计划 12 号凭借灵活的责任组合、亲民的保费定价和全面的基础保障,适合大多数中产家庭为孩子配置长期重疾保障。
它既满足了少儿高发疾病的针对性保障需求,又通过多种可选责任适配不同家庭的预算和偏好,是当前少儿重疾险市场中值得考虑的优质产品。
家长们在投保前,可结合自身情况仔细测算保费,合理选择保障责任,为孩子搭建稳固的健康保障防线。
奶爸也给大家推荐几款优质的重疾险产品:
1、君龙人寿超级玛丽15号
第一,结节保障超全面
自带保障在原有肺结节基础上,拓展到乳腺/甲状腺结节,范围更广了。
可以说是目前市场上,少有的三大高发结节都有保障的产品。
第二,癌症保障丰富
超玛15号的癌症保障,从早期到晚期,都安排得妥妥的。
本身自带癌症拓展金,
首次确诊原位癌/轻度癌症后,确诊恶性肿瘤—重度,额外赔50%。
如果觉得不够,还可以附加以下保障:
癌症津贴或癌症多次赔(二选一):间隔一定周期后,可以赔一笔钱用于癌症持续治疗,癌症津贴有次数限制,多次赔则不限次数。
癌症重度特药治疗金:确诊癌症后需要吃高价特药,做过相关手术可以赔50%保额。

第三,重疾多次赔灵活选
重疾多次赔可以按需选择:
65周岁版,要求是65岁前确诊,额外赔2次,每次赔120%保额;
另一版则是不限年龄,额外赔2次,每次赔120%保额。

同种不同种都赔,且同种间隔周期短,只要2年
像心脏病术后复发了也能保,不用怕赔过一次就没保障了。
【适合人群】
看中结节、癌症保障,预算不多的朋友。
2、复星联合达尔文12号
第一,自带意外重疾额外赔和住院津贴。
前者因为意外导致首次重疾,可多赔35%基本保额。
等于一张保单覆盖重疾+意外,且是保至终身的双重保障!
后者在60周岁前未发生重疾,60岁后确诊,每天给付0.1%基本保额作为住院津贴。
人一辈子不一定会得重疾,但60岁后难免因小病小痛住院,
达尔文12号这个保障,可以让不确定的赔付变得更确定。
不过,这里需要注意的是,如果后续重疾/身故/全残,
会扣掉累计已给付的住院津贴金额后,再赔付。
第二,可选责任丰富
达尔文12号多重附加保障:
重疾多次赔:分65周岁版和终身版(二选一),满足多种人群需要;
重疾保费补偿:缴费期内发生重疾返还保费,实现“重疾免单”;
疾病关爱金/顶梁柱关爱保险金:家庭责任最重阶段赔更多;
癌症津贴:癌症间隔一定周期就能获得一笔理赔金。
第三,理赔门槛更低
5种特定重疾(如严重心肌炎)、原位癌、癌症津贴赔付,都比同类产品更宽松。
【适合人群】
看重理赔门槛、重疾返还保费的朋友
3、复星联合医联有盟
第一,轻中症保障灵活
必选保障是重疾,像轻中症保障、身故保障,可以加钱获得。
如果预算有限,也可以只买个重疾,先把大病保障做好;
如果预算多一点,建议大家还是要附加轻中症保障。
第二,自带一般医疗金
医联有盟自带医疗金,非常实用:
保单前5年,每年提供报销额度=0.5%*保额,100%报销,
未用完可累计,终身有效,身故/全残一次性赔剩余额度!

像买药、体检、看牙等日常开支,都能用上。
可以说是实打实把钱返还给客户使用!
第三,健康告知非常宽松
健康告知只有4条:
比如过去1年内的检查异常、是否有被医生建议住院或手术;
过去2年内的手术情况以及过去5年内的疾病情况。
针对非常高发的甲状腺/乳腺/肺结节,没有问询是否有进行手术,也没有问询是否多发,
只要结节等级在3级以内,结节直径符合要求,就有机会标体承保!
就连癌症,如果5年前已经治愈,没有复发和转移,
同时不涉及其他健康告知,也有机会投保!
【适合人群】
有健康异常的、注重就医资源和健康管理,看中产品实用性的朋友。
4、瑞华健康华佗1号康泰版
第一,基础保障扎实
轻中重疾保障都涵盖了,且轻症+中症赔付次数共7次,
目前市场上赔付次数算比较高的。
且重疾赔完,轻中症不分组还能继续赔,
不分组的好处就在于,赔付规则更宽松。
第二,性价比高
同样50万保额,保终身,基础保障,分30年交,
30岁人群投保华佗1号康泰版,比超级玛丽和达尔文便宜100元/年!
30年下来立省3000块!
第三,可选保障丰富
如果预算比较多,还可以附加:
重疾多次赔、疾病关爱金、癌症津贴、重疾保费补偿金和身故保障。
都是目前市场上热门可选保障内容,实用性强。
【适合人群】
追求高性价比、看中基础保障全面的朋友。
微信扫一扫
微信扫一扫
关注微信
客服热线
奶爸保

