现在大家对健康保障都越来越上心,选重疾险的时候,
不光看保障够不够实在、稳不稳当,也特别希望产品能多一些贴心又实用的福利,
让保障不止停留在赔付层面。
最近一直很受大家欢迎的达尔文12号重疾险,就给咱们带来了一份限时的专属惊喜。
它本身的保障就很全面贴心,这次又新增了限时增值服务,
把风险保障和日常健康关怀结合在了一起。
这项福利只在指定时间内开放,错过就没有了,
不管是早就关注这款产品的朋友,还是正在给家人规划保障的朋友,
都一定要好好了解一下。
一、达尔文12号新福利是什么?有哪些注意事项?

达尔文12号相信大家并不陌生,它覆盖120种重疾、30种中症、45种轻症,
疾病种类覆盖全面,高发疾病无一遗漏,能应对生活中多数健康风险。
重疾实行单次赔付,赔付100%基本保额,若是因意外导致重疾,还能额外赔付35%保额,大幅提升意外风险下的保障力度,让突发意外带来的健康冲击得到更好缓解。
达尔文12号自带被保人豁免责任,
确诊重疾、中症或轻症后,后续保费无需再缴纳,保障依旧有效,减轻患病后的经济压力。
同时配备住院津贴,60周岁前未发生重疾,
60周岁后住院每天可领取0.1%基本保额,
每年最高给付90天,保障期内累计最高给付100%保额,
为老年阶段的住院护理、日常开销提供额外补贴。
在可选保障上,达尔文12号充分考虑不同家庭的需求,搭配十分灵活。
顶梁柱关爱金、重疾保费补偿金等责任,
针对家庭主力患病、子女未成年、父母年迈等场景,
进一步强化保障,兼顾个人健康与家庭责任。

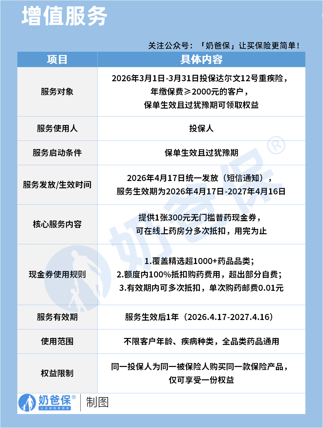
此次,达尔文12号带来了的新福利是一项限时专属增值服务。
这项服务仅在2026年3月1日至3月31日期间有效,
在此期间投保达尔文12号,且年缴保费不低于2000元,
保单生效且过犹豫期后,投保人即可领取专属权益,
核心福利是300元无门槛普药现金券,
可在线上药房分多次抵扣使用,没有复杂的使用门槛,真正做到便民利民。
这项增值服务看似简单,却能精准解决生活中的实际问题,给投保人带来多重便利。
首先是降低日常购药成本,现金券覆盖上千种常用药品,
无论是感冒发烧、肠胃不适等常见小病用药,还是高血压、糖尿病等慢性疾病的长期用药,都可以在额度内全额抵扣,超出部分只需自费。
对于需要长期服药的慢病患者来说,能有效减轻长期用药的经济负担,
日常购药不用再纠结价格,省心又省钱。现金券使用规则宽松,
可分多次抵扣,单次购药邮费仅需0.01元,
进一步降低了购药成本,让每一分福利都能落到实处。
其次是提升购药便捷性,全程线上操作,无需往返医院、药店排队。
投保人通过指定渠道进入线上药房,非处方药可直接下单,处方药通过在线问诊开方后即可购买,操作简单易懂,老年人也能轻松学会。配送服务高效快捷,当日17点前下单当日发货,核心城市次日可达,偏远地区也能快速送达,足不出户就能收到所需药品。
对于上班族、行动不便的老人、带娃的家长来说,省去了跑腿的时间和精力,急需用药时也能快速响应,避免断药风险。
这项权益归投保人所有,使用方式十分灵活,既可以为自己购买药品,也可以为家人选购所需药物,一份权益惠及全家,提升整个家庭的健康管理效率。
在医疗成本不断上升、日常购药需求频繁的当下,这份增值服务不再是抽象的福利,而是融入生活的实用支持,让投保人在未发生重疾时,也能切实感受到保险带来的温暖与便利,实现事前预防、日常关怀、事后赔付的全周期保障。
很多人觉得保险只有出险才能用上,而这项服务直接打破了这样的认知,
让保障融入每一天的生活,这也是它最打动人心的地方。
限时福利不等人,这项增值服务的参与时间仅有一个月,
服务有效期为一年,从2026年4月17日至2027年4月16日,
逾期未使用则自动失效,想要享受这份福利,一定要把握好投保时间窗口。
在享受增值服务的同时,有几个重要事项需要留意。

同一投保人为同一被保人投保达尔文12号,仅可享受一份增值服务权益,无需重复投保;现金券需在有效期内使用完毕,过期无法补发;
药品配送受物流影响,节假日、长假期间可能出现延迟,急需用药建议提前规划;
使用过程中遇到额度查询、订单问题、售后咨询等情况,可通过官方或客服热线寻求帮助,确保权益顺利使用。
这些简单的注意事项,能让大家更顺畅地享受福利,避免不必要的麻烦。
二、奶爸总结
达尔文12号本身保障就非常扎实,
无论是疾病覆盖、赔付力度,还是细节关怀,都做到了贴合大众的实际需求。
而此次限时增值服务,更是让产品的价值再次升级,
把保障从重疾赔付延伸到日常健康管理,
让保险更有温度、更贴近生活,
也让大家在拥有长期风险保障的同时,能享受到眼前的实用福利。
健康保障需要提前规划,限时福利更是不容错过,
把握2026年3月1日至3月31日的投保窗口期,
为自己和家人配置全面的健康守护,让生活多一份安心,多一份贴心。
奶爸也给大家推荐几款优质的重疾险产品:
1、君龙人寿超级玛丽15号
第一,结节保障超全面
自带保障在原有肺结节基础上,拓展到乳腺/甲状腺结节,范围更广了。
可以说是目前市场上,少有的三大高发结节都有保障的产品。
第二,癌症保障丰富
超玛15号的癌症保障,从早期到晚期,都安排得妥妥的。
本身自带癌症拓展金,
首次确诊原位癌/轻度癌症后,确诊恶性肿瘤—重度,额外赔50%。
如果觉得不够,还可以附加以下保障:
癌症津贴或癌症多次赔(二选一):间隔一定周期后,可以赔一笔钱用于癌症持续治疗,癌症津贴有次数限制,多次赔则不限次数。
癌症重度特药治疗金:确诊癌症后需要吃高价特药,做过相关手术可以赔50%保额。

第三,重疾多次赔灵活选
重疾多次赔可以按需选择:
65周岁版,要求是65岁前确诊,额外赔2次,每次赔120%保额;
另一版则是不限年龄,额外赔2次,每次赔120%保额。

同种不同种都赔,且同种间隔周期短,只要2年
像心脏病术后复发了也能保,不用怕赔过一次就没保障了。
【适合人群】
看中结节、癌症保障,预算不多的朋友。
2、复星联合达尔文12号
第一,自带意外重疾额外赔和住院津贴。
前者因为意外导致首次重疾,可多赔35%基本保额。
等于一张保单覆盖重疾+意外,且是保至终身的双重保障!
后者在60周岁前未发生重疾,60岁后确诊,每天给付0.1%基本保额作为住院津贴。
人一辈子不一定会得重疾,但60岁后难免因小病小痛住院,
达尔文12号这个保障,可以让不确定的赔付变得更确定。
不过,这里需要注意的是,如果后续重疾/身故/全残,
会扣掉累计已给付的住院津贴金额后,再赔付。
第二,可选责任丰富
达尔文12号多重附加保障:
重疾多次赔:分65周岁版和终身版(二选一),满足多种人群需要;
重疾保费补偿:缴费期内发生重疾返还保费,实现“重疾免单”;
疾病关爱金/顶梁柱关爱保险金:家庭责任最重阶段赔更多;
癌症津贴:癌症间隔一定周期就能获得一笔理赔金。
第三,理赔门槛更低
5种特定重疾(如严重心肌炎)、原位癌、癌症津贴赔付,都比同类产品更宽松。
【适合人群】
看重理赔门槛、重疾返还保费的朋友
3、复星联合医联有盟
第一,轻中症保障灵活
必选保障是重疾,像轻中症保障、身故保障,可以加钱获得。
如果预算有限,也可以只买个重疾,先把大病保障做好;
如果预算多一点,建议大家还是要附加轻中症保障。
第二,自带一般医疗金
医联有盟自带医疗金,非常实用:
保单前5年,每年提供报销额度=0.5%*保额,100%报销,
未用完可累计,终身有效,身故/全残一次性赔剩余额度!

像买药、体检、看牙等日常开支,都能用上。
可以说是实打实把钱返还给客户使用!
第三,健康告知非常宽松
健康告知只有4条:
比如过去1年内的检查异常、是否有被医生建议住院或手术;
过去2年内的手术情况以及过去5年内的疾病情况。
针对非常高发的甲状腺/乳腺/肺结节,没有问询是否有进行手术,也没有问询是否多发,
只要结节等级在3级以内,结节直径符合要求,就有机会标体承保!
就连癌症,如果5年前已经治愈,没有复发和转移,
同时不涉及其他健康告知,也有机会投保!
【适合人群】
有健康异常的、注重就医资源和健康管理,看中产品实用性的朋友。
4、瑞华健康华佗1号康泰版
第一,基础保障扎实
轻中重疾保障都涵盖了,且轻症+中症赔付次数共7次,
目前市场上赔付次数算比较高的。
且重疾赔完,轻中症不分组还能继续赔,
不分组的好处就在于,赔付规则更宽松。
第二,性价比高
同样50万保额,保终身,基础保障,分30年交,
30岁人群投保华佗1号康泰版,比超级玛丽和达尔文便宜100元/年!
30年下来立省3000块!
第三,可选保障丰富
如果预算比较多,还可以附加:
重疾多次赔、疾病关爱金、癌症津贴、重疾保费补偿金和身故保障。
都是目前市场上热门可选保障内容,实用性强。
【适合人群】
追求高性价比、看中基础保障全面的朋友。
微信扫一扫
微信扫一扫
关注微信
客服热线
奶爸保

