近期定期寿险市场迎来集中调整期,多款热门产品陆续进入下架倒计时,
华贵大麦甜蜜家2026定期寿险也明确将于3月20日正式停止投保。
作为夫妻共保定寿的代表产品,这款产品的下架消息让不少家庭陷入纠结,
毕竟定期寿险是家庭风险保障的核心配置,直接关系到家人的生活底气。
那么这款产品究竟有何特别之处?它的身故保障设计为何与常规产品不同?当下入手是否真的值得?接下来我们从核心保障、保费性价比和实际适配性三个维度,做一次深度拆解。
一、华贵大麦甜蜜家2026定期寿险即将下架,现在还值得买吗?

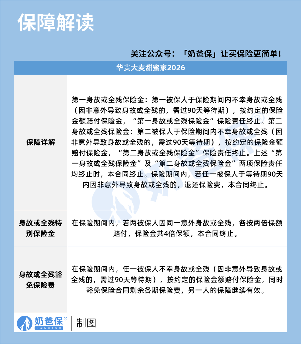
华贵大麦甜蜜家2026由华贵人寿承保,从产品名称就能看出,它的核心定位是夫妻共同投保的定期寿险,区别于单人投保的常规定寿产品。
从投保规则来看,这款产品的适配性其实很清晰:女性投保年龄覆盖20至50周岁,男性为22至50周岁,夫妻双方需同时满足年龄要求;
职业限制放宽至1-6类,无论是普通上班族、小微企业主,还是外卖员、货车司机等职业,都能顺利投保;健康告知仅设置3条,远低于行业平均水平,甲状腺结节、乳腺结节等常见健康问题基本不影响投保,对身体有小瑕疵的家庭来说十分友好。
它的最高可投保额为300万,足以覆盖多数家庭的房贷、车贷、子女教育及赡养父母等核心责任;
保障期间可选20年、30年、35年或40年,
缴费期支持趸交、5年、10年、20年、30年,
灵活的配置方式能贴合不同家庭的财务规划。
而这款产品最核心的竞争力,恰恰藏在身故保障的设计里,也是它与常规定寿的核心差异。
常规定期寿险的身故保障逻辑是单人保障,一张保单只覆盖一个人,
而华贵大麦甜蜜家2026的身故保障围绕“夫妻共保”展开,
设计上兼顾了保障的独立性与风险的兜底性,这也是它区别于其他产品的关键。

首先是基础身故全残保障的独立性。
保单保障夫妻双方,两人的保额相互独立,互不影响。
只要夫妻任意一方在保险期间内不幸身故或全残,保险公司将赔付100%保额,同时该被保人的保障责任终止,但另一方的保障依然有效,不会因为一方出险而导致整体保障失效。
这一点对夫妻共同承担家庭责任的家庭来说至关重要,毕竟多数家庭的房贷、债务都是两人共同背负,若一方不幸出险,另一方不仅能获得理赔金缓解经济压力,还能继续拥有自身的保障,避免“一人出险,全家失保”的困境。
其次是意外身故全残的双倍赔付机制。
这是这款产品的核心亮点,若夫妻双方因同一意外事故导致身故或全残,保险公司将按每人2倍保额进行赔付,合计赔付4倍保额。比如夫妻各投保100万保额,若遭遇同一意外身故,可获得400万理赔金,这笔资金能充分覆盖家庭的长期债务与生活开支,大幅提升了家庭的风险兜底能力。
相比常规定寿仅针对单人意外的额外赔付,这款产品的设计更贴合夫妻共同生活、共同出行的实际场景。
最后是自带的保费豁免责任。
只要夫妻任意一方在等待期后不幸身故或全残,保险公司将豁免剩余各期保费,而另一方的保障继续有效。
等待期为90天,非意外导致的身故全残需度过等待期才能触发赔付,意外出险则无等待期限制。这一设计进一步减轻了家庭的经济负担,即便一方出险导致家庭收入中断,也无需担心后续保费压力,保障的延续性得到了充分保障。
此外,这款产品的免责条款仅有4条,分别是故意犯罪、酒后驾驶等极端情形,
理赔门槛极低,相比行业普遍的5-7条免责条款,更能让消费者安心。
二、华贵大麦甜蜜家保费贵吗?

保障设计的优势最终要落到保费上,华贵大麦甜蜜家2026的保费性价比,在夫妻共保定寿中处于第一梯队,甚至比夫妻分开购买两份单人定寿更划算。
结合具体的保费测算数据,我们能直观看到它的成本优势。
以25岁夫妻为例,若选择200万保额、交30年、保35年的配置,
25岁男性年保费为2940元,25岁女性年保费为2780元,夫妻合计年保费5720元。
再看30岁夫妻的常见配置,若选择100万保额、交20年、保20年,30岁男性年保费850元,30岁女性年保费740元,夫妻合计1590元;
若选择100万保额、交30年、保35年,30岁男性年保费1900元,30岁女性年保费1670元,夫妻合计3570元。
这样的保费水平,对于30岁左右背负房贷、养育孩子的年轻家庭来说,
压力极小,却能撬动百万级的保障杠杆,真正实现花小钱办大事。
从长期缴费的角度看,30年缴费期能进一步分摊保费压力,
每年的支出仅相当于普通家庭的日常消费,却能为家庭筑牢一道风险防线。
对于预算有限但保障需求高的家庭来说,这款产品的性价比优势十分明显。
三、华贵大麦甜蜜家2026值得买吗?
结合产品特性与不同家庭的实际需求,
我们可以清晰判断这款产品的适配性,明确当下是否值得入手。
1、夫妻共同承担家庭核心责任的家庭。
无论是夫妻共同经营企业、共同背负房贷,
还是双方都有稳定收入支撑家庭,这款产品的共保设计能精准匹配需求,
一人出险不影响另一人保障,还能豁免保费,是最贴合的选择。
2、有轻微健康异常的夫妻。
甲状腺结节、乳腺结节是年轻人的常见问题,常规定寿可能会对这类情况严格审核,而这款产品仅3条健康告知,能直接投保,无需额外核保,解决了健康异常人群的投保难题。
3、预算有限但需要高保额的家庭。
30岁左右的年轻家庭,收入处于上升期但积蓄有限,
这款产品的低保费、高保额设计,
能以较低成本覆盖家庭10-20年的核心责任,性价比拉满。
4、追求保障灵活的家庭。
若未来夫妻出现婚姻状况变化,
这款产品支持变更投保人,保单可拆分,不会因家庭结构变化导致保障失效,适配性更强。
四、奶爸总结
华贵大麦甜蜜家2026定期寿险的核心竞争力,
在于其专为夫妻设计的身故保障逻辑、宽松的投保规则和极具性价比的保费水平。
它打破了常规定寿的单人保障模式,用一份保单护住两个人的家庭,
既兼顾了保障的独立性,又强化了风险兜底能力,同时还降低了投保门槛与保费成本。
对于符合投保条件的夫妻家庭来说,这款产品是当下市场上不可多得的优质选择,
3月20日的下架节点意味着最后的配置窗口期,及时入手能为家庭筑牢坚实的风险防线。
定期寿险的核心意义,是为家人守住生活的底气,
华贵大麦甜蜜家2026用设计与性价比,让这份底气变得更易获得。
在风险来临前,提前配置好保障,才是对家庭最负责任的选择。
大家也可以看看奶爸推荐的优质定期寿险产品:

1、投保规则
这3款产品的投保年龄、等待期都是一样的,
保障期和缴费期略有不同,但也几乎差别不是很大。
我们重点来说两点:
一个是健康告知,
大多数会从以下几个方面进行询问:
投保经历、高风险运动和既往病史。
只有大麦2026针对45岁以上人群,还多了就医行为问询,
内容涉及近两年内的手术或住院情况,以及检查异常需要进一步治疗等。

从投保经历来看,三款产品都会问到:
最近两年的投保异常经历→3款产品差不多;
重疾理赔经历→定海柱7号额外问询了轻中症理赔;
累计投保保额→擎天柱11号一生中意版更宽松,只问的是最近1年的保额。
从高风险运动来看,三款产品都差不多,
只有定海柱7号问询是否有长期从事。
从既往病史来看,定期寿险问的都是一些重大疾病,
比如癌症、冠心病、心肌梗死等。
常见的肺结节、甲状腺结节和乳腺结节都没有问。
像擎天柱11号一生中意版对先天性心脏病比较友好,心超复查已自行闭合的不在问询范围。
拿捏不准的,可以点这里协助核保。
另一个是最高保额,
单从保额上限来看,大麦2026是最高的,上限是400万。
但不同地区、年龄、职业可能略有不同。
以大麦2026为例子:

只有超一类和一类地区,18-45岁以内人群,且符合BMI要求,
才能买到400万保额。
超一类和一类地区如:
北京、上海、重庆、广州、深圳、杭州、南京、成都、宁波、苏州、武汉、厦门、佛山。
2、必选保障
作为定期寿险,其实必选保障,
都是差不多的,即都含身故和全残保障。
不过这里需要提醒大家的是,
身故和全残,只能二赔一。
擎天柱11号一生中意版还额外多了一项——家庭守护保障:
被保人及法定配偶因同一意外事故身故或全残,额外赔付100%基本保额。

作为家里的双顶梁柱,如果同时出险,对家中双亲和孩子来说,打击真的太大了。
这个双倍保额保障,至少可以让父母孩子在经济上有足够多的补偿和支持。
而且,这里说的是【出险时】存在法定配偶,
即买的时候不管是否结婚,婚后都会额外获得这个保障。
所以,如果是夫妻双方投保,擎天柱11号一生中意版有机会赔得更多。
3、可选保障
3款产品都含猝死关爱金+交通意外身故或全残。
只是赔付力度略有不同。
定海柱7号还多了个身故或全残特别关爱金:
45周岁后,身故或全残额外赔50%保额。

如果比较看重特殊年龄赔付比例的,可以重点考虑。
如果你想详细了解上述几款定期寿险测评,也可以联系奶爸~
微信扫一扫
微信扫一扫
关注微信
客服热线
奶爸保

