在快节奏的当代生活中,我们每个人都在为家庭和未来奔波,
却也时刻面临着健康与财富的双重考验。
一场突如其来的疾病,可能耗尽多年的积蓄;
一次意外的变故,可能让家庭的财务规划瞬间失衡。
德华安顾人寿推出的康乾8号(培安版)特定疾病保险,
正是为了回应这些焦虑而生。
它以全面的保障责任、分层的服务体系和稳健的收益表现,
为投保人构建起一张覆盖健康、财富与生活品质的守护网络,
让每一个家庭都能在不确定的未来中,找到一份确定的安心。
接下来,奶爸来为大家深度解析这款产品:
一、康乾8号(培安版)特定疾病保险保障如何?

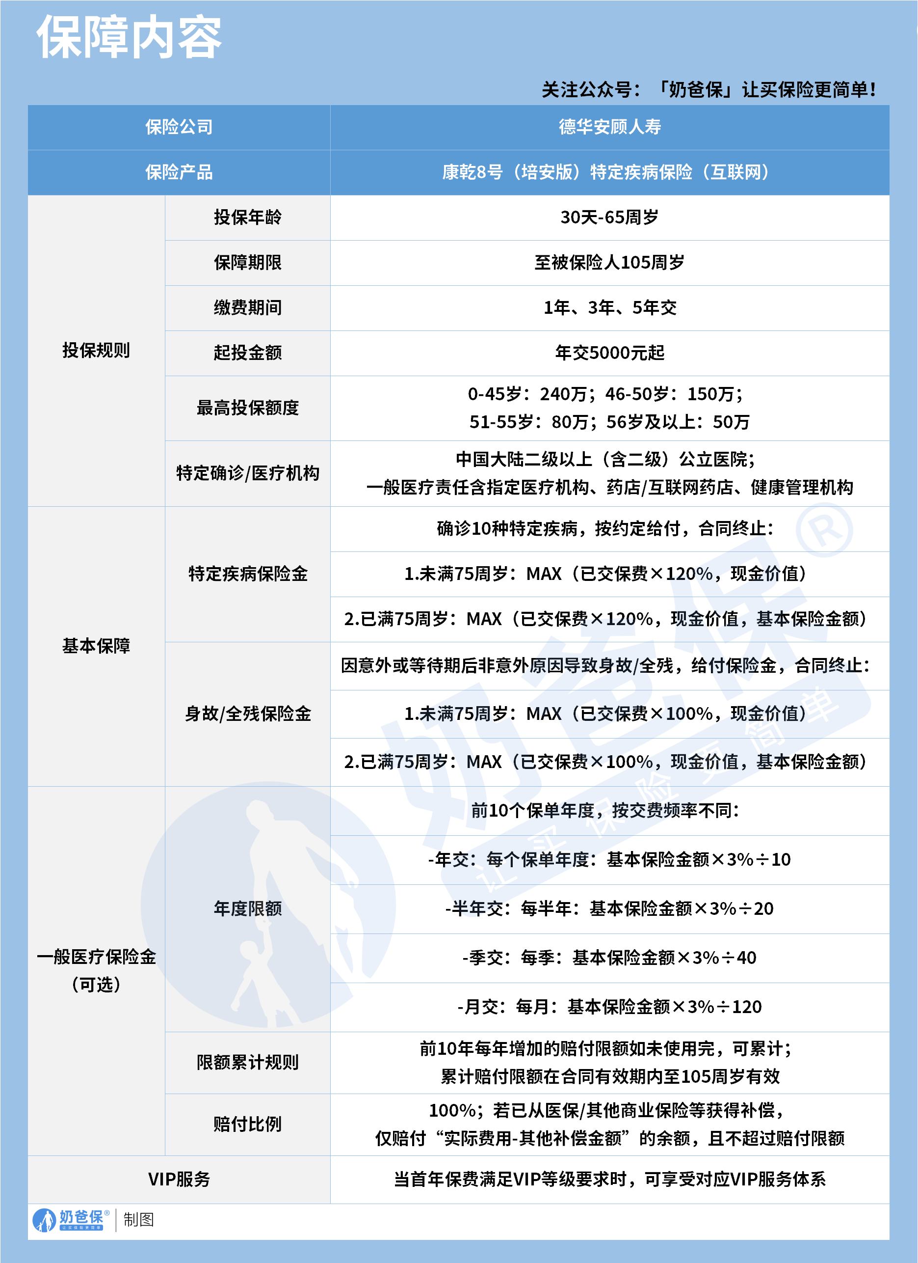
1、投保规则
康乾8号(培安版)的投保设计,充分考虑了不同人群的需求。
从30天的新生儿到65周岁的中老年人,都可以成为这份保障的受益者。
保障期限一直延伸至被保险人105周岁,
意味着这份守护会伴随你走过人生的每一个阶段,从年少成长到晚年养老,始终不离不弃。缴费方式提供了1年、3年、5年三种选择,起投金额仅为年交5000元,
无论是普通工薪家庭还是高净值人群,都能找到适合自己的配置方式。
最高投保额度根据年龄梯度设置,
0到45岁的投保人最高可获得240万元保额,46到50岁为150万元,
51到55岁为80万元,56岁及以上为50万元,
这种差异化的设计,既贴合了不同年龄段的风险特征,也让保费成本更加合理。
2、核心保障
在核心保障责任上,产品聚焦特定疾病和身故全残两大风险。
当被保险人确诊10种特定疾病时,保险公司会按约定给付保险金,合同终止。
对于未满75周岁的被保险人,给付金额为已交保费的120%与现金价值中的较大者;
已满75周岁的被保险人,则在已交保费的120%、现金价值和基本保险金额三者中取最大值。
这一设计充分考虑了不同人生阶段的财务需求。
更值得一提的是产品的可选一般医疗保险金责任。
这一责任为投保人提供了灵活的医疗补充保障,让保障不再局限于重大疾病。
前10个保单年度,年度限额根据缴费频率确定,年交时为基本保险金额的3%除以10,半年交时为3%除以20,季交时为3%除以40,月交时为3%除以120。
前10年未使用的赔付限额可以累计,且累计赔付限额在合同有效期内至105周岁均有效。赔付比例为100%,若被保险人已从医保或其他商业保险获得补偿,保险公司仅赔付实际费用扣除其他补偿金额后的余额,且不超过赔付限额。
这种设计不仅为你提供了长期的医疗资金支持,还通过累计机制有效应对了医疗费用上涨的风险,让你在面对日常医疗支出时,无需再为费用担忧。
3、VIP服务:从基础到高端,升级生活的品质

康乾8号(培安版)的VIP服务体系,
打破了传统保险产品“重保障轻服务”的局限,通过保费梯度划分不同等级的服务权益,
为投保人提供从基础资讯到高端定制的全方位支持。
当你的当年累计年化保费达到2万元至5万元时,即可享受黄金级服务,包括资讯服务和重疾绿通。
资讯服务会及时为你推送行业动态和产品信息,帮助你更好地了解自己的保障;重疾绿通则为你在确诊重疾后提供快速就医通道,缩短等待时间,让你在第一时间获得优质的医疗资源。
当保费提升至5万元至10万元时,投保人将升级为白金级会员,在黄金级服务的基础上,还可以选择康养、健康、财富类礼包,
比如健康管理项目、财富规划咨询等,让保障的内涵更加丰富。
如果保费达到10万元至30万元,将成为白钻级会员,
可选的礼包范围进一步扩大,你可以根据自己的需求,选择更贴合生活的服务项目。
蓝钻级、金钻级和黑钻级服务,则为你提供了更全面的安全保障。
蓝钻级对应保费30万元至60万元,金钻级对应60万元至100万元,黑钻级对应100万元至200万元。在这三个等级中,你不仅可以享受资讯服务、重疾绿通,还能获得国内和国际紧急救援服务。
当你在国内外遭遇意外或突发疾病时,保险公司会为你提供及时的援助,包括医疗转运、紧急救助等,让你无论身在何处,都能感受到安心的守护。
至尊黑钻级服务,则将保障与品质生活提升到了新的高度。
至尊黑钻1星对应保费200万元至500万元,2星对应500万元至1000万元,3星对应1000万元及以上。
除了基础的资讯、重疾绿通、紧急救援外,你还能获得就医协助服务,包括名医会诊、专家点诊等,为你精准对接优质的医疗资源。同时,高端康养、健康、财富类礼包进一步升级,涵盖更丰富的项目。
最具吸引力的是至尊礼遇,包括高端体检、海外就医、全球旅居、出行礼遇、精英教育、全球财富配置、法务税务咨询等,且这些权益可以共享至1名直系亲属。
这不仅提升了你自身的生活品质,还将保障延伸至你的家人,让整个家庭都能享受到高品质的服务。
二、康乾8号(培安版)特定疾病保险收益表现怎么样?

以30岁女性投保人,年交5万元,交5年,附加医疗责任为例,
我们可以清晰地看到产品的收益曲线和医疗责任的协同作用。
前5个保单年度,特定疾病保险金逐年递增,从第1年的6万元增长到第5年的30万元,同时每年可获得2004.3元的医疗金,总收益在第5年达到254656元。
这一阶段的收益,主要体现为保费的逐步积累和医疗责任的即时保障,为你的健康和财富打下了坚实的基础。
从第6年开始,内部收益率开始显现,第6年为0.84%,单利0.85%;
第10年增长至1.19%,单利1.24%;
第30年,也就是你60岁时,内部收益率达到1.76%,单利2.26%;
第40年,70岁时为1.82%,单利2.60%;
第50年,80岁时为1.77%,单利2.76%;
到你105周岁时,特定疾病保险金达到668107.5元,内部收益率为1.36%,单利2.29%。
这些数据表明,产品的收益表现呈现出长期稳健增长的特征。
前期收益主要用于覆盖保费成本和提供即时医疗保障,随着时间的推移,现金价值和保险金的增值效应逐渐凸显,成为你资产配置中稳定的长期收益来源。
同时,一般医疗保险金责任的存在,让收益并非单纯的财富增值,而是与健康保障深度绑定。前10年累计的医疗限额可以终身使用,当你在晚年遭遇医疗支出时,
这笔资金可以直接用于医疗费用报销,实现了有病治病,无病养老的双重功能。
康乾8号(培安版)对投保人的保障价值,
远不止于保险金的给付,更体现在对人生不同阶段风险的精准应对和生活品质的持续提升。
对于年轻的你而言,这份保障提供了高额的特定疾病保障和身故全残保障,有效对冲了人生关键阶段的健康和意外风险。
可选的医疗责任则为年轻家庭提供了灵活的医疗补充,应对日常小病小痛的支出,同时累计的医疗限额为未来的医疗需求预留了充足的资金。
随着年龄增长,产品的收益逐渐显现,成为你养老规划的重要补充,确保晚年生活的品质。
对于步入中年的你而言,产品的保障期限延伸至105周岁,弥补了传统保险产品保障期限较短的不足。
特定疾病保险金和身故全残保险金的给付规则,充分考虑了你的财务需求,确保在遭遇风险时能够获得足够的经济支持。
VIP服务中的就医协助和高端体检等权益,更是为你的健康管理提供了有力保障,帮助你及时发现和治疗疾病,提升晚年生活质量。
三、奶爸总结
在这个充满不确定性的时代,我们每个人都需要一份可靠的守护。
康乾8号(培安版)特定疾病保险,以其全面的保障责任、
分层的服务体系和稳健的收益表现,
为投保人提供了一份贯穿人生的健康与财富守护方案。
它不仅是一款保险产品,更是一份陪伴你走过人生每一个阶段的伙伴,
让你在面对未来时,能够更加从容、更加安心。
奶爸也给大家推荐几款优质的重疾险产品:
1、君龙人寿超级玛丽15号
第一,结节保障超全面
自带保障在原有肺结节基础上,拓展到乳腺/甲状腺结节,范围更广了。
可以说是目前市场上,少有的三大高发结节都有保障的产品。
第二,癌症保障丰富
超玛15号的癌症保障,从早期到晚期,都安排得妥妥的。
本身自带癌症拓展金,
首次确诊原位癌/轻度癌症后,确诊恶性肿瘤—重度,额外赔50%。
如果觉得不够,还可以附加以下保障:
癌症津贴或癌症多次赔(二选一):间隔一定周期后,可以赔一笔钱用于癌症持续治疗,癌症津贴有次数限制,多次赔则不限次数。
癌症重度特药治疗金:确诊癌症后需要吃高价特药,做过相关手术可以赔50%保额。

第三,重疾多次赔灵活选
重疾多次赔可以按需选择:
65周岁版,要求是65岁前确诊,额外赔2次,每次赔120%保额;
另一版则是不限年龄,额外赔2次,每次赔120%保额。

同种不同种都赔,且同种间隔周期短,只要2年
像心脏病术后复发了也能保,不用怕赔过一次就没保障了。
【适合人群】
看中结节、癌症保障,预算不多的朋友。
2、复星联合达尔文12号
第一,自带意外重疾额外赔和住院津贴。
前者因为意外导致首次重疾,可多赔35%基本保额。
等于一张保单覆盖重疾+意外,且是保至终身的双重保障!
后者在60周岁前未发生重疾,60岁后确诊,每天给付0.1%基本保额作为住院津贴。
人一辈子不一定会得重疾,但60岁后难免因小病小痛住院,
达尔文12号这个保障,可以让不确定的赔付变得更确定。
不过,这里需要注意的是,如果后续重疾/身故/全残,
会扣掉累计已给付的住院津贴金额后,再赔付。
第二,可选责任丰富
达尔文12号多重附加保障:
重疾多次赔:分65周岁版和终身版(二选一),满足多种人群需要;
重疾保费补偿:缴费期内发生重疾返还保费,实现“重疾免单”;
疾病关爱金/顶梁柱关爱保险金:家庭责任最重阶段赔更多;
癌症津贴:癌症间隔一定周期就能获得一笔理赔金。
第三,理赔门槛更低
5种特定重疾(如严重心肌炎)、原位癌、癌症津贴赔付,都比同类产品更宽松。
【适合人群】
看重理赔门槛、重疾返还保费的朋友
3、复星联合医联有盟
第一,轻中症保障灵活
必选保障是重疾,像轻中症保障、身故保障,可以加钱获得。
如果预算有限,也可以只买个重疾,先把大病保障做好;
如果预算多一点,建议大家还是要附加轻中症保障。
第二,自带一般医疗金
医联有盟自带医疗金,非常实用:
保单前5年,每年提供报销额度=0.5%*保额,100%报销,
未用完可累计,终身有效,身故/全残一次性赔剩余额度!

像买药、体检、看牙等日常开支,都能用上。
可以说是实打实把钱返还给客户使用!
第三,健康告知非常宽松
健康告知只有4条:
比如过去1年内的检查异常、是否有被医生建议住院或手术;
过去2年内的手术情况以及过去5年内的疾病情况。
针对非常高发的甲状腺/乳腺/肺结节,没有问询是否有进行手术,也没有问询是否多发,
只要结节等级在3级以内,结节直径符合要求,就有机会标体承保!
就连癌症,如果5年前已经治愈,没有复发和转移,
同时不涉及其他健康告知,也有机会投保!
【适合人群】
有健康异常的、注重就医资源和健康管理,看中产品实用性的朋友。
4、瑞华健康华佗1号康泰版
第一,基础保障扎实
轻中重疾保障都涵盖了,且轻症+中症赔付次数共7次,
目前市场上赔付次数算比较高的。
且重疾赔完,轻中症不分组还能继续赔,
不分组的好处就在于,赔付规则更宽松。
第二,性价比高
同样50万保额,保终身,基础保障,分30年交,
30岁人群投保华佗1号康泰版,比超级玛丽和达尔文便宜100元/年!
30年下来立省3000块!
第三,可选保障丰富
如果预算比较多,还可以附加:
重疾多次赔、疾病关爱金、癌症津贴、重疾保费补偿金和身故保障。
都是目前市场上热门可选保障内容,实用性强。
【适合人群】
追求高性价比、看中基础保障全面的朋友。
微信扫一扫
微信扫一扫
关注微信
客服热线
奶爸保

