在快节奏的现代生活里,我们常常一边熬夜赶工,一边刷着养生视频;
一边担心体检报告上的异常指标,一边又对重疾险的复杂条款望而却步。
其实,一份好的重疾险,从来不是冰冷的合同,
而是在健康风险来临时,能托住家庭经济的底气,更是陪伴我们主动管理健康的伙伴。
今天,我们要聊的复星联合超级玛丽重疾险医联有盟版,
就是这样一款跳出传统保障框架,
把重疾保障、健康管理和就医服务深度融合的产品。
它不仅用清晰的条款守护我们的财务安全,
更用专业的服务为健康保驾护航,
让每一个普通人都能在不确定的未来里,多一份确定的安心。
接下来,奶爸就为大家深度解析这款产品:
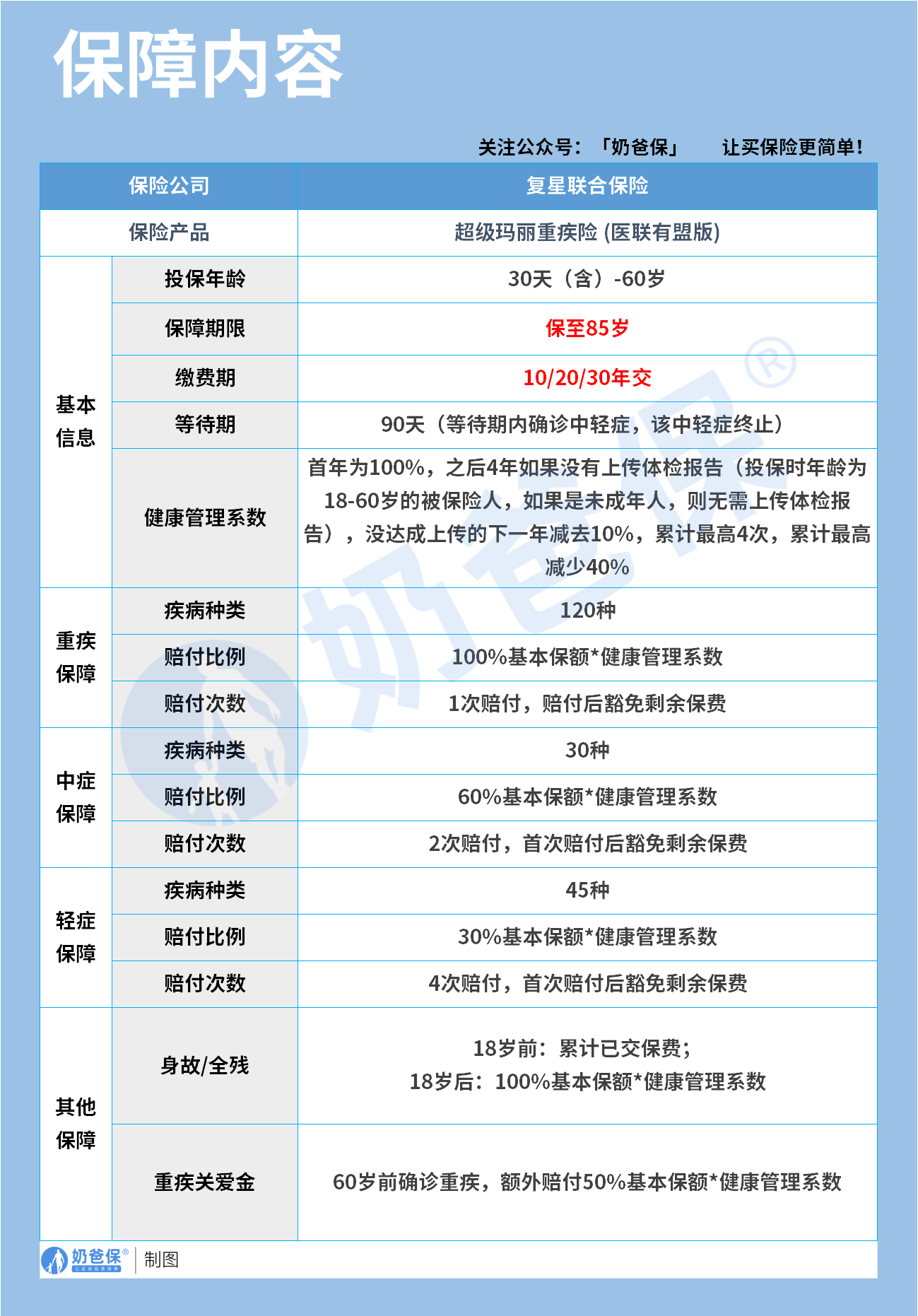
一、超级玛丽重疾险(医联有盟版)保障如何?

先看产品的保障:
这款产品的核心保障体系,从重疾、中症、轻症到身故全残,
再到专属关爱金,形成了一张严密的防护网,
覆盖了我们人生不同阶段的健康风险。
首先是重疾保障。
它覆盖了120种重疾,这是目前市场上主流的保障范围,能应对绝大多数高发重疾风险。更重要的是,它的赔付比例并非固定不变,
而是和健康管理系数挂钩,首年按100%基本保额赔付,
之后的赔付额度会根据我们的健康管理行为动态调整。
同时,重疾赔付仅需一次,但赔付后会豁免后续所有未交的保费,
这意味着一旦确诊重疾,
我们不仅能拿到一笔赔付金用于治疗和康复,
还能卸下后续的保费压力,把更多精力放在恢复健康上。
中症保障则填补了重疾和轻症之间的空白。
30种中症的赔付比例为60%基本保额乘以健康管理系数,
最多可以赔付2次,首次赔付后同样豁免后续保费。
中症往往是重疾的前期阶段,比如中度脑损伤、中度类风湿关节炎等,
及时的赔付能帮助我们在病情恶化前就得到有效治疗,避免小病拖成大病。
轻症保障让覆盖更加细致。
45种轻症的赔付比例为30%基本保额乘以健康管理系数,最多4次赔付,
首次赔付后豁免保费。
轻症的赔付门槛更低,比如原位癌、轻度脑中风等,这些疾病虽然治疗费用相对较低,但如果没有保障,也会给家庭带来不小的经济压力,而多次赔付的设计,能让我们在应对不同轻症时,都能获得相应的支持。
可选保障方面,主要有两项责任:身故全残保障和重疾关爱金。
身故全残保障兼顾了不同人生阶段的需求。
18岁前确诊身故或全残,赔付累计已交保费,18岁后则赔付100%基本保额乘以健康管理系数。
未成年人阶段重点保障保费返还,成年人阶段则提供足额的身故保障,让家庭在失去经济支柱时,能有一笔资金维持生活。
重疾关爱金是这款产品的一大亮点。
60岁前确诊重疾,除了基础的重疾赔付,还能额外获得50%基本保额乘以健康管理系数的赔付。
60岁前正是我们承担家庭责任最重的时期,上有老下有小,房贷车贷压身,额外的赔付金能更好地覆盖治疗费用、收入损失和家庭开支,让我们在面对重疾时,不必为了钱而放弃治疗,也不必让家人陷入经济困境。
再看健康管理服务:
健康管理系数是这款产品最具创新性的设计之一。
它打破了传统重疾险保额固定的模式,把保额和我们的健康管理行为绑定。
首年的健康管理系数为100%,之后的4年里,如果我们没有按要求上传体检报告,
下一年的系数就会减少10%,累计最多减少40%。
需要注意的是,未成年人无需上传体检报告,
这一设计充分考虑了未成年人的健康管理特点,避免了不必要的流程。
这一系数的设计,本质上是鼓励我们主动关注健康。
定期上传体检报告,不仅能让我们及时了解自己的健康状况,还能维持保额不缩水,甚至通过健康管理行为提升健康水平,间接保障了保额的稳定性。
它传递的理念是,保险不是事后的补偿,而是事前的健康管理伙伴,只有我们主动管理健康,才能更好地守护自己和家人的未来。

超级玛丽重疾险医联有盟版和国内顶尖的瑞金医院合作,
由瑞金医院全生命周期健康管理中心和复联健康服务团队共同提供服务,从健康管理到就医指导,全方位守护我们的健康。
服务入口非常便捷,我们可以通过瑞金医院的公众号和小程序瑞宝健康,或者复联的保单服务入口,随时获取健康管理服务。
同时,产品还配备了智能手表,通过智能设备实时监测我们的健康数据,比如心率、睡眠、运动等,让健康管理更加精准和高效。
在全生命周期健康管理服务方面,我们可以查看和维护自己的健康档案,把历年的体检报告、就诊记录都整合在一起,形成完整的健康画像。
上传体检报告后,还能获取线上智能解读,及时了解各项指标的含义和潜在风险。我们还能参加日常健康管理活动,比如健康打卡、饮食建议等,定制个性化的体重管理计划,帮助我们养成良好的生活习惯。
此外,我们还能查看家人的健康档案,实现全家健康管理,让每一个家庭成员的健康都得到关注。
更重要的是,我们可以参加保额维护健康管理,通过健康行为维持甚至提升健康管理系数,保障保额不缩水。针对不同的健康问题,还能获取专病管理计划,比如糖尿病管理、高血压管理等,让健康管理更加精准。
就医指导服务则是另一大特色。
我们可以获得瑞金医院的线上报告解读,由专业医生解读体检报告中的异常指标,给出针对性的建议。
还能获得线上就医指导,包括普通部和国际部的就医建议,
帮助我们快速找到合适的科室和医生。如果需要线下就医,还能获得线下就医指导,从挂号、住院到治疗方案选择,都有专业团队全程陪同。
对于大病患者,还能获得专门的大病就医指导,对接优质医疗资源,制定个性化的治疗方案,让我们在面对重大疾病时,不再感到无助和迷茫。
二、超级玛丽重疾险(医联有盟版)健康告知宽松吗?
很多人在投保重疾险时,都会因为健康告知的严格要求而被拒保,
尤其是有甲状腺结节、乳腺结节、肺结节等常见异常的人群,
往往很难找到合适的产品。而超级玛丽重疾险医联有盟版的健康告知,
在这方面做出了很大的突破,让更多人能顺利获得保障。

首先,它不询问哮喘、类风湿性关节炎、甲亢、甲减、精神类疾病、萎缩性胃炎等常见疾病,这对于很多有这些健康问题的人来说,无疑是一个好消息。
其次,对于甲状腺结节、乳腺结节、肺结节这三类高发结节,只要分级在1-3级,且大小符合要求,就无需人工核保,直接可以投保。
这一宽松的健康告知政策,大大降低了投保门槛,让那些因为常见健康异常而被传统重疾险拒之门外的人,也能拥有重疾保障。
健康告知的宽松,并不意味着保障的缩水,而是产品方基于大数据和医学研究,
对常见健康问题的风险进行了科学评估,在控制风险的同时,最大化地保障消费者的投保权益。
这不仅体现了产品的人性化,也让更多人能享受到重疾险的保护。
三、奶爸总结
超级玛丽重疾险医联有盟版,是一款真正站在消费者角度设计的产品。
它不仅提供了全面的重疾保障,还通过健康管理系数鼓励我们主动管理健康,
通过宽松的健康告知降低投保门槛,
通过专业的健康管理服务和就医指导,为我们的健康保驾护航。
在这个充满不确定性的时代,我们无法预测疾病何时会来,但我们可以提前做好准备。
一份好的重疾险,不仅能在疾病来临时托住家庭经济,更能陪伴我们主动管理健康,
让我们在追求美好生活的道路上,多一份安心和底气。
超级玛丽重疾险医联有盟版,
就是这样一份值得我们信赖的保障,
它用专业和温度,守护我们的健康,守护我们的家庭。
奶爸也给大家推荐几款优质的重疾险产品:
1、君龙人寿超级玛丽15号
第一,结节保障超全面
自带保障在原有肺结节基础上,拓展到乳腺/甲状腺结节,范围更广了。
可以说是目前市场上,少有的三大高发结节都有保障的产品。
第二,癌症保障丰富
超玛15号的癌症保障,从早期到晚期,都安排得妥妥的。
本身自带癌症拓展金,
首次确诊原位癌/轻度癌症后,确诊恶性肿瘤—重度,额外赔50%。
如果觉得不够,还可以附加以下保障:
癌症津贴或癌症多次赔(二选一):间隔一定周期后,可以赔一笔钱用于癌症持续治疗,癌症津贴有次数限制,多次赔则不限次数。
癌症重度特药治疗金:确诊癌症后需要吃高价特药,做过相关手术可以赔50%保额。

第三,重疾多次赔灵活选
重疾多次赔可以按需选择:
65周岁版,要求是65岁前确诊,额外赔2次,每次赔120%保额;
另一版则是不限年龄,额外赔2次,每次赔120%保额。

同种不同种都赔,且同种间隔周期短,只要2年
像心脏病术后复发了也能保,不用怕赔过一次就没保障了。
【适合人群】
看中结节、癌症保障,预算不多的朋友。
2、复星联合达尔文12号
第一,自带意外重疾额外赔和住院津贴。
前者因为意外导致首次重疾,可多赔35%基本保额。
等于一张保单覆盖重疾+意外,且是保至终身的双重保障!
后者在60周岁前未发生重疾,60岁后确诊,每天给付0.1%基本保额作为住院津贴。
人一辈子不一定会得重疾,但60岁后难免因小病小痛住院,
达尔文12号这个保障,可以让不确定的赔付变得更确定。
不过,这里需要注意的是,如果后续重疾/身故/全残,
会扣掉累计已给付的住院津贴金额后,再赔付。
第二,可选责任丰富
达尔文12号多重附加保障:
重疾多次赔:分65周岁版和终身版(二选一),满足多种人群需要;
重疾保费补偿:缴费期内发生重疾返还保费,实现“重疾免单”;
疾病关爱金/顶梁柱关爱保险金:家庭责任最重阶段赔更多;
癌症津贴:癌症间隔一定周期就能获得一笔理赔金。
第三,理赔门槛更低
5种特定重疾(如严重心肌炎)、原位癌、癌症津贴赔付,都比同类产品更宽松。
【适合人群】
看重理赔门槛、重疾返还保费的朋友
3、复星联合医联有盟
第一,轻中症保障灵活
必选保障是重疾,像轻中症保障、身故保障,可以加钱获得。
如果预算有限,也可以只买个重疾,先把大病保障做好;
如果预算多一点,建议大家还是要附加轻中症保障。
第二,自带一般医疗金
医联有盟自带医疗金,非常实用:
保单前5年,每年提供报销额度=0.5%*保额,100%报销,
未用完可累计,终身有效,身故/全残一次性赔剩余额度!

像买药、体检、看牙等日常开支,都能用上。
可以说是实打实把钱返还给客户使用!
第三,健康告知非常宽松
健康告知只有4条:
比如过去1年内的检查异常、是否有被医生建议住院或手术;
过去2年内的手术情况以及过去5年内的疾病情况。
针对非常高发的甲状腺/乳腺/肺结节,没有问询是否有进行手术,也没有问询是否多发,
只要结节等级在3级以内,结节直径符合要求,就有机会标体承保!
就连癌症,如果5年前已经治愈,没有复发和转移,
同时不涉及其他健康告知,也有机会投保!
【适合人群】
有健康异常的、注重就医资源和健康管理,看中产品实用性的朋友。
4、瑞华健康华佗1号康泰版
第一,基础保障扎实
轻中重疾保障都涵盖了,且轻症+中症赔付次数共7次,
目前市场上赔付次数算比较高的。
且重疾赔完,轻中症不分组还能继续赔,
不分组的好处就在于,赔付规则更宽松。
第二,性价比高
同样50万保额,保终身,基础保障,分30年交,
30岁人群投保华佗1号康泰版,比超级玛丽和达尔文便宜100元/年!
30年下来立省3000块!
第三,可选保障丰富
如果预算比较多,还可以附加:
重疾多次赔、疾病关爱金、癌症津贴、重疾保费补偿金和身故保障。
都是目前市场上热门可选保障内容,实用性强。
【适合人群】
追求高性价比、看中基础保障全面的朋友。
微信扫一扫
微信扫一扫
关注微信
客服热线
奶爸保

