现实中,37%打工人因健康问题投保重疾险被拒!
难道体检异常就该被保险市场抛弃,难道只能裸奔?别急!
复星联合健康推出的医联有盟重疾险,专为带病人群量身打造。
它健康告知宽松到颠覆你的认知,还能附加保证续保 20 年的医疗险,堪称非标体福音。
今天就带大家扒透这款产品,帮你避开投保坑!
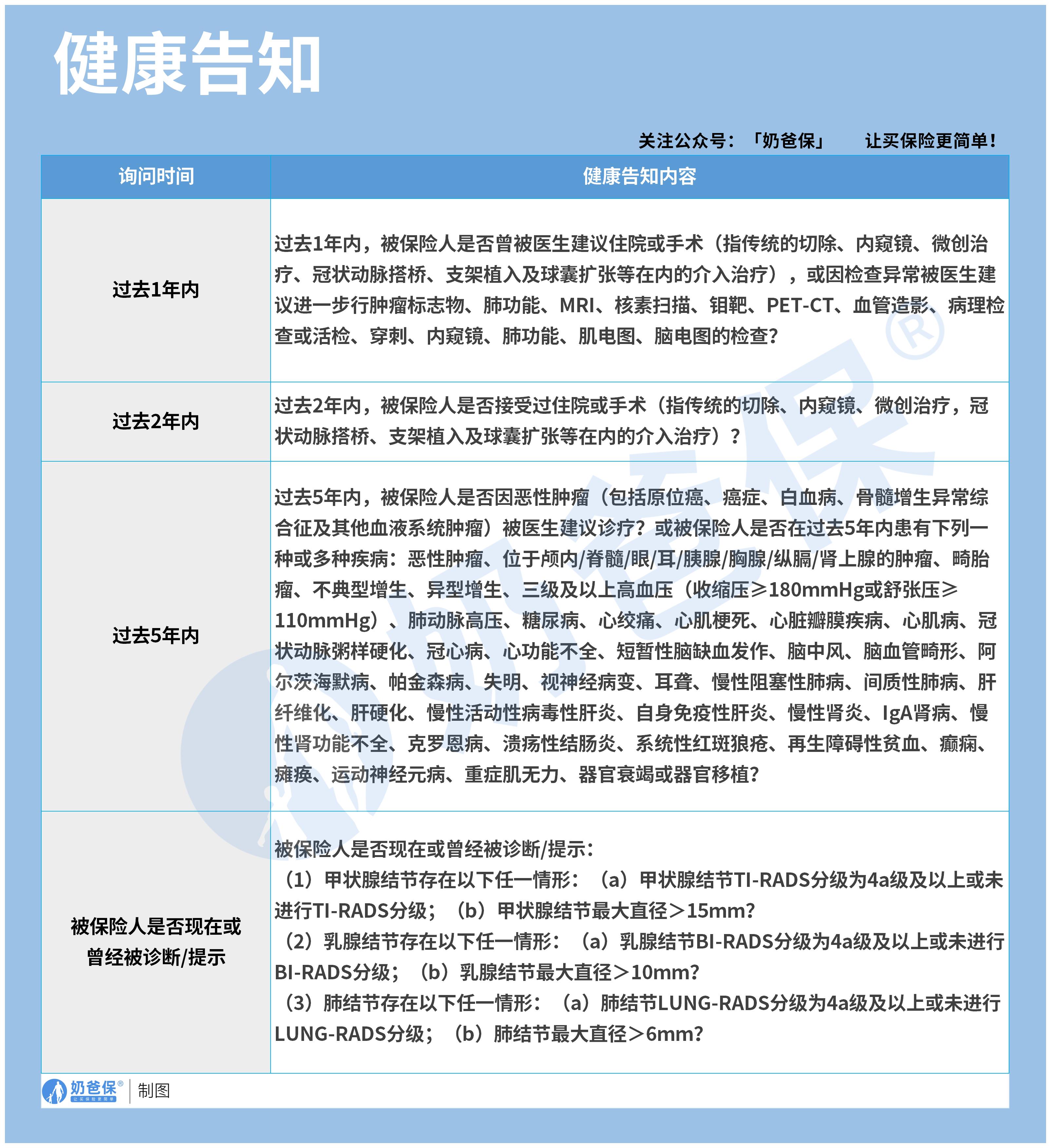
医联有盟的健康告知
可选保障攻略,按需搭配
奶爸总结
一、医联有盟的健康告知
传统重疾险的健康告知十分严格,甲状腺结节、乳腺结节、肺结节基本是一票否决。
但医联有盟的健康告知,简直是为带病人群开绿灯,只问询4方面内容:

1. 结节人群的“救命稻草”:尺寸 + 分级双放宽
要知道很多产品3级结节就直接除外承保;针对高发的甲乳肺结节,医联有盟直接打破行业规则:
甲状腺结节:只要不是4a级及以上、最大直径≤15mm,就能正常投保。
乳腺结节:BI-RADS 分级4a级以下、直径≤10mm,无需额外核保;
肺结节:LUNG-RADS分级4a级以下、直径≤6mm,直接通过健告。
要知道,甲状腺结节在人群中检出率高达50%,且90%以上为良性。
以前这些“良性小结节”让无数人投保无门,现在医联有盟直接接纳,相当于给带病人群打开了保障大门。
2. 时间限制更友好:既往病史有豁免期
健康告知的时间范围直接决定投保门槛,医联有盟的询问周期十分友好:
仅询问过去1年是否被建议住院 / 进一步检查、过去2年是否实际住院手术、过去5年是否患恶性肿瘤等重疾;
对于 5 年前的既往症(比如5年前治愈的胃炎、3年前的骨折手术),完全不询问,直接通过。
对比传统重疾险 “是否曾患某病” 的终身询问,医联有盟的时间限制让很多有既往病史的人 获投保资格。
3. 除外疾病更合理:不搞一刀切
很多产品只要涉及“三高”“糖尿病”就直接拒保,
但医联有盟仅排除“三级及以上高血压”(收缩压≥180mmHg),二级以下高血压患者完全有机会投保;
同理,轻度糖尿病、早期肾病等,只要不在“过去 5 年患病清单”内,都能正常投保。
值得一提的是,虽然产品健告宽松,但千万不能隐瞒病情!
过去有一则理赔案例:投保人隐瞒病史被拒赔,法院最终判决保险公司败诉,但前提是保险公司未核实病史。
建议投保时准备好体检报告、就诊记录,遵循“有问必答、不问不答”原则,避免后续理赔纠纷。
二、可选保障攻略:按需搭配
医联有盟的保障设计特别灵活,必选责任扎实,可选责任按需附加,不同人群都能找到适合自己的方案。
先看核心保障框架:
医联有盟的重疾险基础保障已经相当全面,但它真正的优势在于其灵活的可选保障组合。
投保人可以根据自身需求和预算,自由搭配不同的保障项目。
最值得关注的是轻症和中症保障。
轻症涵盖45种疾病,最多可赔付4次,每次赔付30%保额;
中症涵盖30种疾病,最多可赔付2次,每次赔付60%保额。
这些保障对于早期发现和治疗疾病具有重要意义,,避免小病拖成大病。
身故保障也是可选项目之一。
18周岁前身故,赔付累计已交保费;18周岁后身故,则赔付100%保额乘以健康管理系数。
这一设计鼓励投保人积极参与健康管理,保持良好的健康状况。
医联有盟最具突破性的特色是,购买主险后即可附加中高端长期医疗险,且无需健康告知,保证续保20年。
覆盖住院、手术、特药等费用,搭配三甲医院健康服务,看病不用愁。
保证续保20年意味着,无论被保险人健康状况如何变化,无论产品是否停售,在20年内都有权继续投保,保费按照约定的费率表收取。
三、奶爸总结
复星联合医联有盟重疾险用宽松的健康告知、灵活的保障搭配,给很多买不上重疾险的人提供了保障选择。
如果你或家人有结节、体检异常、既往病史,不妨了解一下医联有盟重疾险。
奶爸也给大家推荐几款优质的重疾险产品:
1、君龙人寿超级玛丽15号
第一,结节保障超全面
自带保障在原有肺结节基础上,拓展到乳腺/甲状腺结节,范围更广了。
可以说是目前市场上,少有的三大高发结节都有保障的产品。
第二,癌症保障丰富
超玛15号的癌症保障,从早期到晚期,都安排得妥妥的。
本身自带癌症拓展金,
首次确诊原位癌/轻度癌症后,确诊恶性肿瘤—重度,额外赔50%。
如果觉得不够,还可以附加以下保障:
癌症津贴或癌症多次赔(二选一):间隔一定周期后,可以赔一笔钱用于癌症持续治疗,癌症津贴有次数限制,多次赔则不限次数。
癌症重度特药治疗金:确诊癌症后需要吃高价特药,做过相关手术可以赔50%保额。

第三,重疾多次赔灵活选
重疾多次赔可以按需选择:
65周岁版,要求是65岁前确诊,额外赔2次,每次赔120%保额;
另一版则是不限年龄,额外赔2次,每次赔120%保额。

同种不同种都赔,且同种间隔周期短,只要2年
像心脏病术后复发了也能保,不用怕赔过一次就没保障了。
【适合人群】
看中结节、癌症保障,预算不多的朋友。
2、复星联合达尔文12号
第一,自带意外重疾额外赔和住院津贴。
前者因为意外导致首次重疾,可多赔35%基本保额。
等于一张保单覆盖重疾+意外,且是保至终身的双重保障!
后者在60周岁前未发生重疾,60岁后确诊,每天给付0.1%基本保额作为住院津贴。
人一辈子不一定会得重疾,但60岁后难免因小病小痛住院,
达尔文12号这个保障,可以让不确定的赔付变得更确定。
不过,这里需要注意的是,如果后续重疾/身故/全残,
会扣掉累计已给付的住院津贴金额后,再赔付。
第二,可选责任丰富
达尔文12号多重附加保障:
重疾多次赔:分65周岁版和终身版(二选一),满足多种人群需要;
重疾保费补偿:缴费期内发生重疾返还保费,实现“重疾免单”;
疾病关爱金/顶梁柱关爱保险金:家庭责任最重阶段赔更多;
癌症津贴:癌症间隔一定周期就能获得一笔理赔金。
第三,理赔门槛更低
5种特定重疾(如严重心肌炎)、原位癌、癌症津贴赔付,都比同类产品更宽松。
【适合人群】
看重理赔门槛、重疾返还保费的朋友
3、复星联合医联有盟
第一,轻中症保障灵活
必选保障是重疾,像轻中症保障、身故保障,可以加钱获得。
如果预算有限,也可以只买个重疾,先把大病保障做好;
如果预算多一点,建议大家还是要附加轻中症保障。
第二,自带一般医疗金
医联有盟自带医疗金,非常实用:
保单前5年,每年提供报销额度=0.5%*保额,100%报销,
未用完可累计,终身有效,身故/全残一次性赔剩余额度!

像买药、体检、看牙等日常开支,都能用上。
可以说是实打实把钱返还给客户使用!
第三,健康告知非常宽松
健康告知只有4条:
比如过去1年内的检查异常、是否有被医生建议住院或手术;
过去2年内的手术情况以及过去5年内的疾病情况。
针对非常高发的甲状腺/乳腺/肺结节,没有问询是否有进行手术,也没有问询是否多发,
只要结节等级在3级以内,结节直径符合要求,就有机会标体承保!
就连癌症,如果5年前已经治愈,没有复发和转移,
同时不涉及其他健康告知,也有机会投保!
【适合人群】
有健康异常的、注重就医资源和健康管理,看中产品实用性的朋友。
4、瑞华健康华佗1号康泰版
第一,基础保障扎实
轻中重疾保障都涵盖了,且轻症+中症赔付次数共7次,
目前市场上赔付次数算比较高的。
且重疾赔完,轻中症不分组还能继续赔,
不分组的好处就在于,赔付规则更宽松。
第二,性价比高
同样50万保额,保终身,基础保障,分30年交,
30岁人群投保华佗1号康泰版,比超级玛丽和达尔文便宜100元/年!
30年下来立省3000块!
第三,可选保障丰富
如果预算比较多,还可以附加:
重疾多次赔、疾病关爱金、癌症津贴、重疾保费补偿金和身故保障。
都是目前市场上热门可选保障内容,实用性强。
【适合人群】
追求高性价比、看中基础保障全面的朋友。
微信扫一扫
微信扫一扫
关注微信
客服热线
奶爸保

