最近,不少家长的朋友圈都被青云卫6号少儿重疾险刷屏了。
这款产品号称“少儿重疾险顶配”,让很多父母心动不已。
但它真的像宣传的那么好吗?今天咱们就来个彻底剖析,看看青云卫6号值不值得买。
青云卫6号到底有啥硬货?
招商仁和人寿实力怎么样
奶爸总结
一、青云卫6号到底有啥硬货?
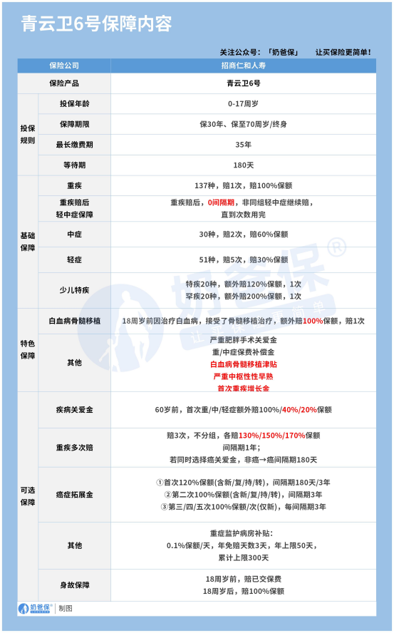
先说说基本配置。

青云卫6号是招商仁和人寿推出的一款少儿重疾险,专为0-17岁孩子设计。
保障期限很灵活,你可以选保30年,也可以选保到70岁或终身。
缴费期最长35年,这点很贴心,拉长缴费期意味着每年保费压力小很多。
基础保障方面,
覆盖137种重疾,赔1次,100%保额;
中症30种,赔2次,每次60%保额;
轻症51种,赔5次,每次30%保额。
从数量上看,病种覆盖相当全面。
让人眼前一亮的是重疾赔后轻中症保障,这是什么意思?
通俗讲,就是如果孩子不幸得了重疾理赔后,轻症和中症保障不会立刻终止,而是零间隔期继续保障,直到次数用完。
这打破了传统重疾险“重疾赔完合同就结束”的局限,大大提高了保障的实用性。
青云卫6号涵盖20种少儿特疾和20种少儿罕疾。
特疾额外赔120%保额,罕疾额外赔200%保额。
也就是说,如果买了50万保额,孩子不幸得了少儿特疾,实际能拿到110万元;得了罕疾,则能拿到150万元。
这些数字背后,是实实在在的保障升级。
要知道,儿童重疾的治疗费用往往比成人更高,周期更长。
额外的赔付能有效覆盖治疗、康复和家庭收入损失。
更值得一提的是白血病骨髓移植额外保障。
18岁前因治疗白血病接受骨髓移植,再额外赔100%保额。
白血病是儿童最高发的恶性肿瘤,占所有儿童恶性肿瘤的约30%,该保障直击家长最担心的问题。
除了上述保障,青云卫6号还有一些特色保障很贴心:
严重肥胖手术关爱金——随着生活条件改善,儿童肥胖问题日益严重,这保障很接地气。
重/中症保费补偿金——孩子确诊重/中症后,后续保费可能被豁免,减轻家庭经济负担。
首次重疾增长金——随着时间推移,保额会增长,一定程度上对抗通货膨胀。
这些特色保障显示了产品设计者的用心,真正从家长和孩子的实际需求出发。
说了这么多优点,世上没有完美的保险产品,青云卫6号也有它的短板:
等待期180天,相对较长;市面上有些产品的等待期只有90天。
重疾只赔1次是基础配置,多次赔付需要额外附加;而有些竞品在基础责任中就包含了重疾多次赔。
价格不算最便宜。虽然保障全面,但保费相比一些互联网保险产品要高一些。
当然,这也可以理解为“一分钱一分货”。
白血病骨髓移植保障限18岁前。
虽然儿童白血病高发期在童年,但仍有部分患者在成年后发病,这部分就无法覆盖了。
二、招商仁和人寿实力怎么样
买保险,公司实力很重要。青云卫6号出自招商仁和人寿,它是什么来头?
招商仁和人寿成立于2017年,注册资本65.99亿元。
来看看它的股东背景:招商局集团(持股33.33%)、中国移动(持股20%)、中国航信(持股10.67%)等。
清一色央企巨头,实力雄厚。
截至2023年末,招商仁和人寿总资产已突破600亿元。
2023年原保费收入排名全国第25位,稳步上升。
综合偿付能力充足率169.85%,核心偿付能力充足率109.32%,均远高于监管要求。
这样的背景,稳定性毋庸置疑,不用担心公司会轻易倒闭,或者理赔时找借口刁难。
三、奶爸总结
经过全面分析,奶爸建议是:
如果你预算充足,追求全面保障,青云卫6号确实是不错的选择。
它的保障范围广,特色保障贴心,公司实力强,整体性价比很高。
但如果你预算有限,或许可以酌情削减一些可选保障,先确保基础保额足够高。
希望这篇分析能帮你做出明智的选择,为孩子撑起一把坚实的保护伞。
奶爸也给大家推荐几款优质的重疾险产品:
1、君龙人寿超级玛丽15号
第一,结节保障超全面
自带保障在原有肺结节基础上,拓展到乳腺/甲状腺结节,范围更广了。
可以说是目前市场上,少有的三大高发结节都有保障的产品。
第二,癌症保障丰富
超玛15号的癌症保障,从早期到晚期,都安排得妥妥的。
本身自带癌症拓展金,
首次确诊原位癌/轻度癌症后,确诊恶性肿瘤—重度,额外赔50%。
如果觉得不够,还可以附加以下保障:
癌症津贴或癌症多次赔(二选一):间隔一定周期后,可以赔一笔钱用于癌症持续治疗,癌症津贴有次数限制,多次赔则不限次数。
癌症重度特药治疗金:确诊癌症后需要吃高价特药,做过相关手术可以赔50%保额。

第三,重疾多次赔灵活选
重疾多次赔可以按需选择:
65周岁版,要求是65岁前确诊,额外赔2次,每次赔120%保额;
另一版则是不限年龄,额外赔2次,每次赔120%保额。

同种不同种都赔,且同种间隔周期短,只要2年
像心脏病术后复发了也能保,不用怕赔过一次就没保障了。
【适合人群】
看中结节、癌症保障,预算不多的朋友。
2、复星联合达尔文12号
第一,自带意外重疾额外赔和住院津贴。
前者因为意外导致首次重疾,可多赔35%基本保额。
等于一张保单覆盖重疾+意外,且是保至终身的双重保障!
后者在60周岁前未发生重疾,60岁后确诊,每天给付0.1%基本保额作为住院津贴。
人一辈子不一定会得重疾,但60岁后难免因小病小痛住院,
达尔文12号这个保障,可以让不确定的赔付变得更确定。
不过,这里需要注意的是,如果后续重疾/身故/全残,
会扣掉累计已给付的住院津贴金额后,再赔付。
第二,可选责任丰富
达尔文12号多重附加保障:
重疾多次赔:分65周岁版和终身版(二选一),满足多种人群需要;
重疾保费补偿:缴费期内发生重疾返还保费,实现“重疾免单”;
疾病关爱金/顶梁柱关爱保险金:家庭责任最重阶段赔更多;
癌症津贴:癌症间隔一定周期就能获得一笔理赔金。
第三,理赔门槛更低
5种特定重疾(如严重心肌炎)、原位癌、癌症津贴赔付,都比同类产品更宽松。
【适合人群】
看重理赔门槛、重疾返还保费的朋友
3、复星联合医联有盟
第一,轻中症保障灵活
必选保障是重疾,像轻中症保障、身故保障,可以加钱获得。
如果预算有限,也可以只买个重疾,先把大病保障做好;
如果预算多一点,建议大家还是要附加轻中症保障。
第二,自带一般医疗金
医联有盟自带医疗金,非常实用:
保单前5年,每年提供报销额度=0.5%*保额,100%报销,
未用完可累计,终身有效,身故/全残一次性赔剩余额度!

像买药、体检、看牙等日常开支,都能用上。
可以说是实打实把钱返还给客户使用!
第三,健康告知非常宽松
健康告知只有4条:
比如过去1年内的检查异常、是否有被医生建议住院或手术;
过去2年内的手术情况以及过去5年内的疾病情况。
针对非常高发的甲状腺/乳腺/肺结节,没有问询是否有进行手术,也没有问询是否多发,
只要结节等级在3级以内,结节直径符合要求,就有机会标体承保!
就连癌症,如果5年前已经治愈,没有复发和转移,
同时不涉及其他健康告知,也有机会投保!
【适合人群】
有健康异常的、注重就医资源和健康管理,看中产品实用性的朋友。
4、瑞华健康华佗1号康泰版
第一,基础保障扎实
轻中重疾保障都涵盖了,且轻症+中症赔付次数共7次,
目前市场上赔付次数算比较高的。
且重疾赔完,轻中症不分组还能继续赔,
不分组的好处就在于,赔付规则更宽松。
第二,性价比高
同样50万保额,保终身,基础保障,分30年交,
30岁人群投保华佗1号康泰版,比超级玛丽和达尔文便宜100元/年!
30年下来立省3000块!
第三,可选保障丰富
如果预算比较多,还可以附加:
重疾多次赔、疾病关爱金、癌症津贴、重疾保费补偿金和身故保障。
都是目前市场上热门可选保障内容,实用性强。
【适合人群】
追求高性价比、看中基础保障全面的朋友。
微信扫一扫
微信扫一扫
关注微信
客服热线
奶爸保

