对于多数职场人来说,“养老规划”早不是遥远的话题,
手里的钱想定向存下来养老,又怕收益波动没保障;
想借政策红利减轻个税压力,又找不到能“储备+节税”兼顾的工具;
甚至担心老了之后的钱不够用、领不到头。
而太平洋人寿推出的“蛮好的人生年金(个养版)”,正是锚定这些现实困扰设计的产品:它既踩着个人养老金制度的节税红利,
又搭建了覆盖终身的养老保障框架,还能实现资金的长期稳健累积。
接下来,奶爸从保障、收益、节税三个维度,拆解它如何回应普通人的养老需求。
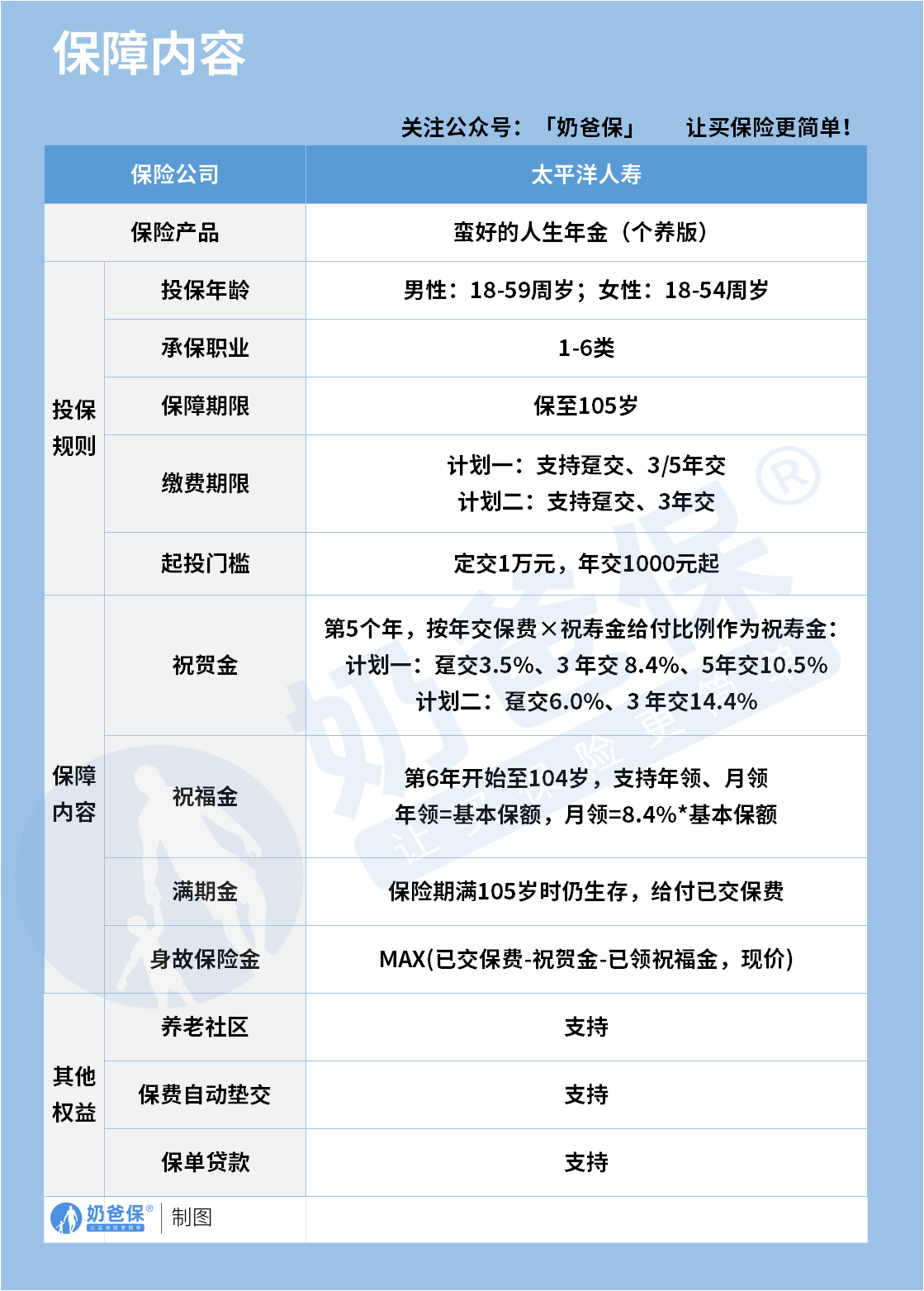
一、蛮好的人生年金(个养版)保障如何?

这款产品的保障框架,是围绕“长期养老+资金安全”搭建的,
从投保规则到具体责任,都适配了多数人的养老规划需求。
它的投保年龄区分性别设定:
男性可投年龄为18-59周岁,女性为18-54周岁,基本覆盖了职场人群的收入稳定期,方便提前布局养老储备。
承保职业放宽至1-6类,无论是普通办公室职员,
还是有一定职业风险的从业者,都能获得投保资格,这在年金产品中算是比较宽松的限制。
保障期限设定为“保至105岁”,是典型的终身型养老年金,
契合“养老规划需覆盖终身”的需求;
缴费期限则分两个计划灵活选择:计划一支持趸交、3年交或5年交,
计划二支持趸交、3年交,既能适配资金充裕者的短缴需求,
也能满足普通家庭的分期缴费规划。
起投门槛是“定交1万元、年交1000元起”,多数家庭都能承担,不会造成过高的资金压力。
具体保障责任分为四类:
第一是祝贺金,在保单第5年给付,按年交保费乘以对应比例计算,
计划一的趸交比例为3.5%、3年交为8.4%、5年交为10.5%;
计划二的趸交比例为6.0%、3年交为14.4%,
这是前期的一笔固定收益,能让保单在持有初期就产生现金流。
第二是祝福金,从第6年开始至104岁持续给付,
支持年领或月领:年领金额等于基本保额,月领金额为基本保额的8.4%,相当于把年领金额拆分到每月,方便退休后直接用于日常开销。
第三是满期金,若被保险人生存至105岁的保障期满,可领取已交保费,
这是对“长期持有保单”的一份回馈,也让终身保障有了明确的满期收益。
第四是身故保险金,采用“MAX(已交保费-祝贺金-已领祝福金,现价)”的计算方式即在“扣除已领资金后的已交保费”与“保单现金价值”之间,
选择金额更高的一项给付,最大程度减少身故带来的资金损失,保障了保单的资金安全。
除核心保障外,它的附加权益也很实用:
支持对接养老社区,为未来的养老生活提供了实体服务选项;
保费自动垫交功能可避免因忘记缴费导致保单失效;
保单贷款则能在急需资金时,通过保单变现缓解短期压力,
这些权益让产品不止是“养老储备工具”,更是兼顾了资金灵活性的生活保障。
作为个人养老金产品,“蛮好的人生年金(个养版)”的节税功能,是其核心功能,
它直接对接个人养老金制度,能帮投保人在储备养老资金的同时,减轻个税负担。

个人养老金的节税逻辑很清晰:每年缴纳的12000元个人养老金,
可从“全年应纳税所得额”中扣除,进而减少应缴税额。
而“全年应纳税所得额”的计算方式是“年总收入-五险一金-6万元个税起征点-专项附加扣除”,不同的应纳税所得额区间,对应不同的税率,节税金额也随之变化:
若全年应纳税所得额低于3.6万元,适用3%的税率,每年最多可节税360元;
若在3.6万至14.4万元之间,适用10%的税率,节税金额升至1200元;
若在14.4万至30万元之间,适用20%的税率,节税2400元;
若在30万至42万元之间,适用25%的税率,节税3000元;
若在42万至66万元之间,适用30%的税率,节税3600元;
若在66万至96万元之间,适用35%的税率,节税4200元;
若超过96万元,适用45%的最高税率,每年最多可节税5400元。
这意味着,收入越高、适用税率越高的人群,节税优惠越明显:
对于高收入群体来说,每年几千元的节税,长期累积下来是一笔不小的资金;
对于中等收入人群,节税也能切实减轻个税压力。
更关键的是,节税的同时,这笔资金还能作为养老储备持续增值,
相当于用“减税的资金”,为自己的未来养老多做了一份积累。
二、蛮好的人生年金(个养版)收益表现怎么样?

奶爸以“30岁女性,年交12000元、连续交3年,选择计划一”的投保案例为例,
能更直观地看到这款产品的收益走势。
保单前4年并无年金给付,总利益随现金价值自然增长:
第1年总利益为7716元,第2年升至16824元,第3年达32304元,第4年为38304元,此时的IRR(内部收益率)为2.39%,这是前期缴费期内的现金价值累积水平。
到了第5年,祝贺金开始给付,这一年的年金为1008元,
总利益随之增长至44256元,IRR也升至6.09%,
这一增长主要是“首次固定给付”带来的短期收益提升,
也是多数年金产品“前期收益冲高”的共性特点。
从第6年开始,每年可领取717元的祝福金,
总利益进入稳步累积阶段:第6年总利益44973元,IRR降至5.32%;
第7年5.32%;第10年总利益47863元,IRR为3.94%;
随着持有时间延长,IRR逐年缓慢下降,第20年总利益55076元时,IRR为3.02%;
到第70年,总利益达90530元,IRR稳定在2.42%左右;
第75年时,保单额外给付36000元,总利益升至93648元,IRR为2.40%。
整体来看,这款产品的收益呈现“前期波动、后期稳健”的特点:
前期因祝贺金的固定给付拉高IRR,后期则回归到长期年金产品的稳健水平,
对于养老规划来说,这种“长期稳定累积”的收益特性,恰好匹配了养老资金“安全优先、持续增值”的需求。
三、奶爸总结
综合来看,太平洋蛮好的人生年金(个养版)是一款定位明确的养老工具:
保障端搭建了从前期现金流到终身安全的网,收益端契合长期养老的稳健需求,
节税端则精准对接了个人养老金的政策红利。
如果你正规划长期养老储备,同时希望借助政策减轻个税压力,
这款产品或许是值得纳入考量的选项。
奶爸也汇总了几款优质的年金险产品:

1、固收型年金险
推荐大富翁6.0,出自富德生命人寿。
目前市场少有有保证领取的年金险,安全感十足:
方案一保证领取25年;方案二保证领取已交保费。
到80岁还有一笔祝寿金到账,领100%保费,基本不少朋友以后都有机会拿到。
活多久领多久,提供细水长流的现金流:
30岁女性,5年交,年交10万,投保方案二,55岁每年都能领18930元。
【适用人群】
有养老补充需求、看中保证领取的朋友。
2、快返型年金险
推荐3款产品:蛮好的人生2025、星颐朱雀版分红型和悦活人生B款分红型。
前面一款是固收型,后面两款是分红型。
这3款产品,最快第5年起就可以开始领钱了。
以30岁女性,5年交,年交10万为例子:
蛮好的人生2025计划一:第5年领10500元;第6年~74年领9690元;
星颐朱雀版分红型:保证最低可领7992元/年;叠加分红有机会领7992~50311元/年;
悦活人生B款分红型:第5~9年保证领4290元;第10~74年则是8580元;叠加分红有机会领4290~83824元。
可以说,
蛮好的人生2025领取是非常稳定的,收益IRR在1.8%左右。
星颐朱雀版分红型保证领取高,且前期现价增长非常快!
保单第10年,收益IRR为2.129%,最高有机会超过3%!
悦活人生B款分红型,前面9年领取不高,第9年后是翻倍领取,先低后高,
且产品分红也很大方。
保单第10年,收益IRR为2.136%,最高接近3%!
【适用人群】
这3款产品可以这么选:
看中大保司、追求稳定领取,推荐蛮好的人生2025;
看中总体领取水平较高,推荐星颐朱雀版分红型;
看中养老社区、希望后面可以多领一些的朋友,推荐悦活人生B款分红型。
想要了解产品详细信息的朋友,也可以私聊奶爸~
微信扫一扫
微信扫一扫
关注微信
客服热线
奶爸保

