作为少儿重疾险市场的“标杆级IP”,复星联合健康的妈咪保贝系列,凭过硬保障圈粉无数。
如今,这个大IP重磅回归,新推出妈咪保贝爱常在B款少儿重疾险。
新升级的版本到底行不行?保障有没有加码?保费贵不贵?值不值得给娃入手?
今天这篇干货,奶爸把这款新品扒得明明白白,家长们看完直接抄作业。
妈咪保贝爱常在B款的核心保障
可选保障怎么挑
产品保费测算
奶爸总结
一、妈咪保贝爱常在B款的核心保障
妈咪保贝爱常在B款的基础责任,从重疾到特疾,再到少儿专属风险,全考虑到了。
1. 重疾+中轻症:赔付后保障不中断
基础保障覆盖135种重疾,赔付100%保额。
这不是最亮眼的,关键是重疾赔付后,中轻症保障还能继续用。
中症30种赔60%保额,轻症50种赔30%保额,中轻症合计能赔6次。
常见的轻度脑中风、微创心脏手术等,都在保障范围内,覆盖很全面。
更人性化的是,5种指定重疾放宽了理赔标准。
包括:严重心肌炎、严重慢性缩窄性心包炎、严重原发性心肌病、肺源性心脏病、败血症导致的多器官功能障碍综合征。
即使未达到条款中约定的疾病持续时间身故,也可以视同重疾赔偿。
2. 少儿特疾/罕见病:额外赔付比例天花板
少儿重疾险的灵魂,就是少儿特疾保障。这款产品直接拉满了。
20种少儿特定疾病,额外赔130%保额;20种少儿罕见病,额外赔200%保额。
什么概念?如果给娃买50万保额,确诊白血病(少儿特疾),能赔50万+50万×130%=115万;
要是确诊婴儿进行性脊肌萎缩症(罕见病),能赔50万+50万×200%=150万。
而且特疾覆盖超全,白血病、神经母细胞瘤、肾母细胞瘤等少儿高发重疾,全在列表里。
数据显示,少儿重疾中,特疾和罕见病占比超60%,这个赔付力度,直接给足安全感。
3. 少儿专属保障:从癌症到心理,全维度覆盖
除了基础和特疾,这款产品还加了多个少儿定制责任,针对性极强:
癌症拓展金:
先得轻度癌症或原位癌,后来发展成重度癌症,额外赔100%保额。
比如孩子先查出乳腺原位癌,后续恶化为乳腺癌,就能多拿50万(50万保额前提下)。
少儿重度孤独症保险金:
3-7岁(不含7岁)首次确诊,赔30%保额。
现在儿童孤独症发病率越来越高,这个保障太及时,不过要注意需在2周岁前投保。
特定疾病移植治疗金:
18岁前确诊白血病、淋巴瘤等5种疾病,做了移植手术,额外赔80%保额;同一白血病第二次移植,还能再赔80%。
相当于50万保额,移植一次多拿40万,大大减轻治疗负担。
白血病特药金:
25岁前确诊白血病,药品费用每年报销200万,总限额400万。
医保内药品100%报,没经医保报也能报60%,指定药店直付,不用自己垫钱。
少儿严重抑郁症保险金:
18岁前确诊严重抑郁症,且730天内住院超30天,赔10%保额。
现在青少年心理问题频发,这个保障填补了不少产品的空白。
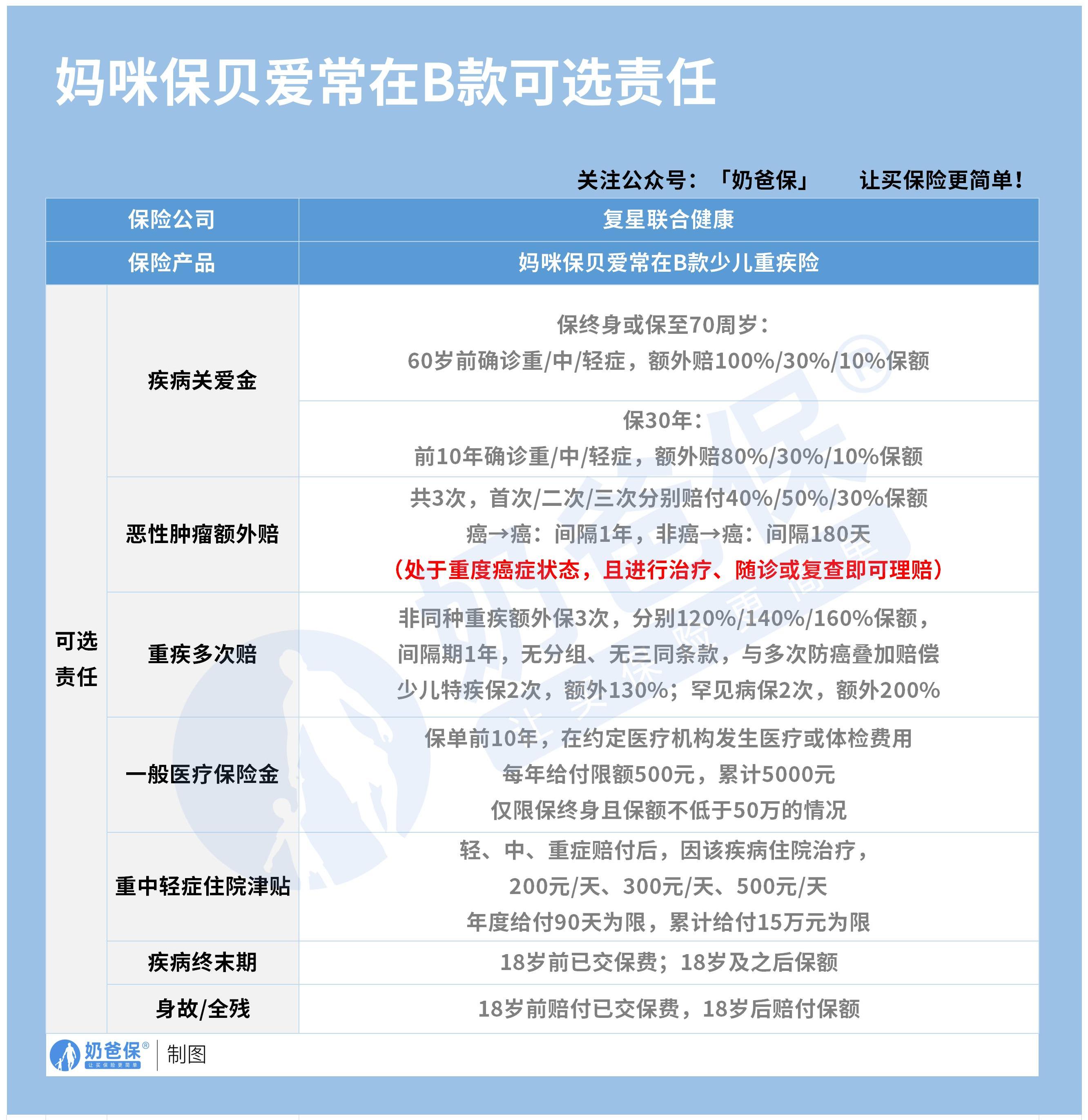
二、可选保障怎么挑?
基础保障已经很能打,可选责任更是锦上添花。
不过不是所有都要选,根据家庭需求搭配才明智,下面挑几个重点说说:
1. 疾病关爱金:
这是最值得加的可选责任,没有之一。
如果选保终身或保至70岁,60岁前确诊重/中/轻症,额外赔100%/30%/10%保额;
选保30年,前10年确诊额外赔80%/30%/10%保额。
重疾高发期集中在中老年和少儿期,这个额外赔付刚好覆盖关键阶段,花小钱就能翻倍保额,性价比超高。
2. 重疾多次赔+恶性肿瘤额外赔
这两个责任可以搭配选,适合预算充足、想做高保障的家庭。
重疾多次赔:
非同种重疾能额外赔3次,每次保额递增,分别120%、140%、160%保额,间隔期只要1年,还没有分组和“三同”限制。
更贴心的是,少儿特疾能赔2次,罕见病也能赔2次,额外赔付比例不变。
恶性肿瘤额外赔:
最多能赔3次,首次40%、二次50%、三次30%保额。
癌到癌间隔1年就能赔,非癌到癌只要180天,理赔条件很宽松,只要处于重度癌症状态且在治疗、随诊就行。
现在重疾年轻化,多次赔付能应对后续风险,预算够的话,建议一起加上。
3. 其他可选责任:按需选择不浪费
一般医疗保险金:
保终身且保额不低于50万才能选,保单前10年每年给500元医疗或体检金,累计5000元。
额度不高,聊胜于无,不用特意为这个选。
重中轻症住院津贴:
赔付后因同一疾病住院,重症500元/天、中症300元/天、轻症200元/天,每年最多90天,累计15万。
适合担心住院开销大的家庭,预算有限也可以不选。
身故/全残+疾病终末期:
18岁前赔已交保费,18岁后赔保额。
如果已经给孩子买了定期寿险,这个责任不是必需的;如果想让保障更完整,也可以加上。
三、产品保费测算
保障这么全,保费会不会很贵?
这里直接上数据,以0岁宝宝、50万保额、29年缴费、保终身为例,不同搭配的保费如下:

从数据能看出,这款产品的保费性价比很高:
基础保障很能打,0岁女孩一年只要2804元,男孩3109元,就能保终身,平均到每天不到10块钱。
加重疾多次赔,男孩只多花180元,女孩多花240元,就能获得多次重疾保障,非常划算。
就算把重疾多次+癌症多次都加上,0岁男孩一年3819元,女孩3629元,对于大多数家庭来说,压力都不大。
总的来说,这款产品很适合那些以下三类人群:
0-17岁孩子,尤其是想给娃配置终身保障的家长;
看重少儿特疾、罕见病保障的家庭;
预算不同的家庭都能选,基础版和顶配版都有对应的方案。
四、奶爸总结
整体看,妈咪保贝爱常在B款称得上少儿重疾险市场的六边形战士。
这款产品基础保障全、少儿专属责任足、可选责任灵活、保费还亲民。
妈咪保贝爱常在B款作为老牌IP的升级款,有需要的家长可以重点考虑一下。
奶爸也给大家推荐几款优质的重疾险产品:
1、君龙人寿超级玛丽15号
第一,结节保障超全面
自带保障在原有肺结节基础上,拓展到乳腺/甲状腺结节,范围更广了。
可以说是目前市场上,少有的三大高发结节都有保障的产品。
第二,癌症保障丰富
超玛15号的癌症保障,从早期到晚期,都安排得妥妥的。
本身自带癌症拓展金,
首次确诊原位癌/轻度癌症后,确诊恶性肿瘤—重度,额外赔50%。
如果觉得不够,还可以附加以下保障:
癌症津贴或癌症多次赔(二选一):间隔一定周期后,可以赔一笔钱用于癌症持续治疗,癌症津贴有次数限制,多次赔则不限次数。
癌症重度特药治疗金:确诊癌症后需要吃高价特药,做过相关手术可以赔50%保额。

第三,重疾多次赔灵活选
重疾多次赔可以按需选择:
65周岁版,要求是65岁前确诊,额外赔2次,每次赔120%保额;
另一版则是不限年龄,额外赔2次,每次赔120%保额。

同种不同种都赔,且同种间隔周期短,只要2年
像心脏病术后复发了也能保,不用怕赔过一次就没保障了。
【适合人群】
看中结节、癌症保障,预算不多的朋友。
2、复星联合达尔文12号
第一,自带意外重疾额外赔和住院津贴。
前者因为意外导致首次重疾,可多赔35%基本保额。
等于一张保单覆盖重疾+意外,且是保至终身的双重保障!
后者在60周岁前未发生重疾,60岁后确诊,每天给付0.1%基本保额作为住院津贴。
人一辈子不一定会得重疾,但60岁后难免因小病小痛住院,
达尔文12号这个保障,可以让不确定的赔付变得更确定。
不过,这里需要注意的是,如果后续重疾/身故/全残,
会扣掉累计已给付的住院津贴金额后,再赔付。
第二,可选责任丰富
达尔文12号多重附加保障:
重疾多次赔:分65周岁版和终身版(二选一),满足多种人群需要;
重疾保费补偿:缴费期内发生重疾返还保费,实现“重疾免单”;
疾病关爱金/顶梁柱关爱保险金:家庭责任最重阶段赔更多;
癌症津贴:癌症间隔一定周期就能获得一笔理赔金。
第三,理赔门槛更低
5种特定重疾(如严重心肌炎)、原位癌、癌症津贴赔付,都比同类产品更宽松。
【适合人群】
看重理赔门槛、重疾返还保费的朋友
3、复星联合医联有盟
第一,轻中症保障灵活
必选保障是重疾,像轻中症保障、身故保障,可以加钱获得。
如果预算有限,也可以只买个重疾,先把大病保障做好;
如果预算多一点,建议大家还是要附加轻中症保障。
第二,自带一般医疗金
医联有盟自带医疗金,非常实用:
保单前5年,每年提供报销额度=0.5%*保额,100%报销,
未用完可累计,终身有效,身故/全残一次性赔剩余额度!

像买药、体检、看牙等日常开支,都能用上。
可以说是实打实把钱返还给客户使用!
第三,健康告知非常宽松
健康告知只有4条:
比如过去1年内的检查异常、是否有被医生建议住院或手术;
过去2年内的手术情况以及过去5年内的疾病情况。
针对非常高发的甲状腺/乳腺/肺结节,没有问询是否有进行手术,也没有问询是否多发,
只要结节等级在3级以内,结节直径符合要求,就有机会标体承保!
就连癌症,如果5年前已经治愈,没有复发和转移,
同时不涉及其他健康告知,也有机会投保!
【适合人群】
有健康异常的、注重就医资源和健康管理,看中产品实用性的朋友。
4、瑞华健康华佗1号康泰版
第一,基础保障扎实
轻中重疾保障都涵盖了,且轻症+中症赔付次数共7次,
目前市场上赔付次数算比较高的。
且重疾赔完,轻中症不分组还能继续赔,
不分组的好处就在于,赔付规则更宽松。
第二,性价比高
同样50万保额,保终身,基础保障,分30年交,
30岁人群投保华佗1号康泰版,比超级玛丽和达尔文便宜100元/年!
30年下来立省3000块!
第三,可选保障丰富
如果预算比较多,还可以附加:
重疾多次赔、疾病关爱金、癌症津贴、重疾保费补偿金和身故保障。
都是目前市场上热门可选保障内容,实用性强。
【适合人群】
追求高性价比、看中基础保障全面的朋友。
微信扫一扫
微信扫一扫
关注微信
客服热线
奶爸保

