很多人买重疾险,只是为了生病后拿到一笔钱。
这没错,但有点被动。
有没有一种保险,不仅能赔钱,还能主动帮你预防大病、提前发现风险,甚至在你治疗时提供关键资源?
答案就在招商仁和爱无忧2.0重疾险,它就是这样一款全新升级的产品。
它不只是一张保单,更是一套贯穿“筛、管、诊、治、康”全流程的健康管理方案。
事不宜迟,下面就跟着奶爸看看,它到底强在哪里。
这些亮点,直击现代人痛点
丰富的健康管理服务
奶爸总结
一、这些亮点,直击现代人痛点
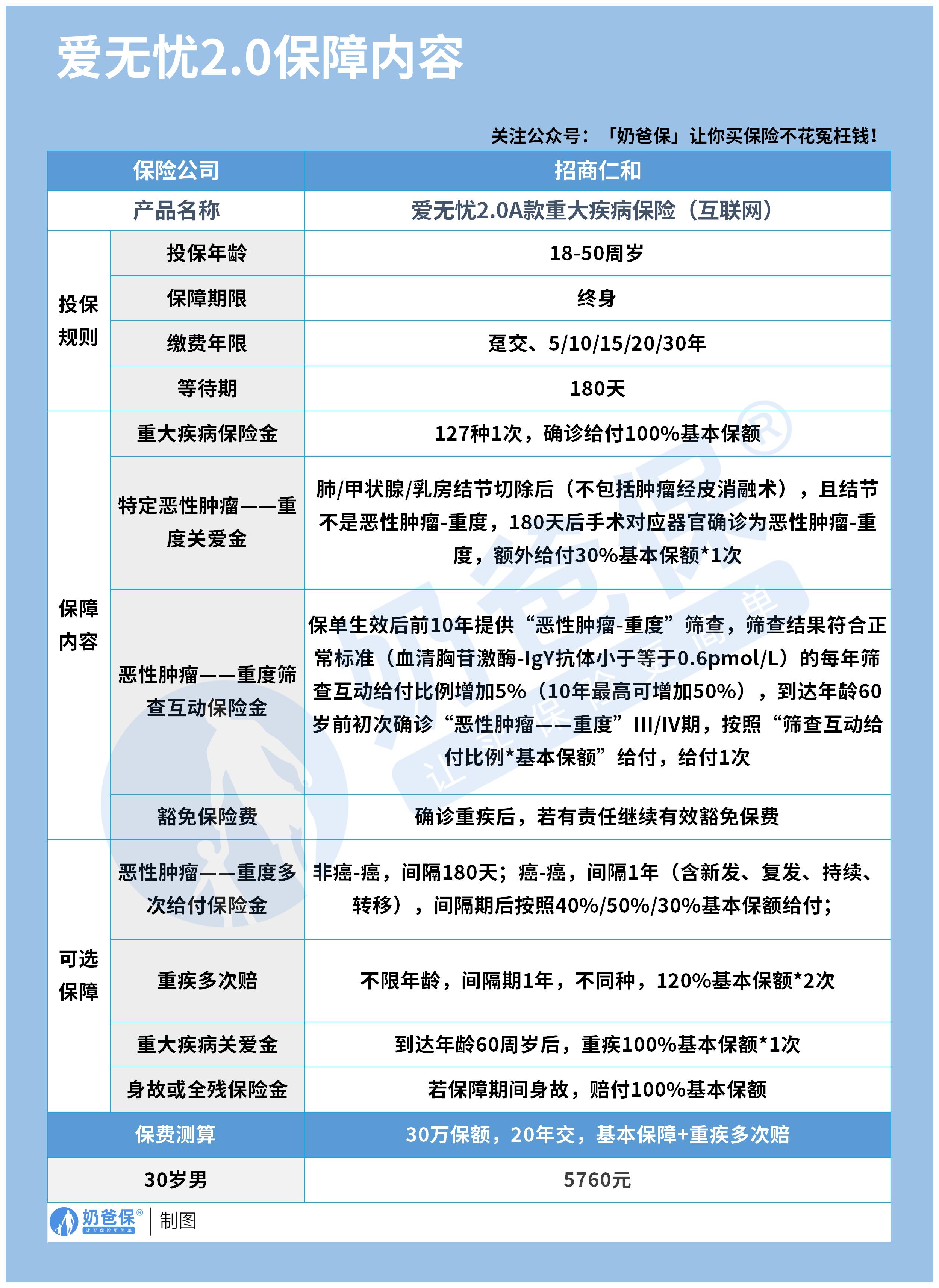
老规矩,一起来看看爱无忧2.0具体长什么样。

保障基础扎实。127种重疾,赔付100%保额。
但它的真正看点,在于三个独特的“提前量”设计,每一个都瞄准了现代人最担心的健康风险。
亮点一:结节切除后确诊癌症,多赔30%
肺结节、甲状腺结节、乳腺结节,体检报告上的这些字眼,越来越常见。
很多人因此买不了保险,或者被除外责任。
爱无忧2.0做了一个大胆且人性化的设计:
如果你因上述部位的结节(非恶性)做了切除手术,180天后,该手术对应器官不幸确诊为恶性肿瘤-重度,除了重疾保险金,还能额外获得30%保额的关爱金。
这相当于给了一个“观察期”和“鼓励”:积极处理结节风险,万一后续情况不好,保障反而更足。
这对于有结节困扰但积极干预的用户,是极大的心理支持。
亮点二:鼓励早筛,最高多赔50%保额
这是爱无忧2.0最具创新性的设计,将你的健康行为与保障额度直接挂钩。
保单生效后前10年,保险公司提供一项关键的血清胸苷激酶(TK1)检测。
这是一种与细胞异常增殖相关的肿瘤标志物,对早期发现癌症风险有提示意义。
规则很简单:每年检测结果正常(TK1 ≤ 0.6 pmol/L),你的“筛查互动给付比例”就增加5%。
坚持10年都正常,这个比例最高能累积到50%。
奖励是什么?如果在60岁前,不幸初次确诊为III期或IV期的“恶性肿瘤-重度”,
你获得的赔付将是:基本保额 + 筛查互动给付比例 × 基本保额。
举个例子:你买了30万保额,坚持筛查10年,比例攒到了50%。
60岁前确诊晚期癌症,你能拿到:30万 + (50% × 30万) = 45万元。
这不仅仅是多赔钱,更是用真金白银鼓励你坚持年度癌症筛查,养成健康习惯,争取早发现、早治疗。
亮点三:可选责任灵活,构建全面防护网
基础保障之外,爱无忧2.0提供了丰富的可选责任,让你像搭积木一样定制保障。
癌症多次赔:癌症新发、复发、转移,间隔1年后可再次获赔(第二次40%、第三次50%、第四次30%保额),应对癌症长期治疗的经济压力。
重疾多次赔:不限年龄,不同种重疾间隔1年,可再赔2次,每次120%保额。保障不再“一次性”。
60岁后重疾关爱金:60岁后再患重疾,额外赔付100%保额,强化退休后的风险屏障。
身故/全残保障:提供生命全周期的责任保障。
以30岁男性,30万保额,20年交费,选择“基础保障+重疾多次赔”为例,年交保费约5760元。
在包含丰富服务和创新责任的产品中,性价比颇具竞争力。
二、丰富的健康管理服务
如果说保障责任是硬实力,那么配套的健康管理服务就是爱无忧2.0的软内核,
这款产品的健康管理服务分为“筛、管、诊、治、康”五大模块,贯穿疾病预防到康复的全过程。
1. 筛:把风险挡在门外
防癌健康管家:不限次咨询,随时解答你的防癌困惑。
年度TK1检测:前面提到的核心服务,保单生效前10年,每年一次。这是你积累额外保额和监测健康的关键动作。
2. 管:异常指标,专人帮你管
如果首次TK1检测值偏高(>0.6),别慌。你马上能获得:
癌症高危风险管理:每年6次,由健康管理师进行一对一跟踪,提供生活方式干预建议。
如果查出特定结节,还能安排专家门诊、协助住院手术安排(各1次/年),直接解决就医难题。
3. 诊:精准锁定风险
对于TK1值持续异常且倍增的客户,提供精准体检筛查(1次/年),用更精密的手段排查风险,避免误诊漏诊。
4. 治:不幸患病,提供顶级医疗资源
这才是服务的“王牌”。一旦疑似或确诊合同约定的恶性肿瘤-重度,立刻启动:
MDT多学科会诊:集合外科、内科、放化疗科等多领域专家,为你制定最优治疗方案。
专家门诊、住院手术安排:快速打通国内优质医疗通道。
国内特药直付服务:每年最高200万额度,解决靶向药、特效药“用不起、买不到”的痛点。
海外就医咨询:为寻求国际第二诊疗意见打开窗口。
5. 康:关注愈后,防止复发
院后康复管理:按需提供康复指导。
TK1癌后复发监测:确诊后2年内,每季度1次监测,紧密关注复发风险。
这套组合拳下来,你会发现,保险公司从冷冰冰的赔款方,变成了一个全流程的健康合作伙伴。
它帮你防病,帮你早发现,病了帮你找最好的医生和药,康复了还帮你防复发。
三、奶爸总结
总的来说,在癌症等重疾年轻化、普遍化的今天。
选择一款重疾险,不仅是比较价格和疾病列表,更是选择一种应对健康风险的理念和方式。
爱无忧2.0给出了一个更优解:最好的赔付,是让赔付不发生;如果不幸发生,则提供一切可能,助你赢得战斗。
如果你近期有配置重疾险的打算,那么招商仁和爱无忧2.0重疾险,值得你仔细了解。
奶爸也给大家推荐几款优质的重疾险产品:
1、君龙人寿超级玛丽15号
第一,结节保障超全面
自带保障在原有肺结节基础上,拓展到乳腺/甲状腺结节,范围更广了。
可以说是目前市场上,少有的三大高发结节都有保障的产品。
第二,癌症保障丰富
超玛15号的癌症保障,从早期到晚期,都安排得妥妥的。
本身自带癌症拓展金,
首次确诊原位癌/轻度癌症后,确诊恶性肿瘤—重度,额外赔50%。
如果觉得不够,还可以附加以下保障:
癌症津贴或癌症多次赔(二选一):间隔一定周期后,可以赔一笔钱用于癌症持续治疗,癌症津贴有次数限制,多次赔则不限次数。
癌症重度特药治疗金:确诊癌症后需要吃高价特药,做过相关手术可以赔50%保额。

第三,重疾多次赔灵活选
重疾多次赔可以按需选择:
65周岁版,要求是65岁前确诊,额外赔2次,每次赔120%保额;
另一版则是不限年龄,额外赔2次,每次赔120%保额。

同种不同种都赔,且同种间隔周期短,只要2年
像心脏病术后复发了也能保,不用怕赔过一次就没保障了。
【适合人群】
看中结节、癌症保障,预算不多的朋友。
2、复星联合达尔文12号
第一,自带意外重疾额外赔和住院津贴。
前者因为意外导致首次重疾,可多赔35%基本保额。
等于一张保单覆盖重疾+意外,且是保至终身的双重保障!
后者在60周岁前未发生重疾,60岁后确诊,每天给付0.1%基本保额作为住院津贴。
人一辈子不一定会得重疾,但60岁后难免因小病小痛住院,
达尔文12号这个保障,可以让不确定的赔付变得更确定。
不过,这里需要注意的是,如果后续重疾/身故/全残,
会扣掉累计已给付的住院津贴金额后,再赔付。
第二,可选责任丰富
达尔文12号多重附加保障:
重疾多次赔:分65周岁版和终身版(二选一),满足多种人群需要;
重疾保费补偿:缴费期内发生重疾返还保费,实现“重疾免单”;
疾病关爱金/顶梁柱关爱保险金:家庭责任最重阶段赔更多;
癌症津贴:癌症间隔一定周期就能获得一笔理赔金。
第三,理赔门槛更低
5种特定重疾(如严重心肌炎)、原位癌、癌症津贴赔付,都比同类产品更宽松。
【适合人群】
看重理赔门槛、重疾返还保费的朋友
3、复星联合医联有盟
第一,轻中症保障灵活
必选保障是重疾,像轻中症保障、身故保障,可以加钱获得。
如果预算有限,也可以只买个重疾,先把大病保障做好;
如果预算多一点,建议大家还是要附加轻中症保障。
第二,自带一般医疗金
医联有盟自带医疗金,非常实用:
保单前5年,每年提供报销额度=0.5%*保额,100%报销,
未用完可累计,终身有效,身故/全残一次性赔剩余额度!

像买药、体检、看牙等日常开支,都能用上。
可以说是实打实把钱返还给客户使用!
第三,健康告知非常宽松
健康告知只有4条:
比如过去1年内的检查异常、是否有被医生建议住院或手术;
过去2年内的手术情况以及过去5年内的疾病情况。
针对非常高发的甲状腺/乳腺/肺结节,没有问询是否有进行手术,也没有问询是否多发,
只要结节等级在3级以内,结节直径符合要求,就有机会标体承保!
就连癌症,如果5年前已经治愈,没有复发和转移,
同时不涉及其他健康告知,也有机会投保!
【适合人群】
有健康异常的、注重就医资源和健康管理,看中产品实用性的朋友。
4、瑞华健康华佗1号康泰版
第一,基础保障扎实
轻中重疾保障都涵盖了,且轻症+中症赔付次数共7次,
目前市场上赔付次数算比较高的。
且重疾赔完,轻中症不分组还能继续赔,
不分组的好处就在于,赔付规则更宽松。
第二,性价比高
同样50万保额,保终身,基础保障,分30年交,
30岁人群投保华佗1号康泰版,比超级玛丽和达尔文便宜100元/年!
30年下来立省3000块!
第三,可选保障丰富
如果预算比较多,还可以附加:
重疾多次赔、疾病关爱金、癌症津贴、重疾保费补偿金和身故保障。
都是目前市场上热门可选保障内容,实用性强。
【适合人群】
追求高性价比、看中基础保障全面的朋友。
微信扫一扫
微信扫一扫
关注微信
客服热线
奶爸保

