当我们开始扛起身前的家庭责任,
房贷的月供在催、孩子的学费要攒、父母的养老得顾,
一份能稳稳托底的保障,就成了踏实生活的底气。
今天,奶爸要聊的华贵人寿甜蜜家2026,就是这样一款瞄准家庭核心需求的寿险产品,
它把保障的实用性、灵活性和包容性揉进了每一个细节里,
咱们慢慢拆解它的门道。
一、华贵甜蜜家2026保障如何?

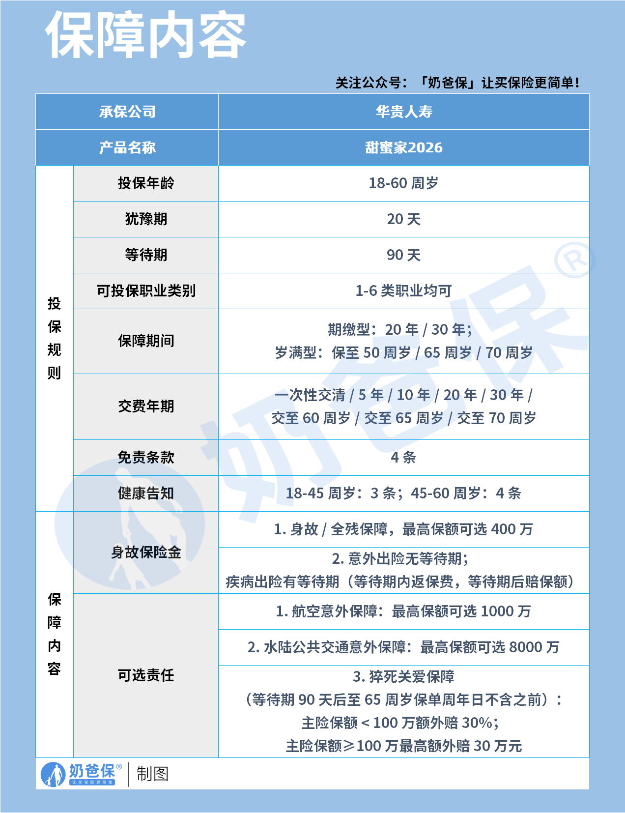
1、投保规则
从投保的基本门槛来看,它覆盖了18到60周岁的人群,
刚好对应了从刚入职场到临近退休的“责任高峰期”。
这里有个很贴心的设计:它的犹豫期有20天,比行业常见的15天多了5天缓冲,
要是投保后觉得产品和自己的需求不匹配,
这段时间内退保不会有任何损失,能更从容地做决定,不用被“仓促投保”的焦虑赶着走。
等待期是90天,这是寿险的常规设置,但它加了个“意外无等待期”的亮点:毕竟意外从来不会等“观察期”结束,这个设计让保障从投保后就立刻覆盖了突发的意外风险;
而疾病导致的责任则从90天后生效,若等待期内不幸因疾病出险,会退还已交保费,也算给了消费者最基本的资金保障。
职业限制上,它做到了1-6类职业均可投保,这在寿险产品里算是相当宽松的。
要知道,像快递员、建筑工人、货车司机这些常被归为5-6类的高危职业,很多寿险是直接拒保的,但甜蜜家2026把这些群体也纳入了保障范围,
这解决了不少“想保却保不了”人群的刚需,毕竟高危职业者的家庭,其实更需要一份托底的保障。
保障期间和交费方式的灵活性,是它适配不同家庭的关键。
保障期间分两种模式:选“期缴型”可以保20年或30年,适合想覆盖特定阶段(比如房贷还清前)责任的人;选“岁满型”则能保到50周岁、65周岁或70周岁,
刚好匹配退休前后的保障需求。交费年期的选择也很多:从一次性交清,到分5年、10年、20年、30年交,甚至可以选“交至60岁/65岁/70岁”,
收入稳定的可以选长交费期分摊压力,预算充足的也能选短交费期早早完成保障配置,不用被单一的交费方式“绑架”。
更值得一提的是它的免责条款和健康告知:
免责条款只有4条,只包含故意犯罪、两年内自杀、酒驾吸毒等极端情况,没有多余的限制,意味着理赔的门槛更低;
健康告知则分年龄段,18-45周岁只需要回答3条,45-60周岁是4条,
像常见的轻微结节、控制良好的高血压这类小问题,很多时候都能通过告知,
不会轻易被拒保,给了身体有点小状况的人更多投保机会。
2、保障内容
它的基础责任是身故/全残保险金,最高保额可以选到400万,
这个额度足够覆盖大多数家庭的核心负债:
比如一套300万的房贷,加上几十万的子女教育储备,400万的保额基本能托住家庭不会因为顶梁柱的风险而崩塌。
除了基础责任,它的可选责任更是精准击中了当下的高频风险。
首先是交通意外保障:航空意外最高能保到1000万,水陆公共交通(火车、地铁、轮船、公交车等)最高保额甚至能到8000万,
对于经常出差、每天依赖公共交通通勤的人来说,这部分高保额相当于给日常出行加了一层“超级防护”,毕竟交通意外的后果往往是家庭难以承受的,高保额能最大程度降低这种冲击。
还有猝死关爱保障,这两年中青年猝死的新闻越来越多,
这个责任刚好贴合了这个痛点:等待期90天后,到65周岁之前如果不幸猝死,主险保额不足100万的话会额外赔30%,主险保额在100万及以上则直接额外赔30万。
这个额外赔付不是“画大饼”,而是实实在在给猝死这种高发风险加了杠杆,让保障更贴合当下的生活节奏。
二、华贵甜蜜家2026适合哪些人投保?
这样的产品,到底适合哪些人?
首先是年轻夫妻,尤其是刚组建家庭、背上房贷车贷的“双支柱家庭”。
这个阶段收入不算最高,但责任最重,一旦有意外,整个家庭的经济链很容易断裂。
甜蜜家2026的高基础保额+交通意外高保额,能覆盖他们的核心负债,
而且灵活的交费期可以让他们选30年交,
分摊到每年的保费压力很小,不会影响日常生活质量。
更为重要的是甜蜜家2026定期寿险保额独立,

一对夫妻投保一份100万保额的保障,
如果夫妻其中任何一人身故,另外一人都可以获得赔付,保额之间独立,
这样更有利保护家庭,让爱延续。
其次是高危职业人群,像快递员、建筑工人、电工这些被很多保险“拒之门外”的职业,
这里1-6类都能投,终于不用再面对“想保却保不了”的尴尬,能给家人一份踏实的托底。
还有经常出差、通勤的职场人。
不管是每周飞不同城市的商务人士,还是每天挤地铁公交的上班族,交通风险都是日常要面对的,这个产品的交通意外高保额,刚好能补上普通寿险在这方面的保额缺口,让出行更安心。
另外是身体有点小状况的中年人。
45岁之后,很多人会有轻微的健康问题,比如甲状腺结节、高血脂,普通寿险的健康告知可能会卡住他们,但甜蜜家2026的健康告知比较宽松,45-60岁也只需要回答4条,更容易通过核保,能抓住退休前最后几年配置高保额保障的机会。
三、奶爸总结
说到底,甜蜜家2026的核心优势,是把“实用”刻在了产品细节里:
宽松的投保条件,让更多人能买得到;
灵活的期限和交费,让不同家庭能买得起;
精准的保障责任,独立的保额,让风险被真正覆盖到,更能照顾到小夫妻的需求。
对于普通家庭来说,保险不是“奢侈品”,而是“必需品”,
而一款像这样能适配大多数人需求、不搞花架子的产品,刚好能成为家庭保障的“压舱石”。
大家也可以看看奶爸推荐的优质定期寿险产品:

1、投保规则
这3款产品的投保年龄、等待期都是一样的,
保障期和缴费期略有不同,但也几乎差别不是很大。
我们重点来说两点:
一个是健康告知,
大多数会从以下几个方面进行询问:
投保经历、高风险运动和既往病史。
只有大麦2026针对45岁以上人群,还多了就医行为问询,
内容涉及近两年内的手术或住院情况,以及检查异常需要进一步治疗等。

从投保经历来看,三款产品都会问到:
最近两年的投保异常经历→3款产品差不多;
重疾理赔经历→定海柱7号额外问询了轻中症理赔;
累计投保保额→擎天柱11号一生中意版更宽松,只问的是最近1年的保额。
从高风险运动来看,三款产品都差不多,
只有定海柱7号问询是否有长期从事。
从既往病史来看,定期寿险问的都是一些重大疾病,
比如癌症、冠心病、心肌梗死等。
常见的肺结节、甲状腺结节和乳腺结节都没有问。
像擎天柱11号一生中意版对先天性心脏病比较友好,心超复查已自行闭合的不在问询范围。
拿捏不准的,可以点这里协助核保。
另一个是最高保额,
单从保额上限来看,大麦2026是最高的,上限是400万。
但不同地区、年龄、职业可能略有不同。
以大麦2026为例子:

只有超一类和一类地区,18-45岁以内人群,且符合BMI要求,
才能买到400万保额。
超一类和一类地区如:
北京、上海、重庆、广州、深圳、杭州、南京、成都、宁波、苏州、武汉、厦门、佛山。
2、必选保障
作为定期寿险,其实必选保障,
都是差不多的,即都含身故和全残保障。
不过这里需要提醒大家的是,
身故和全残,只能二赔一。
擎天柱11号一生中意版还额外多了一项——家庭守护保障:
被保人及法定配偶因同一意外事故身故或全残,额外赔付100%基本保额。

作为家里的双顶梁柱,如果同时出险,对家中双亲和孩子来说,打击真的太大了。
这个双倍保额保障,至少可以让父母孩子在经济上有足够多的补偿和支持。
而且,这里说的是【出险时】存在法定配偶,
即买的时候不管是否结婚,婚后都会额外获得这个保障。
所以,如果是夫妻双方投保,擎天柱11号一生中意版有机会赔得更多。
3、可选保障
3款产品都含猝死关爱金+交通意外身故或全残。
只是赔付力度略有不同。
定海柱7号还多了个身故或全残特别关爱金:
45周岁后,身故或全残额外赔50%保额。

如果比较看重特殊年龄赔付比例的,可以重点考虑。
如果你想详细了解上述几款定期寿险测评,也可以联系奶爸~
微信扫一扫
微信扫一扫
关注微信
客服热线
奶爸保

