生活充满未知,我们无法预测未来会带来什么。
作为家庭的经济支柱,我们肩负着多重角色和责任。
为了确保家人在我们遭遇不测时能够维持稳定的生活,选择一份合适的保险显得尤为重要。
今天,我们来深入了解一款专为夫妻设计的保险产品——华贵大麦甜蜜家2024。
一、甜蜜家2024定期寿险
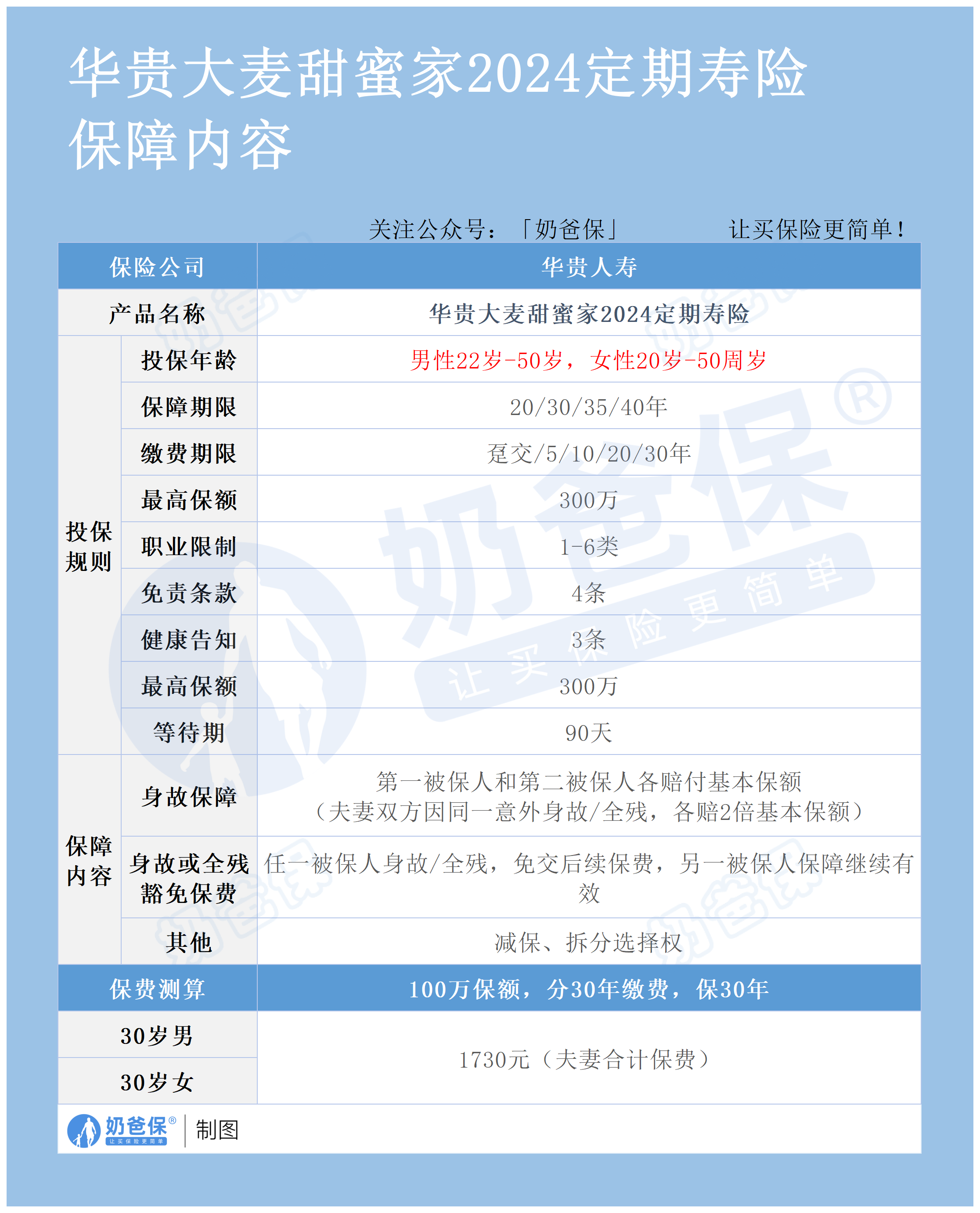
华贵大麦甜蜜家2024定期寿险专为结婚人群设计,投保年龄方面,男性可在22至50岁之间选择投保,女性则可在20至50周岁之间投保,覆盖范围广泛。
在保障期限上,该保险提供了多种灵活选择,包括20年、30年、35年和40年,满足不同家庭对保障时间的需求。
缴费期限也同样灵活多样,投保人可以选择趸交,也可以选择分期缴费,分期期限有5年、10年、20年和30年四种,方便投保人根据自身经济状况进行选择。
华贵大麦甜蜜家2024定期寿险的主要保障内容为身故保障,简洁明了,符合定期寿险的基本特性。
在保额方面,该保险的最高保额可达300万,足以应对大多数家庭可能面临的各种意外和风险。
除了基本的身故保障外,该保险还提供了一些额外的保障措施。
例如,若夫妻双方因同一意外身故或全残,将各获得2倍基本保额的赔付,为家庭提供了更加充足的保障。
同时,任一被保险人身故或全残后,另一被保险人的保障将继续有效,且后续保费免交,体现了保险的人性化设计。
值得一提的是,华贵大麦甜蜜家2024定期寿险的健康告知仅3条,免责条款也仅4条,大大简化了投保流程,使投保人在购买保险时能够更加轻松、便捷地完成健康告知和免责条款的阅读。
在保费方面,该保险的保费计算方式也非常合理。
以100万保额为例,选择30年缴费期限,保障30年的情况下,30岁夫妻的合计保费仅为1730元,这样的保费水平对于大多数家庭来说都是非常可接受的。
二、定期寿险与终身寿险有何不同?
首先,最显著的差异在于它们的保障期限。
定期寿险提供的是有限期的保障,比如10年、20年或30年等,保障期限一到,保险合同也就终止了。
而终身寿险,顾名思义,提供的是终身的保障。
无论投保人何时身故,保险公司都会履行赔付责任。
其次,在保费方面,两者也存在明显的差异。
由于终身寿险的保障期限更长,覆盖的风险也更大,因此其保费自然也就相对较高。
相比之下,定期寿险的保费要低廉许多,更适合那些希望在特定时期内获得身故保障的人群。
再者,从保障内容上来看,两者也有所不同。
定期寿险主要关注的是身故保障,即在保障期限内,如果投保人不幸身故,保险公司将按照合同约定赔付保险金。
而终身寿险则除了提供身故保障外,其现金价值也会随着时间的推移而逐渐增长,更适合作为长期投资工具,用于财富传承。
此外,部分终身寿险还会附加一些其他权益,如信托服务、意外保障、健康管理等,为投保人提供更全面的保障。
三、奶爸总结
在这个风险四伏的时代,为自己和家人投保一份定期寿险是对家庭责任的担当。
华贵大麦甜蜜家2024保险充分考虑了夫妻双方的需求,提供了全面的寿险保障,是结婚家庭的理想选择。
如果您想了解更多,欢迎关注奶爸保!
大家也可以看看奶爸推荐的优质定期寿险产品:

1、投保规则
这3款产品的投保年龄、等待期都是一样的,
保障期和缴费期略有不同,但也几乎差别不是很大。
我们重点来说两点:
一个是健康告知,
大多数会从以下几个方面进行询问:
投保经历、高风险运动和既往病史。
只有大麦2026针对45岁以上人群,还多了就医行为问询,
内容涉及近两年内的手术或住院情况,以及检查异常需要进一步治疗等。

从投保经历来看,三款产品都会问到:
最近两年的投保异常经历→3款产品差不多;
重疾理赔经历→定海柱7号额外问询了轻中症理赔;
累计投保保额→擎天柱11号一生中意版更宽松,只问的是最近1年的保额。
从高风险运动来看,三款产品都差不多,
只有定海柱7号问询是否有长期从事。
从既往病史来看,定期寿险问的都是一些重大疾病,
比如癌症、冠心病、心肌梗死等。
常见的肺结节、甲状腺结节和乳腺结节都没有问。
像擎天柱11号一生中意版对先天性心脏病比较友好,心超复查已自行闭合的不在问询范围。
拿捏不准的,可以点这里协助核保。
另一个是最高保额,
单从保额上限来看,大麦2026是最高的,上限是400万。
但不同地区、年龄、职业可能略有不同。
以大麦2026为例子:

只有超一类和一类地区,18-45岁以内人群,且符合BMI要求,
才能买到400万保额。
超一类和一类地区如:
北京、上海、重庆、广州、深圳、杭州、南京、成都、宁波、苏州、武汉、厦门、佛山。
2、必选保障
作为定期寿险,其实必选保障,
都是差不多的,即都含身故和全残保障。
不过这里需要提醒大家的是,
身故和全残,只能二赔一。
擎天柱11号一生中意版还额外多了一项——家庭守护保障:
被保人及法定配偶因同一意外事故身故或全残,额外赔付100%基本保额。

作为家里的双顶梁柱,如果同时出险,对家中双亲和孩子来说,打击真的太大了。
这个双倍保额保障,至少可以让父母孩子在经济上有足够多的补偿和支持。
而且,这里说的是【出险时】存在法定配偶,
即买的时候不管是否结婚,婚后都会额外获得这个保障。
所以,如果是夫妻双方投保,擎天柱11号一生中意版有机会赔得更多。
3、可选保障
3款产品都含猝死关爱金+交通意外身故或全残。
只是赔付力度略有不同。
定海柱7号还多了个身故或全残特别关爱金:
45周岁后,身故或全残额外赔50%保额。

如果比较看重特殊年龄赔付比例的,可以重点考虑。
如果你想详细了解上述几款定期寿险测评,也可以联系奶爸~
微信扫一扫
微信扫一扫
关注微信
客服热线
奶爸保

