在现今这个瞬息万变的时代,家庭作为我们心灵的港湾,其稳固与幸福成为每个人心中的牵挂。
面对日益加剧的生活压力与潜在风险,华贵大麦甜蜜家2024是一款专为夫妻量身定制的定期寿险产品,
凭借其独特的投保规则、全面的保障内容以及人性化的设计,成为众多家庭抵御风险的坚实盾牌。
以下是对华贵大麦甜蜜家2024的详细分析,旨在帮助大家更深入地了解这款保险产品。
一、华贵大麦甜蜜家2024保障测评
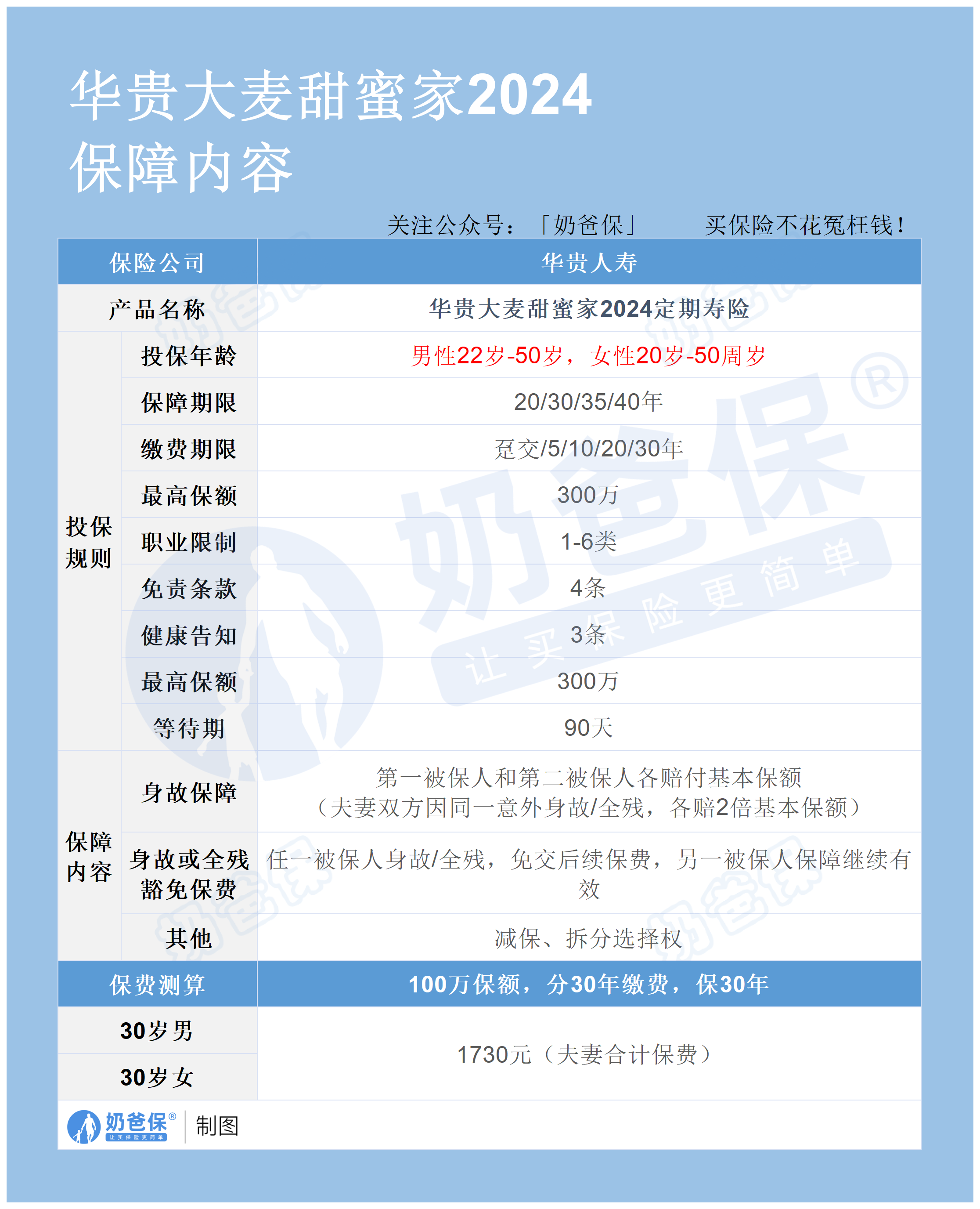
(1)投保规则
华贵大麦甜蜜家2024精心设定了投保年龄范围,男性需在22岁至50岁之间,女性则在20岁至50岁之间,这一设定恰好覆盖了大多数适婚及已婚人群,满足广泛家庭的投保需求。
提供20年、30年、35年、40年四种保障期限选择,灵活多样,让家庭能够根据自身情况,选择最适合的保障时长。
它的缴费方式灵活多变,支持趸交(一次性缴清)、5年、10年、20年、30年交,便于家庭根据经济状况合理规划,减轻经济压力。
高达300万的保额,为家庭提供强有力的经济支撑,确保在风险来临时,能够从容应对,守护家庭安宁。
职业限制方面,1-6类职业均可投保,广泛覆盖各类职业人群,展现产品的包容与关怀。
仅4条免责条款,简洁明了,减少理赔纠纷,让保障更加清晰透明。
仅需3条健康告知,简化投保流程,降低投保门槛,让更多人能够轻松拥有这份保障。
90天的等待期,符合行业标准,确保保障的及时性与有效性。
保障内容详解:全面守护,深度关怀。
(2)保障
华贵大麦甜蜜家2024的核心在于身故保障。
第一被保人和第二被保人(通常为夫妻双方)各赔付基本保额,为家庭提供双重守护。
特别地,若夫妻双方因同一意外身故或全残,将各赔付2倍基本保额,这一设计深刻体现了产品对家庭风险的全面考量与深度关怀。
这款产品还能提供身故或全残豁免保费。
任一被保人不幸身故或全残,即可免交后续保费,而另一被保人的保障继续有效。
这一人性化设计,不仅减轻了家庭的经济负担,更让保障持续有效,为家庭提供长久的守护。
其他权益,产品还提供减保、拆分选择权等增值服务,增加保单的灵活性,满足家庭在不同阶段的保障需求变化,让保障更加贴合实际。
最后看下保费情况。
以30岁夫妻为例,选择100万保额,分30年缴费,保障30年。
根据华贵大麦甜蜜家2024的保费测算,夫妻合计保费仅为1730元/年。
这一价格相较于市场上同类产品,具有较高的性价比,适合大多数家庭的经济承受能力,让保障触手可及。
二、奶爸总结
华贵大麦甜蜜家2024,这款专为夫妻设计的定期寿险产品,不仅投保规则灵活多样、保障内容丰富全面,而且保费亲民实惠。
它不仅仅是一份保险,更是对家人深深的爱与责任的体现。
保险方面如果您还有什么疑问,欢迎搜一搜关注【奶爸保】,找奶爸咨询了解哦!
大家也可以看看奶爸推荐的优质定期寿险产品:

1、投保规则
这3款产品的投保年龄、等待期都是一样的,
保障期和缴费期略有不同,但也几乎差别不是很大。
我们重点来说两点:
一个是健康告知,
大多数会从以下几个方面进行询问:
投保经历、高风险运动和既往病史。
只有大麦2026针对45岁以上人群,还多了就医行为问询,
内容涉及近两年内的手术或住院情况,以及检查异常需要进一步治疗等。

从投保经历来看,三款产品都会问到:
最近两年的投保异常经历→3款产品差不多;
重疾理赔经历→定海柱7号额外问询了轻中症理赔;
累计投保保额→擎天柱11号一生中意版更宽松,只问的是最近1年的保额。
从高风险运动来看,三款产品都差不多,
只有定海柱7号问询是否有长期从事。
从既往病史来看,定期寿险问的都是一些重大疾病,
比如癌症、冠心病、心肌梗死等。
常见的肺结节、甲状腺结节和乳腺结节都没有问。
像擎天柱11号一生中意版对先天性心脏病比较友好,心超复查已自行闭合的不在问询范围。
拿捏不准的,可以点这里协助核保。
另一个是最高保额,
单从保额上限来看,大麦2026是最高的,上限是400万。
但不同地区、年龄、职业可能略有不同。
以大麦2026为例子:

只有超一类和一类地区,18-45岁以内人群,且符合BMI要求,
才能买到400万保额。
超一类和一类地区如:
北京、上海、重庆、广州、深圳、杭州、南京、成都、宁波、苏州、武汉、厦门、佛山。
2、必选保障
作为定期寿险,其实必选保障,
都是差不多的,即都含身故和全残保障。
不过这里需要提醒大家的是,
身故和全残,只能二赔一。
擎天柱11号一生中意版还额外多了一项——家庭守护保障:
被保人及法定配偶因同一意外事故身故或全残,额外赔付100%基本保额。

作为家里的双顶梁柱,如果同时出险,对家中双亲和孩子来说,打击真的太大了。
这个双倍保额保障,至少可以让父母孩子在经济上有足够多的补偿和支持。
而且,这里说的是【出险时】存在法定配偶,
即买的时候不管是否结婚,婚后都会额外获得这个保障。
所以,如果是夫妻双方投保,擎天柱11号一生中意版有机会赔得更多。
3、可选保障
3款产品都含猝死关爱金+交通意外身故或全残。
只是赔付力度略有不同。
定海柱7号还多了个身故或全残特别关爱金:
45周岁后,身故或全残额外赔50%保额。

如果比较看重特殊年龄赔付比例的,可以重点考虑。
如果你想详细了解上述几款定期寿险测评,也可以联系奶爸~
微信扫一扫
微信扫一扫
关注微信
客服热线
奶爸保

