如果你最近在看重疾险,一定听过中国人寿的康宁尊享2025。
朋友圈里、亲戚推荐中,它出现的频率越来越高。
事不宜迟,我们就来认真聊聊国寿这款标杆作品,康宁尊享2025重疾险。
康宁尊享2025的保障内容
中国人寿实力怎么样
奶爸总结
一、康宁尊享2025的保障内容
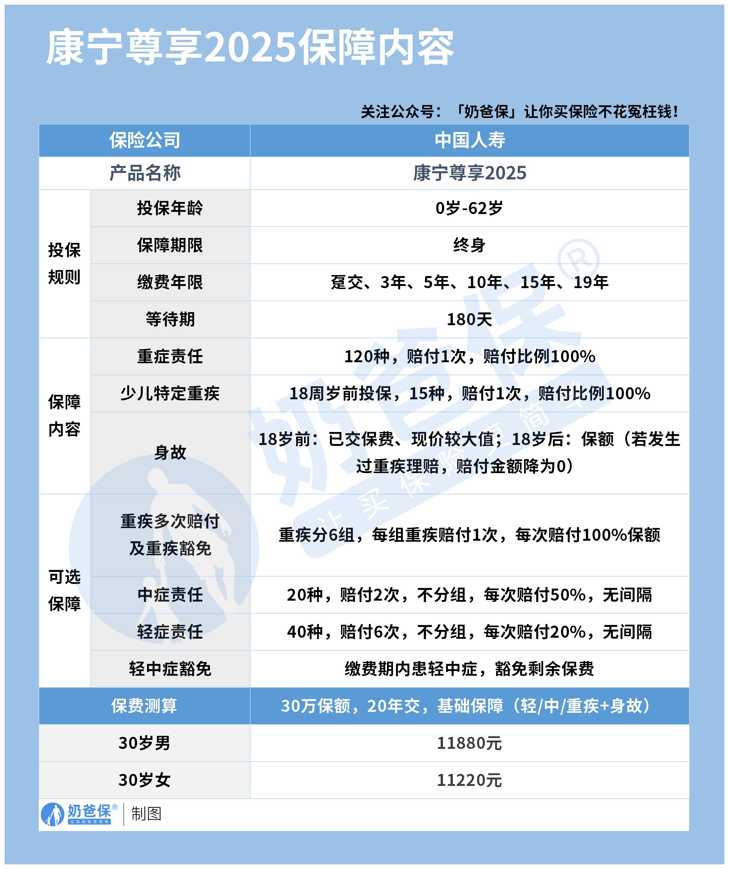
老规矩,我们一起来看看康宁尊享2025具体长什么样。

投保年龄覆盖0岁到62岁,从刚满月的宝宝到即将退休的中年人,都能纳入保障。
要知道,很多重疾险对55岁以上人群就限制投保了,62岁的上限给了中老年人更多机会。
保障期限是终身,一次投保就能覆盖一辈子的重疾风险。
缴费方式更是灵活到“按需选择”:趸交、3年、5年、10年、15年、20年交都可以。
刚工作的年轻人选20年交,每年保费压力小;收入稳定的家庭选5年或10年交,能快速缴清保障。
唯一要注意的是180天的等待期,这在重疾险里不算长也不算短,投保后要耐心等保障生效。
重疾险的核心是“保大病”,康宁尊享2025的保障清单做得很扎实。
基础重疾保障包含120种疾病,单次赔付100%保额。
别看是单次赔付,它把恶性肿瘤、急性心肌梗死、脑中风后遗症这些高发重疾全囊括了,日常担心的大病基本都覆盖了。
对有孩子的家庭来说,这款产品藏着个“大惊喜”——15种少儿特定重疾保障。
孩子18岁前投保,要是得了少儿白血病、重症手足口病、严重川崎病这些高发少儿重疾,能额外赔100%保额。
相当于买30万保额,确诊后能拿60万,足够覆盖治疗和康复费用。
身故保障也考虑得很细致:18岁前赔已交保费和现金价值的较大者;18岁后赔保额。
不过要注意,重疾理赔后身故保障会失效,这是重疾险的通用规则,不算短板。
再来说说,这款产品提供了哪些可选责任:
重疾多次赔:
分6组赔6次,每次100%保额。
像癌症、心脑血管疾病这些高发重疾被分在不同组,赔过一次后,其他组的重疾还能赔,有家族重疾史的人必加。
中症保障:
20种中症赔2次,每次50%保额,不分组无间隔。
中度脑中风、中度肝硬化这些“不算重疾但花钱不少”的病,能赔15万(30万保额),刚好填补治疗缺口。
轻症保障:
40种轻症赔6次,每次20%保额。
原位癌、轻微脑中风后遗症这些重疾早期症状,能及时拿到6万理赔金干预,避免拖成大病。
轻中症豁免:
缴费期内得了轻中症,剩下的保费就不用交了,保障还继续。
比如30年交,交了5年得轻症,后面25年保费全免,光这一项就能省几十万。
对比同类产品,康宁尊享2025的优势在于“品牌+保障均衡”。
虽然比其他公司的网红产品贵,但胜在理赔服务有保障,不会出现“理赔难”的糟心事。
二、中国人寿实力怎么样
很多人买中国人寿,图的就是放心。
这种放心,来自于它实打实的硬实力。数据说话,带你看懂这家公司的分量。

根据2024年年报,中国人寿总资产达6.77万亿元,相当于每天净赚近3亿净利润,这样的体量在行业内稳居前列。
在国际舞台上,中国人寿更是常客,2024年《财富》世界500强榜单中,它位列第59名,连续22年上榜。
要知道,全球保险公司上千家,能连续二十年跻身500强的寥寥无几。
中国人寿的理赔能力,用数据证明有多靠谱。
2024年理赔服务报告显示,全年赔付件数2488.5万件,同比增长12%,赔付金额高达603.9亿元。
相当于每天要处理6.8万件理赔,支付1.65亿元理赔金,这样的处理能力绝非小公司能比。
更关键的是理赔时效和获赔率:2024年整体赔付时效0.34天,同比提速10%,获赔率更是高达99.7%。
也就是说,只要符合条款,几乎都能拿到理赔金,而且最快当天就能到账。
对很多人来说,线下服务的便利性很重要。
中国人寿的网点覆盖乡镇,服务触达每一个角落。
从一线城市到县城乡镇,全国有上千家分支机构、上万个服务网点,轻松找到线下服务人员。
三、奶爸总结
先给结论:如果你看重品牌实力、理赔服务和终身保障,康宁尊享2025绝对值得入手;
但如果预算极低,只追求极致性价比,可能小公司产品更适合。
最后提醒大家,买重疾险别盲目跟风。
先算清楚家庭年收入的5-10倍作为保额参考,再根据年龄、健康状况选择保障责任。
奶爸也给大家推荐几款优质的重疾险产品:
1、君龙人寿超级玛丽15号
第一,结节保障超全面
自带保障在原有肺结节基础上,拓展到乳腺/甲状腺结节,范围更广了。
可以说是目前市场上,少有的三大高发结节都有保障的产品。
第二,癌症保障丰富
超玛15号的癌症保障,从早期到晚期,都安排得妥妥的。
本身自带癌症拓展金,
首次确诊原位癌/轻度癌症后,确诊恶性肿瘤—重度,额外赔50%。
如果觉得不够,还可以附加以下保障:
癌症津贴或癌症多次赔(二选一):间隔一定周期后,可以赔一笔钱用于癌症持续治疗,癌症津贴有次数限制,多次赔则不限次数。
癌症重度特药治疗金:确诊癌症后需要吃高价特药,做过相关手术可以赔50%保额。

第三,重疾多次赔灵活选
重疾多次赔可以按需选择:
65周岁版,要求是65岁前确诊,额外赔2次,每次赔120%保额;
另一版则是不限年龄,额外赔2次,每次赔120%保额。

同种不同种都赔,且同种间隔周期短,只要2年
像心脏病术后复发了也能保,不用怕赔过一次就没保障了。
【适合人群】
看中结节、癌症保障,预算不多的朋友。
2、复星联合达尔文12号
第一,自带意外重疾额外赔和住院津贴。
前者因为意外导致首次重疾,可多赔35%基本保额。
等于一张保单覆盖重疾+意外,且是保至终身的双重保障!
后者在60周岁前未发生重疾,60岁后确诊,每天给付0.1%基本保额作为住院津贴。
人一辈子不一定会得重疾,但60岁后难免因小病小痛住院,
达尔文12号这个保障,可以让不确定的赔付变得更确定。
不过,这里需要注意的是,如果后续重疾/身故/全残,
会扣掉累计已给付的住院津贴金额后,再赔付。
第二,可选责任丰富
达尔文12号多重附加保障:
重疾多次赔:分65周岁版和终身版(二选一),满足多种人群需要;
重疾保费补偿:缴费期内发生重疾返还保费,实现“重疾免单”;
疾病关爱金/顶梁柱关爱保险金:家庭责任最重阶段赔更多;
癌症津贴:癌症间隔一定周期就能获得一笔理赔金。
第三,理赔门槛更低
5种特定重疾(如严重心肌炎)、原位癌、癌症津贴赔付,都比同类产品更宽松。
【适合人群】
看重理赔门槛、重疾返还保费的朋友
3、复星联合医联有盟
第一,轻中症保障灵活
必选保障是重疾,像轻中症保障、身故保障,可以加钱获得。
如果预算有限,也可以只买个重疾,先把大病保障做好;
如果预算多一点,建议大家还是要附加轻中症保障。
第二,自带一般医疗金
医联有盟自带医疗金,非常实用:
保单前5年,每年提供报销额度=0.5%*保额,100%报销,
未用完可累计,终身有效,身故/全残一次性赔剩余额度!

像买药、体检、看牙等日常开支,都能用上。
可以说是实打实把钱返还给客户使用!
第三,健康告知非常宽松
健康告知只有4条:
比如过去1年内的检查异常、是否有被医生建议住院或手术;
过去2年内的手术情况以及过去5年内的疾病情况。
针对非常高发的甲状腺/乳腺/肺结节,没有问询是否有进行手术,也没有问询是否多发,
只要结节等级在3级以内,结节直径符合要求,就有机会标体承保!
就连癌症,如果5年前已经治愈,没有复发和转移,
同时不涉及其他健康告知,也有机会投保!
【适合人群】
有健康异常的、注重就医资源和健康管理,看中产品实用性的朋友。
4、瑞华健康华佗1号康泰版
第一,基础保障扎实
轻中重疾保障都涵盖了,且轻症+中症赔付次数共7次,
目前市场上赔付次数算比较高的。
且重疾赔完,轻中症不分组还能继续赔,
不分组的好处就在于,赔付规则更宽松。
第二,性价比高
同样50万保额,保终身,基础保障,分30年交,
30岁人群投保华佗1号康泰版,比超级玛丽和达尔文便宜100元/年!
30年下来立省3000块!
第三,可选保障丰富
如果预算比较多,还可以附加:
重疾多次赔、疾病关爱金、癌症津贴、重疾保费补偿金和身故保障。
都是目前市场上热门可选保障内容,实用性强。
【适合人群】
追求高性价比、看中基础保障全面的朋友。
微信扫一扫
微信扫一扫
关注微信
客服热线
奶爸保

