现在大家越来越看重“稳稳的幸福”,不管是为养老提前铺路,
还是想做一笔长期稳中有升的储蓄,年金险都是超热门的选择!
今天,奶爸就来好好拆解中意这款意值有年金保险(分红型),
从保障、收益到适配人群,一次性说清楚它到底值不值得入手~
一、中意意值有年金保险(分红型)保障如何?

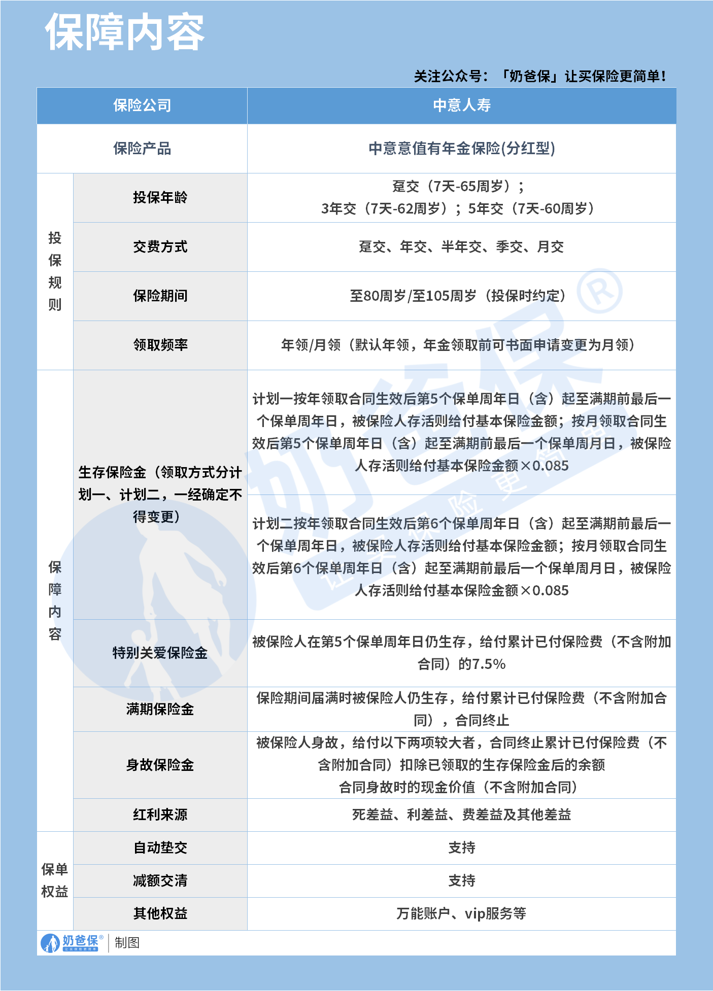
1、投保规则
这款产品的交费方式很灵活,支持趸交、年交等多种方式,
投保年龄根据交费期不同有所区分:5年交的投保范围是7天到60周岁,
刚好覆盖了多数中青年的储蓄规划阶段。
保险期间可以选到80岁或105岁,案例里选的是到80岁,领取方式默认年领,
也能提前申请改成月领,这些细节让它适配的人群比较广,
尤其是想在5年内完成资金投入、长期锁定收益的人。
2、保障内容
接下来看核心保障内容,它的设计围绕“生存权益”和“身故兜底”展开。
首先是生存相关的三笔钱:
第一笔是特别关爱保险金,在第5个保单周年日(也就是交完5年保费的当年),会给付已交保费的7.5%,相当于交费期刚结束就有一笔中期资金回流;
第二笔是生存保险金、第三笔是满期保险金,到80岁保障期满时,会给付“累计已交保费”和“累计红利”中的较大者,同时当年还能再领一笔生存金。
身故保障则是“双兜底”:如果被保险人不幸身故,
保险公司会赔“累计已交保费扣除已领生存金后的余额”和“当前现金价值”里的较高者,
避免了前期身故出现大额资金损失的情况。
另外,保单还支持自动垫交、减额交清,后续能对接万能账户,
短期资金周转可以用自动垫交,长期不想交费了可以减额交清,
多余资金还能放进万能账户二次增值,这些权益提升了资金的灵活性。
二、中意意值有年金保险(分红型)收益表现怎么样?

重点聊聊收益表现,这也是年金险的核心价值。
以30岁女性年交10万、交5年,总保费50万为例,
先看交费期内的现金价值变化:
第1年交10万,现金价值65325元(约为已交保费的65%);
第2年交完20万,现金价值涨到145234元(约73%);
第3年交完30万,现金价值236322元(约79%);
第4年交完40万,现金价值339006元(约85%);到第5年交完最后10万,
现金价值已经到451550元(接近已交保费的90%)。
这个增长速度在年金险里算比较快的,交费期刚结束,
保单的“退保兜底能力”就很强了,即便此时有资金需求退保,损失也比较小。
再看长期收益:从第5年开始,每年能领7580元生存金,一直领到79岁,
这45年累计能领341100元;
到80岁满期时,不仅能领50万满期金,还能再领50万生存金,
这两笔加起来就是100万,加上之前的生存金,累计能拿到1341100元。
分红部分是这款产品的浮动收益:
每年会分配当年红利,案例里第1年红利1286元,之后逐年增长,
到第50年当年红利7398元,累计红利达到526438元(接近已交保费的105%)。
这里要说明的是,分红是不确定的,演示的是中等水平,
实际收益要看保险公司的投资能力,
但中意人寿作为中外合资机构,投资风格相对稳健,分红的稳定性有一定保障。
把这些收益加总,80岁满期时累计能拿到的生存金+满期金+累计红利约1867538元,相对于50万保费翻了近3.7倍,这个水平在当前利率下行的环境里,
属于理财型保险的中等偏上水平,
尤其是“保证收益+浮动分红”的结构,既锁定了基础收益,又保留了增值空间。
三、中意意值有年金保险(分红型)适合哪些人买?
结合产品的保障和收益,奶爸认为它更适合三类人:
一是30-50岁的中青年,当下有收入结余,想做养老或长期储蓄规划,不管继续持有还是部分退保补充养老都很灵活;
二是想做“中期+长期”资金配置的人,第5年就能拿到特别关爱金,之后每年有生存金,中期有现金流、长期有满期收益;
三是风险偏好低的人,不喜欢股票基金的波动,想要“稳中有升”的收益,
这款产品的保证部分(现金价值、生存金)很稳,分红又能带来额外收益。
但也有需要注意的点:
一是分红不确定,演示收益不能当“保证收益”看;
二是生存金的固定部分不高,主要收益靠满期金和分红,必须长期持有才能体现价值,短期退保会吃亏;
三是保障功能弱,它的身故保障只是兜底保费和现金价值,不能代替重疾险、寿险等保障型产品——一定要先配好基础保障,再用闲置资金买这类储蓄型产品。
四、奶爸总结
总的来说,中意意值有年金险是一款储蓄属性强的产品,
优势是交费期短、现金价值增长快、领取早、长期收益稳定,
适合作为长期储蓄或养老规划的补充工具。
如果您对这款产品感兴趣,可以私信奶爸~
奶爸也汇总了几款优质的年金险产品:

1、固收型年金险
推荐大富翁6.0,出自富德生命人寿。
目前市场少有有保证领取的年金险,安全感十足:
方案一保证领取25年;方案二保证领取已交保费。
到80岁还有一笔祝寿金到账,领100%保费,基本不少朋友以后都有机会拿到。
活多久领多久,提供细水长流的现金流:
30岁女性,5年交,年交10万,投保方案二,55岁每年都能领18930元。
【适用人群】
有养老补充需求、看中保证领取的朋友。
2、快返型年金险
推荐3款产品:蛮好的人生2025、星颐朱雀版分红型和悦活人生B款分红型。
前面一款是固收型,后面两款是分红型。
这3款产品,最快第5年起就可以开始领钱了。
以30岁女性,5年交,年交10万为例子:
蛮好的人生2025计划一:第5年领10500元;第6年~74年领9690元;
星颐朱雀版分红型:保证最低可领7992元/年;叠加分红有机会领7992~50311元/年;
悦活人生B款分红型:第5~9年保证领4290元;第10~74年则是8580元;叠加分红有机会领4290~83824元。
可以说,
蛮好的人生2025领取是非常稳定的,收益IRR在1.8%左右。
星颐朱雀版分红型保证领取高,且前期现价增长非常快!
保单第10年,收益IRR为2.129%,最高有机会超过3%!
悦活人生B款分红型,前面9年领取不高,第9年后是翻倍领取,先低后高,
且产品分红也很大方。
保单第10年,收益IRR为2.136%,最高接近3%!
【适用人群】
这3款产品可以这么选:
看中大保司、追求稳定领取,推荐蛮好的人生2025;
看中总体领取水平较高,推荐星颐朱雀版分红型;
看中养老社区、希望后面可以多领一些的朋友,推荐悦活人生B款分红型。
想要了解产品详细信息的朋友,也可以私聊奶爸~
微信扫一扫
微信扫一扫
关注微信
客服热线
奶爸保

