在人口老龄化加速的当下,养老规划已成为家庭财务布局的核心命题之一。
年金险凭借“锁定长期收益、终身现金流”的独特优势,成为应对长寿风险、
实现品质养老的重要工具。太保人寿推出的蛮好的人生(2025)年金险,
以其差异化的保障设计和稳健的收益表现,引发市场广泛关注。
究竟蛮好的人生2025年金险真吗?收益表现怎么样?
奶爸来为大家解读;
一、蛮好的人生2025年金险真吗?

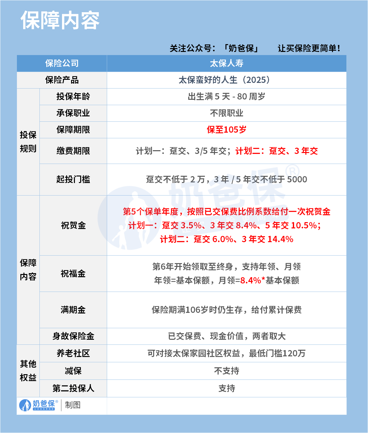
1.投保规则:宽松准入,适配多元需求
投保年龄:覆盖“出生满5天-80周岁”,从新生儿教育金规划到老年人养老储备,
全年龄段人群均可参与。
承保职业:不限职业,突破了传统年金险对高风险职业的限制,包容性极强。
保障期限:保至105岁,属于典型的长期年金险,与“终身养老规划”的需求高度契合。
缴费期限:分为两个计划——
计划一:趸交、3年交、5年交;
计划二:趸交、3年交。多样的缴费方式可满足不同资金规划习惯,资金充裕者可选择趸交,
偏好分期规划者可选择3年或5年交。
起投门槛:趸交不低于2万元,3年/5年交不低于5000元,
虽非“零门槛”,但为中高端客户提供了合理准入区间。
2.核心保障责任:多重资金给付,贯穿人生周期
(1)祝贺金:第5年的“财富红包”
在第5个保单年度,保险公司将按已交保费比例系数给付一次祝贺金,不同计划、缴费方式的比例差异显著:
计划一:趸交3.5%、3年交8.4%、5年交10.5%;
计划二:趸交6.0%、3年交14.4%。以“50岁女性趸交100万(计划二)”为例,
第5年可领取6万元祝贺金,为保单前期提供一笔灵活支配的资金。
(2)祝福金:终身现金流,养老的“稳定月供”
从第6个保单年度起,被保人可终身领取祝福金,支持年领或月领两种方式:
年领:金额等于基本保额;
月领:金额为8.4%×基本保额。
这笔资金可作为养老生活费的补充,“活多久领多久”的设计彻底解决了“长寿没钱花”的焦虑。
(3)满期金:106岁的“终极回馈”
若被保人在106岁保险期满时仍生存,保险公司将给付累计已交保费,为长寿人生画上财富圆满的句号。
(4)身故保险金:资产传承的“安全锁”
若被保人身故,保险公司将赔付已交保费与现金价值的较大者。
这一设计确保资金要么“保本传承”(已交保费给付受益人),
要么“增值传承”(现金价值高于已交保费时按现金价值赔付),为资产传承提供了确定性。
3.其他权益:养老与资产规划的增值服务
养老社区:可对接太保家园社区权益,最低门槛120万,
为追求高品质养老生活的人群提供了“保险+养老服务”的一体化解决方案,
实现“保单养老,社区享老”。
第二投保人:支持设置第二投保人,在资产传承的稳定性、保单所有权的延续性方面优势明显,尤其适配高净值家庭的财富规划需求。
减保:不支持减保,意味着保单资金的灵活性较弱,投保前需确保这笔资金是“长期闲置资金”,避免短期资金周转需求与保单设计产生冲突。
二、蛮好的人生2025年金险保险收益表现怎么样?

我们以“50岁女性,趸交100万元,选择计划二”为样本,
1.现金价值:退保灵活性与资产安全的直观映射
现金价值是“退保可拿回的金额”,也是年金险资产属性的核心体现:
第1年:现金价值59万元,低于已交保费,此时退保会产生损失;
第4年:现金价值102.1万元,超过已交保费(100万),实现“回本”;
第5年及以后:现金价值在98.1万-99.6万区间波动,长期持有虽无爆发式增值,但保持了资金的稳健性,为身故保险金和满期金提供了扎实的资产基础。
这意味着,若在第4年之后选择退保,可实现资金的正向收益;若长期持有,现金价值的稳定性则为“终身领取+资产传承”筑牢了底盘。
2.生存金:终身领取的“养老现金流”
第5年:领取6万元祝贺金,相当于已交保费的6%,为保单前期注入一笔灵活资金,可用于补充生活开支或短期投资;
第6年起:每年稳定领取19,160元祝福金,终身不间断。若按“领取至80岁”计算,
累计可领取约30.66万元;若领取至90岁,累计约41.82万元……
领取时间越长,总金额越高,充分彰显了年金险“对抗长寿风险”的核心价值。
3.身故保险金:资产传承的“兜底保障”
第1-3年:身故保险金为已交保费(100万元),确保资金“保本”;
第4年:身故保险金为现金价值(102.1万元),实现“增值传承”;
第5年及以后:身故保险金为“已交保费与现金价值的较大者”,始终为受益人保留一笔确定的财富,让资产传承更安心。
4.收益的“确定性”与“长期主义”
这款产品的收益逻辑核心在于“确定性”:
祝贺金、祝福金、满期金、身故金的给付规则均在合同中明确约定,
不受市场利率波动、保险公司经营状况的影响(即便保险公司面临极端风险,年金险也有保险保障基金的兜底,安全性极高)。
对于追求“长期稳定现金流”的人群,尤其是处于养老规划关键期的中年人,
每年1.9万+的终身领取,叠加太保家园的养老社区权益,
能有效填补“社保养老金不足”的缺口,助力实现“品质养老”的目标。
三、奶爸总结
太保蛮好的人生(2025)年金险,是一款立足长期、聚焦养老与传承的年金产品。
它的保障设计围绕“终身现金流”和“资产确定性”展开,
收益表现虽无“激进式增长”,但胜在“稳如泰山”。
若您正处于“养老规划的关键窗口期”,或希望为家庭资产配置添加“确定性砝码”,
不妨深入了解这款产品——它或许不是收益天花板,
但一定是“把养老和传承写进合同”的稳妥之选。
奶爸也汇总了几款优质的年金险产品:

1、固收型年金险
推荐大富翁6.0,出自富德生命人寿。
目前市场少有有保证领取的年金险,安全感十足:
方案一保证领取25年;方案二保证领取已交保费。
到80岁还有一笔祝寿金到账,领100%保费,基本不少朋友以后都有机会拿到。
活多久领多久,提供细水长流的现金流:
30岁女性,5年交,年交10万,投保方案二,55岁每年都能领18930元。
【适用人群】
有养老补充需求、看中保证领取的朋友。
2、快返型年金险
推荐3款产品:蛮好的人生2025、星颐朱雀版分红型和悦活人生B款分红型。
前面一款是固收型,后面两款是分红型。
这3款产品,最快第5年起就可以开始领钱了。
以30岁女性,5年交,年交10万为例子:
蛮好的人生2025计划一:第5年领10500元;第6年~74年领9690元;
星颐朱雀版分红型:保证最低可领7992元/年;叠加分红有机会领7992~50311元/年;
悦活人生B款分红型:第5~9年保证领4290元;第10~74年则是8580元;叠加分红有机会领4290~83824元。
可以说,
蛮好的人生2025领取是非常稳定的,收益IRR在1.8%左右。
星颐朱雀版分红型保证领取高,且前期现价增长非常快!
保单第10年,收益IRR为2.129%,最高有机会超过3%!
悦活人生B款分红型,前面9年领取不高,第9年后是翻倍领取,先低后高,
且产品分红也很大方。
保单第10年,收益IRR为2.136%,最高接近3%!
【适用人群】
这3款产品可以这么选:
看中大保司、追求稳定领取,推荐蛮好的人生2025;
看中总体领取水平较高,推荐星颐朱雀版分红型;
看中养老社区、希望后面可以多领一些的朋友,推荐悦活人生B款分红型。
想要了解产品详细信息的朋友,也可以私聊奶爸~
微信扫一扫
微信扫一扫
关注微信
客服热线
奶爸保

