少儿重疾险是家长为孩子构筑健康风险防线的关键工具,
面对少儿高发重疾的潜在威胁,
一款保障全面、针对性强的产品能有效减轻家庭经济压力。
北京人寿推出的“大黄蜂16号全能版少儿重疾险”,
凭借灵活的投保规则、扎实的专属保障,成为少儿重疾险市场的热门选择。
本文将解析其核心特点,并梳理哪些孩子更适配这款产品。
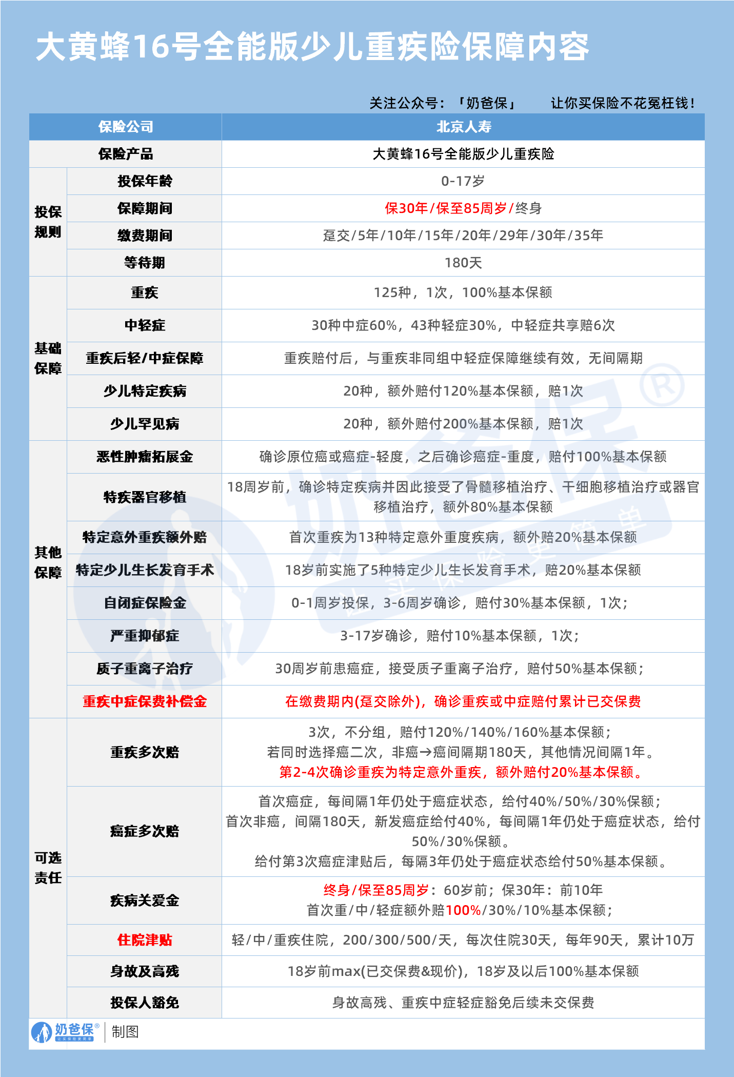
一、大黄蜂16号全能版评测

1.投保规则灵活,适配不同家庭预算
这款产品的投保设计充分兼顾了不同家庭的需求:
覆盖全年龄段:投保年龄为0-17岁,能覆盖少儿成长的全周期;
保障期可选:提供“保30年/保至85周岁/终身”三种选项——保30年适合预算有限、聚焦孩子成年前风险的家庭;保至85岁或终身则适合追求长期保障的家庭;
缴费期拉长:缴费期最长可达35年(趸交除外),既降低了每年的保费压力,
也放大了保险“以小博大”的杠杆作用;
等待期常规:180天等待期符合行业标准,不会额外增加投保家庭的风险等待时间。
2.基础保障扎实,重疾后轻中症仍能赔
基础保障的“延续性”是这款产品的突出亮点:
重疾/轻中症覆盖全:重疾涵盖125种(1次赔付100%保额),中症30种(赔60%)、轻症43种(赔30%),轻中症合计最多赔6次,覆盖绝大多数常见疾病;
重疾后保障不中断:常规重疾险在重疾赔付后,轻中症保障会终止,但这款产品规定:
重疾赔付后,与该重疾不同组的轻中症保障仍继续有效,且无间隔期。比如孩子确诊重疾获赔后,后续发生其他轻中症,仍能获得赔付,更贴合患病后的实际需求。
3.少儿专属保障精准,聚焦高发特疾与罕见病
针对少儿群体的疾病特点,产品设置了高额度的专属保障:
少儿特定病额外赔:20种少儿高发特疾(如白血病、重症手足口病)额外赔120%保额,确诊后合计可获220%保额赔付,足以覆盖这类疾病的高额治疗费用;
少儿罕见病高赔付:20种罕见病额外赔200%保额,考虑到罕见病治疗费用极高的特点,高比例赔付能大幅减轻家庭负担。
4.额外保障贴心,覆盖少儿特殊健康需求
产品还加入了多项贴合少儿成长的补充保障:
恶性肿瘤衔接保障:若先确诊原位癌/轻度癌,后续发展为重度癌,可额外赔100%保额,填补了“轻癌转重癌”的保障空白;
器官移植/发育手术保障:18岁前接受骨髓/器官移植,可获80%超额赔付;实施腺样体切除术等5种少儿常见发育手术,赔20%保额,覆盖成长中的手术支出;
心理/发育疾病保障:0-1岁投保、3-6岁确诊自闭症赔30%保额,3-17岁确诊重度抑郁症赔10%保额,填补了普通重疾险对心理疾病的保障空白;
先进治疗支持:30岁前患癌接受质子重离子治疗,赔50%保额,适配目前主流的高端癌症治疗手段。
5.可选责任丰富,可按需定制保障
家庭可根据需求灵活加保:
重疾多次赔:不分组赔3次,比例逐次提升至120%/140%/160%,第2-4次确诊特定意外重疾还能额外赔20%,适合希望强化多次重疾保障的家庭;
癌症多次赔:首次癌症间隔1年、首次非癌间隔180天可多次赔付,覆盖癌症复发、转移风险;
疾病关爱金:不同保障期对应不同阶段的额外赔付(如终身版60岁前首次重疾额外赔100%),提升关键时期的保障力度;
住院津贴:按轻/中/重疾分别给付200/300/500元/天,弥补住院期间的杂费与收入损失。
二、哪些孩子适合投保?
1.需要“重疾后持续保障”的孩子
若家长希望孩子患重疾后,仍能保留轻中症的赔付可能,这款产品的“重疾后轻中症继续保”责任比常规产品更实用,尤其适合体质较弱、易患轻中症的孩子。
2.有家族重疾/罕见病遗传风险的孩子
若家族中有白血病、神经母细胞瘤等少儿高发特疾,或存在罕见病遗传倾向,产品“特定病120%额外赔、罕见病200%额外赔”的高额度,能更好应对这类高费用疾病的治疗压力。
3.预算灵活、追求保障个性化的孩子
预算有限的家庭可选“保30年+基础责任”,用低保费覆盖孩子成年前风险;预算充足的家庭可搭配“终身保障+重疾多次赔+癌症多次赔”,构建全面的终身重疾防线,适配不同家庭的定制需求。
4.关注少儿特殊健康需求的孩子
如果孩子是早产儿、有发育迟缓风险,或家长重视心理疾病保障,产品的“生长发育手术保障”“自闭症/重度抑郁症保障”能覆盖这些少儿专属需求,填补普通重疾险的空白。
三、奶爸总结
大黄蜂16号全能版的核心优势在于“灵活适配+少儿专属+保障延续性”,
既覆盖了少儿重疾的核心风险,又通过细节设计贴合孩子的成长特点。
家长可结合家庭预算、孩子健康状况与家族病史,针对性选择保障方案。
奶爸也给大家推荐几款优质的重疾险产品:
1、君龙人寿超级玛丽15号
第一,结节保障超全面
自带保障在原有肺结节基础上,拓展到乳腺/甲状腺结节,范围更广了。
可以说是目前市场上,少有的三大高发结节都有保障的产品。
第二,癌症保障丰富
超玛15号的癌症保障,从早期到晚期,都安排得妥妥的。
本身自带癌症拓展金,
首次确诊原位癌/轻度癌症后,确诊恶性肿瘤—重度,额外赔50%。
如果觉得不够,还可以附加以下保障:
癌症津贴或癌症多次赔(二选一):间隔一定周期后,可以赔一笔钱用于癌症持续治疗,癌症津贴有次数限制,多次赔则不限次数。
癌症重度特药治疗金:确诊癌症后需要吃高价特药,做过相关手术可以赔50%保额。

第三,重疾多次赔灵活选
重疾多次赔可以按需选择:
65周岁版,要求是65岁前确诊,额外赔2次,每次赔120%保额;
另一版则是不限年龄,额外赔2次,每次赔120%保额。

同种不同种都赔,且同种间隔周期短,只要2年
像心脏病术后复发了也能保,不用怕赔过一次就没保障了。
【适合人群】
看中结节、癌症保障,预算不多的朋友。
2、复星联合达尔文12号
第一,自带意外重疾额外赔和住院津贴。
前者因为意外导致首次重疾,可多赔35%基本保额。
等于一张保单覆盖重疾+意外,且是保至终身的双重保障!
后者在60周岁前未发生重疾,60岁后确诊,每天给付0.1%基本保额作为住院津贴。
人一辈子不一定会得重疾,但60岁后难免因小病小痛住院,
达尔文12号这个保障,可以让不确定的赔付变得更确定。
不过,这里需要注意的是,如果后续重疾/身故/全残,
会扣掉累计已给付的住院津贴金额后,再赔付。
第二,可选责任丰富
达尔文12号多重附加保障:
重疾多次赔:分65周岁版和终身版(二选一),满足多种人群需要;
重疾保费补偿:缴费期内发生重疾返还保费,实现“重疾免单”;
疾病关爱金/顶梁柱关爱保险金:家庭责任最重阶段赔更多;
癌症津贴:癌症间隔一定周期就能获得一笔理赔金。
第三,理赔门槛更低
5种特定重疾(如严重心肌炎)、原位癌、癌症津贴赔付,都比同类产品更宽松。
【适合人群】
看重理赔门槛、重疾返还保费的朋友
3、复星联合医联有盟
第一,轻中症保障灵活
必选保障是重疾,像轻中症保障、身故保障,可以加钱获得。
如果预算有限,也可以只买个重疾,先把大病保障做好;
如果预算多一点,建议大家还是要附加轻中症保障。
第二,自带一般医疗金
医联有盟自带医疗金,非常实用:
保单前5年,每年提供报销额度=0.5%*保额,100%报销,
未用完可累计,终身有效,身故/全残一次性赔剩余额度!

像买药、体检、看牙等日常开支,都能用上。
可以说是实打实把钱返还给客户使用!
第三,健康告知非常宽松
健康告知只有4条:
比如过去1年内的检查异常、是否有被医生建议住院或手术;
过去2年内的手术情况以及过去5年内的疾病情况。
针对非常高发的甲状腺/乳腺/肺结节,没有问询是否有进行手术,也没有问询是否多发,
只要结节等级在3级以内,结节直径符合要求,就有机会标体承保!
就连癌症,如果5年前已经治愈,没有复发和转移,
同时不涉及其他健康告知,也有机会投保!
【适合人群】
有健康异常的、注重就医资源和健康管理,看中产品实用性的朋友。
4、瑞华健康华佗1号康泰版
第一,基础保障扎实
轻中重疾保障都涵盖了,且轻症+中症赔付次数共7次,
目前市场上赔付次数算比较高的。
且重疾赔完,轻中症不分组还能继续赔,
不分组的好处就在于,赔付规则更宽松。
第二,性价比高
同样50万保额,保终身,基础保障,分30年交,
30岁人群投保华佗1号康泰版,比超级玛丽和达尔文便宜100元/年!
30年下来立省3000块!
第三,可选保障丰富
如果预算比较多,还可以附加:
重疾多次赔、疾病关爱金、癌症津贴、重疾保费补偿金和身故保障。
都是目前市场上热门可选保障内容,实用性强。
【适合人群】
追求高性价比、看中基础保障全面的朋友。
微信扫一扫
微信扫一扫
关注微信
客服热线
奶爸保

