给娃挑重疾险就像“拆盲盒”,既要性价比在线,又得贴合孩子的成长需求!
给娃选重疾险堪称家长的“年度难题”,
既要担心保障不够全面,错过孩子特有的健康风险;
又要纠结保费太高,给家庭添负担;
还得琢磨赔付规则合不合理,真出险了能不能顺利拿到钱;更怕选到“一刀切”的产品,
不贴合孩子从幼儿到青年的成长需求。
毕竟孩子的健康保障是长期事,一步选错可能影响十几年甚至更久,容不得半点马虎~
近期不少家长都在问一款叫“海绵保宝”的少儿重疾险,
主打“少儿专属保障”,网上褒贬不一:
有人夸它投保灵活、赔付贴心,专门针对孩子的健康问题做了优化;
也有人吐槽等待期长、保障期限不够久。
到底它能不能解决家长的核心顾虑?到底是值得冲,还是要慎选?
今天,奶爸就来好好扒一扒这款产品,
从投保规则到赔付细节,从专属责任到隐藏短板,一次性说透,帮你少走弯路~
一、海绵保宝少儿重疾险有哪些优点?

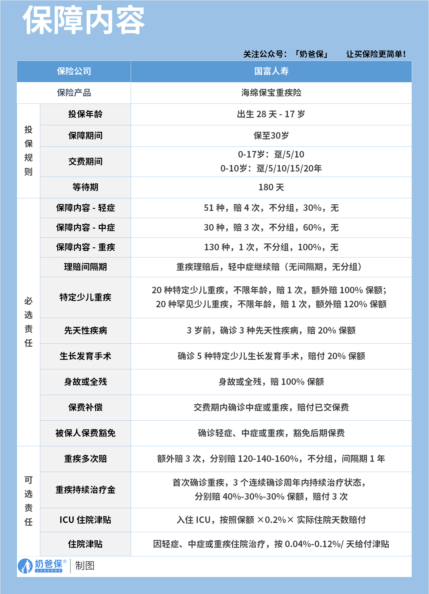
1、投保规则友好。
这款产品的交费期分了两个梯度:0-17岁能选5/10年交,
0-10岁还能额外选15/20年交,更长的交费期意味着年交保费能降下来,
比如给10岁孩子选20年交,每年的缴费压力会小很多,
也能更好地发挥保险的杠杆作用,让家长用更少的钱撬动更高的保额。
2、赔付规则的人性化

市面上不少少儿重疾险,只要重疾赔过一次,轻中症的保障就跟着终止了,
但海绵保宝重疾险没有这个限制,
哪怕孩子先得了重疾获赔,之后再患上轻症或中症,还是能按30%(轻症)、60%(中症)的比例拿到赔付,而且既不分组也无间隔期。
对于康复后可能出现轻症、中症复发的孩子来说,这个设计等于把保障的“持续度”拉满了,不用担心中途失去轻中症的保障。
3、儿童特有的健康问题纳入了必选责任

3岁前确诊3种先天性疾病能赔20%保额,确诊5种特定生长发育手术也能赔20%,
虽然比例不算高,但对于有这类风险顾虑的家长来说,至少多了一层兜底;
加上交费期内如果确诊中症或重疾,
还能额外拿到已交保费的“保费补偿”,等于在基础赔付之外又多了一笔钱,能帮衬治疗或康复的开支。
4、可选责任的补充性也不错
重疾多次赔能额外赔3次,比例从120%涨到160%,适合担心孩子生命周期长、单次重疾保障不够的家庭;
重疾持续治疗金则是针对长期康复的,首次确诊重疾后3个周年内持续治疗,
能分三次拿到40%、30%、30%的保额,像癌症这类需要长期治疗的重疾,
这笔钱能帮衬不少治疗开支;ICU和住院津贴则是医疗费用的补充,能减轻住院期间的经济压力。
二、海绵保宝少儿重疾险缺点有哪些?
1、等待期长达180天
180天等待期,相当于孩子投保后要等半年才能获得完整保障
,而儿童的健康状况相对不稳定,这段“空窗期”其实增加了出险无法获赔的风险,
比如孩子投保后3个月得了肺炎引发重疾,就没法拿到赔付,这是不少家长介意的点。
2、身故责任作为必选
必选责任其实对低龄孩子来说有点“浪费”,
银保监会规定,10岁以下未成年人身故保额不能超过20万,
所以给0-10岁孩子买这款产品,哪怕选了50万保额,身故也只能赔20万,
但保费却是按50万保额算的,
这部分多交的保费其实换不来对应的身故保障,
对于追求“纯重疾高杠杆”的家长来说,不够划算。
3、保障时间问题
保障期只到30岁,而30岁正是孩子步入职场、组建家庭的阶段,
之后如果因为健康状况变化(比如得过重疾、有慢性病)无法投保新的重疾险,
就会出现“保障断层”,家长给孩子买这款产品时,
得提前规划30岁后的保障衔接,不然可能面临中年无重疾保障的风险。
三、奶爸总结
总的来说,海绵保宝重疾险是一款“少儿友好属性较强”的产品,
它的轻中症持续赔付、特定重疾不限年龄这些亮点,很贴合孩子的长期保障需求;
但等待期长、必选身故拉高保费、保障只保30岁这些问题,也需要家长根据自家情况权衡。
奶爸也给大家推荐几款优质的重疾险产品:
1、君龙人寿超级玛丽15号
第一,结节保障超全面
自带保障在原有肺结节基础上,拓展到乳腺/甲状腺结节,范围更广了。
可以说是目前市场上,少有的三大高发结节都有保障的产品。
第二,癌症保障丰富
超玛15号的癌症保障,从早期到晚期,都安排得妥妥的。
本身自带癌症拓展金,
首次确诊原位癌/轻度癌症后,确诊恶性肿瘤—重度,额外赔50%。
如果觉得不够,还可以附加以下保障:
癌症津贴或癌症多次赔(二选一):间隔一定周期后,可以赔一笔钱用于癌症持续治疗,癌症津贴有次数限制,多次赔则不限次数。
癌症重度特药治疗金:确诊癌症后需要吃高价特药,做过相关手术可以赔50%保额。

第三,重疾多次赔灵活选
重疾多次赔可以按需选择:
65周岁版,要求是65岁前确诊,额外赔2次,每次赔120%保额;
另一版则是不限年龄,额外赔2次,每次赔120%保额。

同种不同种都赔,且同种间隔周期短,只要2年
像心脏病术后复发了也能保,不用怕赔过一次就没保障了。
【适合人群】
看中结节、癌症保障,预算不多的朋友。
2、复星联合达尔文12号
第一,自带意外重疾额外赔和住院津贴。
前者因为意外导致首次重疾,可多赔35%基本保额。
等于一张保单覆盖重疾+意外,且是保至终身的双重保障!
后者在60周岁前未发生重疾,60岁后确诊,每天给付0.1%基本保额作为住院津贴。
人一辈子不一定会得重疾,但60岁后难免因小病小痛住院,
达尔文12号这个保障,可以让不确定的赔付变得更确定。
不过,这里需要注意的是,如果后续重疾/身故/全残,
会扣掉累计已给付的住院津贴金额后,再赔付。
第二,可选责任丰富
达尔文12号多重附加保障:
重疾多次赔:分65周岁版和终身版(二选一),满足多种人群需要;
重疾保费补偿:缴费期内发生重疾返还保费,实现“重疾免单”;
疾病关爱金/顶梁柱关爱保险金:家庭责任最重阶段赔更多;
癌症津贴:癌症间隔一定周期就能获得一笔理赔金。
第三,理赔门槛更低
5种特定重疾(如严重心肌炎)、原位癌、癌症津贴赔付,都比同类产品更宽松。
【适合人群】
看重理赔门槛、重疾返还保费的朋友
3、复星联合医联有盟
第一,轻中症保障灵活
必选保障是重疾,像轻中症保障、身故保障,可以加钱获得。
如果预算有限,也可以只买个重疾,先把大病保障做好;
如果预算多一点,建议大家还是要附加轻中症保障。
第二,自带一般医疗金
医联有盟自带医疗金,非常实用:
保单前5年,每年提供报销额度=0.5%*保额,100%报销,
未用完可累计,终身有效,身故/全残一次性赔剩余额度!

像买药、体检、看牙等日常开支,都能用上。
可以说是实打实把钱返还给客户使用!
第三,健康告知非常宽松
健康告知只有4条:
比如过去1年内的检查异常、是否有被医生建议住院或手术;
过去2年内的手术情况以及过去5年内的疾病情况。
针对非常高发的甲状腺/乳腺/肺结节,没有问询是否有进行手术,也没有问询是否多发,
只要结节等级在3级以内,结节直径符合要求,就有机会标体承保!
就连癌症,如果5年前已经治愈,没有复发和转移,
同时不涉及其他健康告知,也有机会投保!
【适合人群】
有健康异常的、注重就医资源和健康管理,看中产品实用性的朋友。
4、瑞华健康华佗1号康泰版
第一,基础保障扎实
轻中重疾保障都涵盖了,且轻症+中症赔付次数共7次,
目前市场上赔付次数算比较高的。
且重疾赔完,轻中症不分组还能继续赔,
不分组的好处就在于,赔付规则更宽松。
第二,性价比高
同样50万保额,保终身,基础保障,分30年交,
30岁人群投保华佗1号康泰版,比超级玛丽和达尔文便宜100元/年!
30年下来立省3000块!
第三,可选保障丰富
如果预算比较多,还可以附加:
重疾多次赔、疾病关爱金、癌症津贴、重疾保费补偿金和身故保障。
都是目前市场上热门可选保障内容,实用性强。
【适合人群】
追求高性价比、看中基础保障全面的朋友。
微信扫一扫
微信扫一扫
关注微信
客服热线
奶爸保

