每天1块多保100万!华贵麦兜兜2026少儿重疾险,真的值得买吗?
作为父母,我们总想给孩子最好的保护,但动辄数千上万元的重疾险保费,让不少家庭倍感压力。
现在有个好消息,华贵保险新推出的华贵麦兜兜2026少儿重疾险,
每天仅需1块多,就能为孩子提供高达100万的重疾保障!
接下来,就让我们一起了解这款性价比超高的少儿重疾险。
麦兜兜2026提供了哪些保障
麦兜兜2026适合哪些人买
奶爸总结
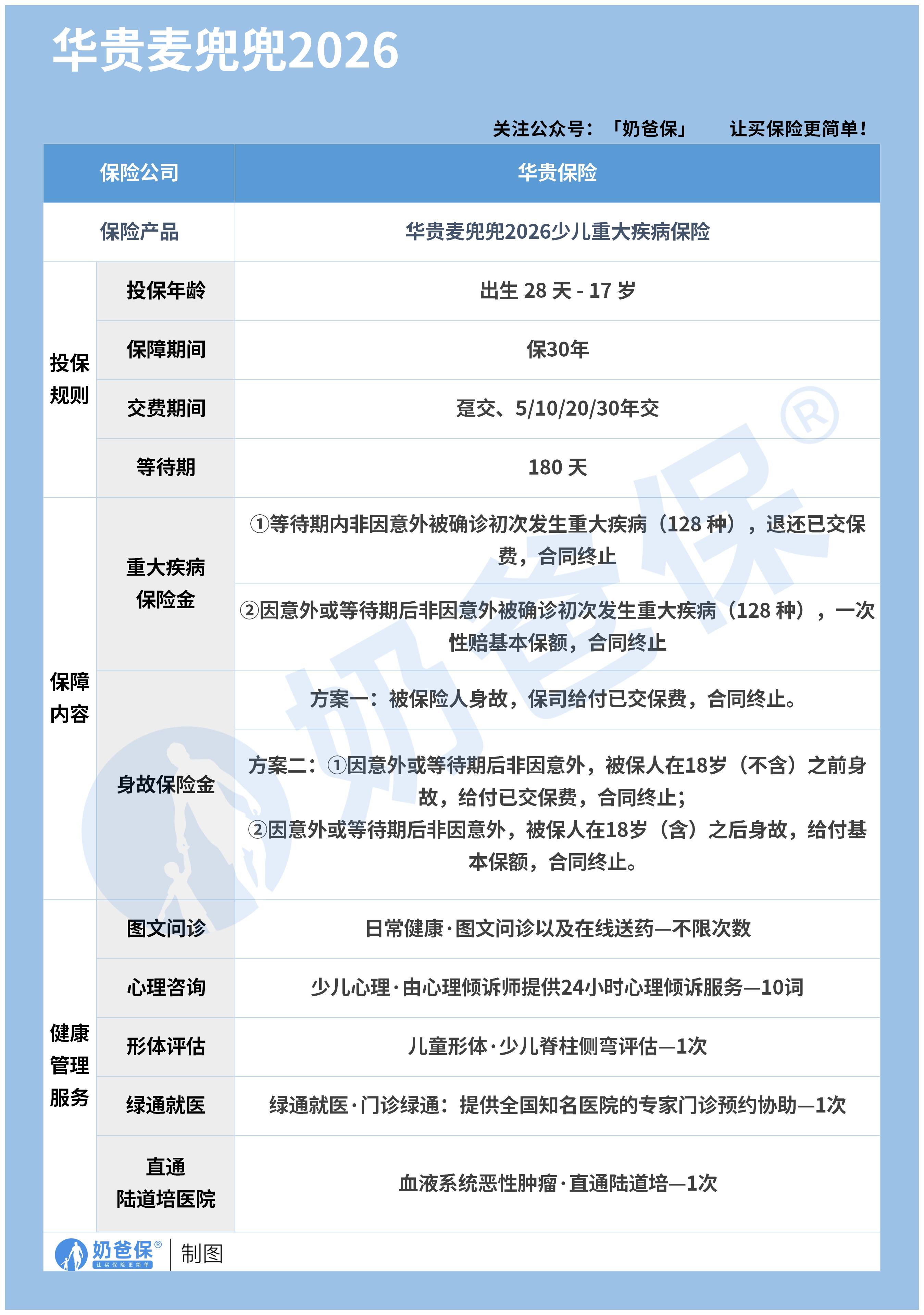
一、麦兜兜2026提供了哪些保障
下面就是麦兜兜2026的保障内容:

这款产品的核心保障很简单,只有两种:重疾险保险金以及身故保险金。
咱们一条条捋:
1. 重疾保障:128种疾病全覆盖,100万保额一次到账
孩子成长过程中可能遇到的重大疾病,这款产品基本都覆盖了。
无论是白血病、严重川崎病这些少儿高发重疾,
还是恶性肿瘤、严重心脏病等常见重疾,一共128种,全都在保障范围内。
关键是保额给得足。只要是等待期后(180天)非意外确诊,或者因意外确诊重疾,100万保额一次性赔付。
这笔钱怎么用,完全由家长决定:可以付手术费、买进口药,也能弥补家长陪床的收入损失。
就算不幸在等待期内非意外确诊重疾,也不会一分钱都拿不到。
保险公司会退还已交保费,多少能帮衬点前期治疗费用。
2. 身故保障:两种方案可选,按需搭配更灵活
很多家长纠结:少儿重疾险要不要带身故责任?麦兜兜2026直接给了两种方案,不用再纠结:
方案一:侧重重疾保障,性价比更高。
不管孩子在哪个年龄段身故,都能拿到已交保费。
适合预算有限,想先把重疾保额做足的家庭。
方案二:身故保障更全面。
18岁前身故赔已交保费,18岁后身故直接赔100万基本保额。
适合预算充足,想给孩子全方位保障的家庭。
另外,好的保险不只是赔钱,更要在关键时刻帮上忙。
麦兜兜2026的健康管理服务,全是家长用得上的实用功能:
图文问诊不限次:
孩子半夜发烧、咳嗽,不用急着跑急诊,线上就能问专业医生,还能直接在线购药送上门。
24小时心理咨询:
现在孩子学习压力大,容易出现焦虑、抑郁等情绪问题,10次专业心理倾诉服务,能及时疏导孩子心理压力。
脊柱侧弯评估:
青少年脊柱侧弯发病率越来越高,早发现早矫正很重要,免费1次的专业评估,能帮家长及时排查风险。
全国门诊绿通:
万一孩子得大病,想挂知名医院的专家号难如登天,有了绿通服务,保险公司会协助预约,节省宝贵时间。
直通陆道培医院:
这是血液肿瘤领域的顶尖医院,要是孩子不幸患上白血病等血液疾病,能直接对接优质医疗资源。
至于投保要花多少钱,直接上真实保费数据,不同年龄、不同方案的费用一目了然:

也就是说,给刚出生不久的女宝买方案一,30年交钱为例,
一年只要396元,平均每天1块多,就能获得100万重疾保障。
这个价格,相当于每月少喝两杯奶茶,就能给孩子一份长达30年的保障。
二、华贵麦兜兜2026适合哪些人买?
不是所有保险都适合所有人,麦兜兜2026的优势很明显,尤其适合这几类家庭:
1. 预算有限的年轻父母
刚结婚生子的小家庭,房贷、车贷加上孩子的奶粉钱、早教费,每月开支不小。
想给孩子买重疾险,又怕增加负担,而麦兜兜2026的保费门槛低,完美解决了这个痛点。
2. 看重医疗资源的家长
很多家长不怕花钱,就怕孩子生病时找不到好医生、挂不上专家号。
尤其是血液肿瘤这类大病,医疗资源的好坏直接影响治疗效果。
麦兜兜2026完整的健康管理服务,相当于直接为孩子开辟了一条“生命绿色通道”,不用再托关系、找黄牛。
另外,全国门诊绿通、不限次图文问诊等服务,也能在孩子日常生病或大病治疗时,提供实实在在的帮助。
3. 想灵活搭配保障的家庭
有的家庭已经给孩子买了意外险、医疗险,就缺一份纯粹的重疾险;
有的家庭则希望保障更全面,想把身故责任也加上。
麦兜兜2026的两种身故方案,正好满足不同需求,根据家庭经济状况调整就行。
预算有限就选方案一,把钱花在重疾保障上;
预算充足就选方案二,重疾+身故双重保障,更有安全感。
三、奶爸总结
总的来说:对于大部分普通家庭来说,麦兜兜2026是一款性价比很高的少儿重疾险,值得优先考虑。
优势很突出:100万保额保费亲民,每天只要1块多;128种重疾全覆盖,保障够用;
两种身故方案可选,灵活适配不同需求;还有陆道培医院直通、绿通等实用服务,关键时刻能救命。
当然它也有不足:等待期180天比市面上90天的产品稍长;
没有轻症、中症保障,要是看重这两项保障的家长,可能需要再搭配其他产品。
如果还有其他问题,比如不同年龄怎么选方案、健康告知怎么填,都可以后台私信奶爸哦。
奶爸也给大家推荐几款优质的重疾险产品:
1、君龙人寿超级玛丽15号
第一,结节保障超全面
自带保障在原有肺结节基础上,拓展到乳腺/甲状腺结节,范围更广了。
可以说是目前市场上,少有的三大高发结节都有保障的产品。
第二,癌症保障丰富
超玛15号的癌症保障,从早期到晚期,都安排得妥妥的。
本身自带癌症拓展金,
首次确诊原位癌/轻度癌症后,确诊恶性肿瘤—重度,额外赔50%。
如果觉得不够,还可以附加以下保障:
癌症津贴或癌症多次赔(二选一):间隔一定周期后,可以赔一笔钱用于癌症持续治疗,癌症津贴有次数限制,多次赔则不限次数。
癌症重度特药治疗金:确诊癌症后需要吃高价特药,做过相关手术可以赔50%保额。

第三,重疾多次赔灵活选
重疾多次赔可以按需选择:
65周岁版,要求是65岁前确诊,额外赔2次,每次赔120%保额;
另一版则是不限年龄,额外赔2次,每次赔120%保额。

同种不同种都赔,且同种间隔周期短,只要2年
像心脏病术后复发了也能保,不用怕赔过一次就没保障了。
【适合人群】
看中结节、癌症保障,预算不多的朋友。
2、复星联合达尔文12号
第一,自带意外重疾额外赔和住院津贴。
前者因为意外导致首次重疾,可多赔35%基本保额。
等于一张保单覆盖重疾+意外,且是保至终身的双重保障!
后者在60周岁前未发生重疾,60岁后确诊,每天给付0.1%基本保额作为住院津贴。
人一辈子不一定会得重疾,但60岁后难免因小病小痛住院,
达尔文12号这个保障,可以让不确定的赔付变得更确定。
不过,这里需要注意的是,如果后续重疾/身故/全残,
会扣掉累计已给付的住院津贴金额后,再赔付。
第二,可选责任丰富
达尔文12号多重附加保障:
重疾多次赔:分65周岁版和终身版(二选一),满足多种人群需要;
重疾保费补偿:缴费期内发生重疾返还保费,实现“重疾免单”;
疾病关爱金/顶梁柱关爱保险金:家庭责任最重阶段赔更多;
癌症津贴:癌症间隔一定周期就能获得一笔理赔金。
第三,理赔门槛更低
5种特定重疾(如严重心肌炎)、原位癌、癌症津贴赔付,都比同类产品更宽松。
【适合人群】
看重理赔门槛、重疾返还保费的朋友
3、复星联合医联有盟
第一,轻中症保障灵活
必选保障是重疾,像轻中症保障、身故保障,可以加钱获得。
如果预算有限,也可以只买个重疾,先把大病保障做好;
如果预算多一点,建议大家还是要附加轻中症保障。
第二,自带一般医疗金
医联有盟自带医疗金,非常实用:
保单前5年,每年提供报销额度=0.5%*保额,100%报销,
未用完可累计,终身有效,身故/全残一次性赔剩余额度!

像买药、体检、看牙等日常开支,都能用上。
可以说是实打实把钱返还给客户使用!
第三,健康告知非常宽松
健康告知只有4条:
比如过去1年内的检查异常、是否有被医生建议住院或手术;
过去2年内的手术情况以及过去5年内的疾病情况。
针对非常高发的甲状腺/乳腺/肺结节,没有问询是否有进行手术,也没有问询是否多发,
只要结节等级在3级以内,结节直径符合要求,就有机会标体承保!
就连癌症,如果5年前已经治愈,没有复发和转移,
同时不涉及其他健康告知,也有机会投保!
【适合人群】
有健康异常的、注重就医资源和健康管理,看中产品实用性的朋友。
4、瑞华健康华佗1号康泰版
第一,基础保障扎实
轻中重疾保障都涵盖了,且轻症+中症赔付次数共7次,
目前市场上赔付次数算比较高的。
且重疾赔完,轻中症不分组还能继续赔,
不分组的好处就在于,赔付规则更宽松。
第二,性价比高
同样50万保额,保终身,基础保障,分30年交,
30岁人群投保华佗1号康泰版,比超级玛丽和达尔文便宜100元/年!
30年下来立省3000块!
第三,可选保障丰富
如果预算比较多,还可以附加:
重疾多次赔、疾病关爱金、癌症津贴、重疾保费补偿金和身故保障。
都是目前市场上热门可选保障内容,实用性强。
【适合人群】
追求高性价比、看中基础保障全面的朋友。
微信扫一扫
微信扫一扫
关注微信
客服热线
奶爸保

