青云卫6号重大疾病险性价比怎么样,到底强在哪?
给孩子买保险,父母最操心。
市面上的少儿重疾险产品很多,但能同时满足“高保障、低价格、灵活可选”的并不多。
今天我们要聊的青云卫6号,就是近期备受关注的一款产品。
它凭什么成为许多家长的首选?性价比到底如何?我们一步步来看。
少儿重疾险为什么要早点买?
青云卫6号性价比怎么样?
在哪能买到正品?
奶爸总结
一、少儿重疾险为什么要早点买?
很多家长觉得:“孩子还小,生病概率低,保险不急。”
这是一个误区,来看一组数据就知道了:
根据中国儿童肿瘤监测中心报告,中国每年新增儿童恶性肿瘤患者约3.5万—4万人,
其中,白血病、脑肿瘤、淋巴瘤是三大高发疾病。
而治疗一场少儿重疾,费用通常在30万—100万元之间。
少儿重疾险的作用,不仅是覆盖医疗费,更是弥补家长因照顾孩子导致的收入损失。
也就是说越早买,保费越便宜,核保也更容易。
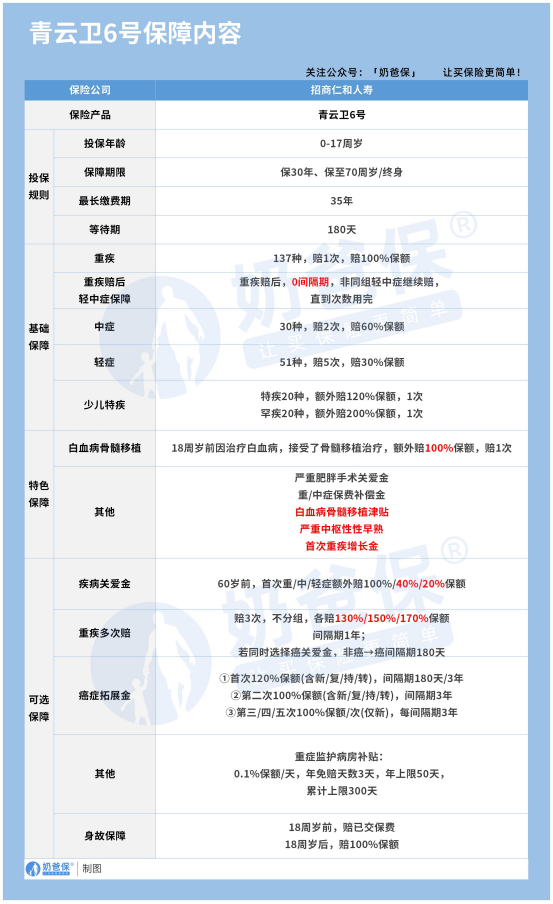
二、青云卫6号性价比怎么样?
买保险,最怕条款复杂看不懂。咱们把青云卫6号的保障掰开了、揉碎了说,您一看就懂。
1. 基础保障,扎实得像“地基”
重疾保障:137种重疾,赔1次,100%保额。该有的全都有,核心保障不打折。
中症/轻症保障:中症赔2次,每次60%保额;轻症赔5次,每次30%保额。次数多,比例高,应对早期疾病,非常实用。
2. 独家绝技,病了也能继续保!
这是青云卫6号最大的亮点!我们重点说。
传统重疾险,一旦赔了重疾,合同就结束了。后面的中症、轻症保障也跟着没了。
但孩子的人生还长啊!
青云卫6号打破了这条“行规”:即使重疾理赔过了,与之非同组的轻症、中症保障依然有效!直到次数用完为止。
这意味着什么?意味着保障的“火种”被保留了下来。这份保单的守护,没有因为一次大病而中断。这个设计,真的太贴心了!
3. 少儿特疾,加倍关爱!
专门针对孩子高发的疾病,额外多赔钱。
20种少儿特疾(如白血病、严重川崎病等):额外赔120%保额。比如买50万保额,能拿到110万!
20种少儿罕疾:额外赔200%保额。买50万,能赔150万!
这笔额外的钱,就是战胜病魔的“超级弹药”。
4. 特色保障,精准狙击“头号杀手”
少儿重疾的“头号杀手”是白血病。青云卫6号对此做了重点加强:
白血病骨髓移植保险金:18岁前因白血病做骨髓移植,额外再赔100%保额。等于三重赔付(重疾+特疾+骨髓移植)。
首次重疾增长金:保障会随着时间有一定增长,抗通胀。
重/中症保费补偿金:确诊重疾或中症后,保险公司会补偿你后续的保费,减轻经济压力。
光说好不行,咱得看价格。性价比,是“性”能除以“价”格。
“性”能顶级,那“价”呢?
我们以0岁男宝宝,50万保额,保终身,分20年交费为例:
如果只选基础责任,每年保费大约在2000元出头。
这意味着什么?每天少喝一杯奶茶,就能为孩子撬动长达几十年的、高达数十万甚至上百万的保障杠杆。
对比市场同类产品,青云卫6号在同等甚至更低的价格下,提供了更优、更人性化的保障责任。
尤其是“重疾赔后轻中症继续保”这一项,很多产品要么没有,要么价格昂贵。
青云卫6号把它做进了基础责任里,这就是它的核心竞争力!
三、在哪能买到正品?
买保险,渠道正规很重要。青云卫6号由招商仁和人寿承保,这是一家背景雄厚、值得信赖的保险公司。
购买渠道主要有以下三种:
1. 线上官方平台
可以通过招商仁和人寿的官方网站、官方微信公众号或官方APP直接购买。流程透明,操作方便。
2. 第三方保险经纪平台
很多知名的线上保险销售平台都有售。这些平台通常会有专业的客服或规划师提供咨询和对比服务,帮你理清需求。一定要选择有正规资质的平台。
3. 保险代理人/经纪人
可以联系您身边信任的、专业的保险顾问。他们可以提供面对面的讲解、方案设计和后续服务。
无论选择哪种渠道,请务必仔细阅读保险条款,确认健康告知无误,确保信息准确。
四、奶爸总结
孩子的健康,是我们最大的软肋。
我们无法替孩子承受病痛,但我们可以用智慧和远见,为他们筑起一道坚固的经济防线。
青云卫6号重大疾病险,以其扎实的基础、人性的设计和极高的性价比,无疑是目前市场上一个非常亮眼的选择。
奶爸也给大家推荐几款优质的重疾险产品:
1、君龙人寿超级玛丽15号
第一,结节保障超全面
自带保障在原有肺结节基础上,拓展到乳腺/甲状腺结节,范围更广了。
可以说是目前市场上,少有的三大高发结节都有保障的产品。
第二,癌症保障丰富
超玛15号的癌症保障,从早期到晚期,都安排得妥妥的。
本身自带癌症拓展金,
首次确诊原位癌/轻度癌症后,确诊恶性肿瘤—重度,额外赔50%。
如果觉得不够,还可以附加以下保障:
癌症津贴或癌症多次赔(二选一):间隔一定周期后,可以赔一笔钱用于癌症持续治疗,癌症津贴有次数限制,多次赔则不限次数。
癌症重度特药治疗金:确诊癌症后需要吃高价特药,做过相关手术可以赔50%保额。

第三,重疾多次赔灵活选
重疾多次赔可以按需选择:
65周岁版,要求是65岁前确诊,额外赔2次,每次赔120%保额;
另一版则是不限年龄,额外赔2次,每次赔120%保额。

同种不同种都赔,且同种间隔周期短,只要2年
像心脏病术后复发了也能保,不用怕赔过一次就没保障了。
【适合人群】
看中结节、癌症保障,预算不多的朋友。
2、复星联合达尔文12号
第一,自带意外重疾额外赔和住院津贴。
前者因为意外导致首次重疾,可多赔35%基本保额。
等于一张保单覆盖重疾+意外,且是保至终身的双重保障!
后者在60周岁前未发生重疾,60岁后确诊,每天给付0.1%基本保额作为住院津贴。
人一辈子不一定会得重疾,但60岁后难免因小病小痛住院,
达尔文12号这个保障,可以让不确定的赔付变得更确定。
不过,这里需要注意的是,如果后续重疾/身故/全残,
会扣掉累计已给付的住院津贴金额后,再赔付。
第二,可选责任丰富
达尔文12号多重附加保障:
重疾多次赔:分65周岁版和终身版(二选一),满足多种人群需要;
重疾保费补偿:缴费期内发生重疾返还保费,实现“重疾免单”;
疾病关爱金/顶梁柱关爱保险金:家庭责任最重阶段赔更多;
癌症津贴:癌症间隔一定周期就能获得一笔理赔金。
第三,理赔门槛更低
5种特定重疾(如严重心肌炎)、原位癌、癌症津贴赔付,都比同类产品更宽松。
【适合人群】
看重理赔门槛、重疾返还保费的朋友
3、复星联合医联有盟
第一,轻中症保障灵活
必选保障是重疾,像轻中症保障、身故保障,可以加钱获得。
如果预算有限,也可以只买个重疾,先把大病保障做好;
如果预算多一点,建议大家还是要附加轻中症保障。
第二,自带一般医疗金
医联有盟自带医疗金,非常实用:
保单前5年,每年提供报销额度=0.5%*保额,100%报销,
未用完可累计,终身有效,身故/全残一次性赔剩余额度!

像买药、体检、看牙等日常开支,都能用上。
可以说是实打实把钱返还给客户使用!
第三,健康告知非常宽松
健康告知只有4条:
比如过去1年内的检查异常、是否有被医生建议住院或手术;
过去2年内的手术情况以及过去5年内的疾病情况。
针对非常高发的甲状腺/乳腺/肺结节,没有问询是否有进行手术,也没有问询是否多发,
只要结节等级在3级以内,结节直径符合要求,就有机会标体承保!
就连癌症,如果5年前已经治愈,没有复发和转移,
同时不涉及其他健康告知,也有机会投保!
【适合人群】
有健康异常的、注重就医资源和健康管理,看中产品实用性的朋友。
4、瑞华健康华佗1号康泰版
第一,基础保障扎实
轻中重疾保障都涵盖了,且轻症+中症赔付次数共7次,
目前市场上赔付次数算比较高的。
且重疾赔完,轻中症不分组还能继续赔,
不分组的好处就在于,赔付规则更宽松。
第二,性价比高
同样50万保额,保终身,基础保障,分30年交,
30岁人群投保华佗1号康泰版,比超级玛丽和达尔文便宜100元/年!
30年下来立省3000块!
第三,可选保障丰富
如果预算比较多,还可以附加:
重疾多次赔、疾病关爱金、癌症津贴、重疾保费补偿金和身故保障。
都是目前市场上热门可选保障内容,实用性强。
【适合人群】
追求高性价比、看中基础保障全面的朋友。
微信扫一扫
微信扫一扫
关注微信
客服热线
奶爸保

