青云卫6号少儿重疾险健康告知严格吗?究竟值不值得买?
家长给孩子买保险,通常最怕什么?是保费价格还是保障范围?
不,很多家长最头疼的,是健康告知。
密密麻麻的问题,看不懂的医学术语,生怕哪句没答对,给未来的理赔埋下隐患。
今天奶爸为大家带来一款网红少儿重疾险,那就是青云卫6号少儿重疾险。
我们不光看它保什么,更要重点攻克它的健康告知内容,看看它是不是真的那么友好。
一、青云卫6号到底保什么?
老规矩,我们先来看看青云卫6号具体长什么样。
1. 基础保障,扎实能打
重疾:137种,赔1次,100%保额。该有的都有。
中症:30种,赔2次,每次60%保额。比例很高。
轻症:51种,赔5次,每次30%保额。次数多,够用。
少儿特疾/罕疾:20种特疾,额外赔120%;20种罕疾,额外赔200%。
这意味着,如果买了50万保额,孩子万一得了白血病,最高能拿到50万(基础)+ 60万(特疾额外) = 110万!
如果是罕疾,更是高达50万 + 100万 = 150万!这是实实在在的雪中送炭。
2. 特色保障,直击痛点
重疾赔后,轻中症还能赔!这是青云卫系列的王牌。很多产品,重疾理赔后合同就结束了。
但青云卫6号,重疾赔完后,不同组的轻中症保障继续有效,直到次数用完。保障不间断,太贴心了。
白血病骨髓移植:18岁前因白血病做骨髓移植,额外再赔100%保额。双重保障,对抗“病王”更有力。
3. 可选保障,丰俭由人
疾病关爱金:60岁前,首次重/中/轻症额外赔,最高可达200%保额。
让孩子在家庭责任最重的年龄段,拥有超强保护。
重疾多次赔:最多赔3次,保额依次递增,最高170%。应对人生不同阶段的重疾风险。
癌症拓展金:癌症易复发、转移、新增。
这个责任针对癌症提供多次赔付,最高可赔5次,为长期抗癌提供充足“弹药”。
先说结论:青云卫6号的保障,确实配得上“高分答案”这个评价。
根据中国精算师协会数据,未成年人最高发的重疾为恶性肿瘤,占比超65%,其中白血病又是首位。
青云卫6号对白血病的多重保障,可谓精准打击。
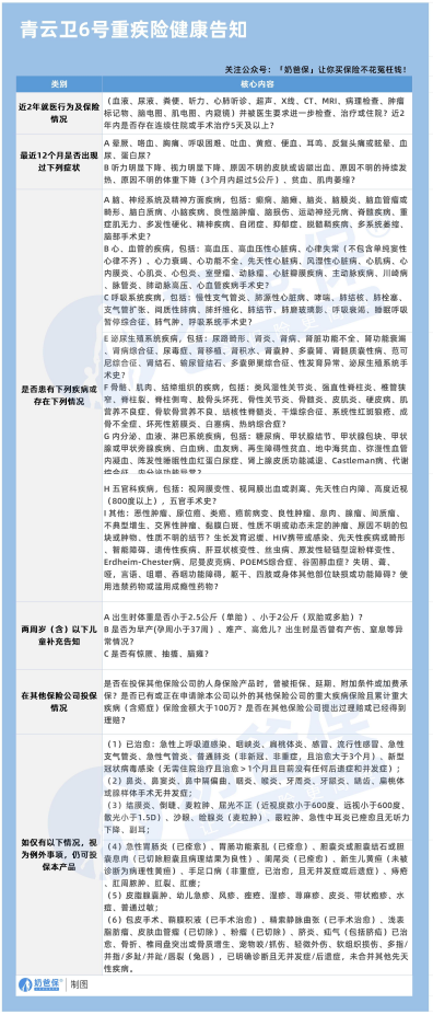
二、产品的健康告知宽松吗?

直接看青云卫6号的健康告知问卷,问题确实很详细,看起来有点“吓人”。
但别急,我们逐条分析它的“宽松”之处。
它问得很全,从近2年的检查异常,到过往病史,再到婴幼儿时期的特殊情况,都覆盖了。
这说明保险公司在核保时是严谨的,希望充分了解风险。
关键在于那份长长的“例外事项”列表。
这意味着,即使你有以下这些常见小毛病,也可以直接通过健康告知,正常投保!
好消息是这些常见病,基本不用怕:
感冒发烧小咳嗽:急性上呼吸道感染、普通肺炎(非重症且治愈>3个月)、新冠(轻症且治愈>1个月无后遗症)等,都没问题。
五官小毛病:鼻炎、咽炎、近视600度以下、散光、急性中耳炎(已痊愈)等,放心投。
肠胃小问题:急性胃肠炎(已痊愈)、新生儿生理性黄疸、普通手足口病(已治愈)等,不碍事。
皮肤小状况:湿疹、荨麻疹、水痘、痤疮等,基本绿灯。
小儿外科问题:包皮手术、鞘膜积液(已手术)、疝气(已治愈)、单纯性骨折等,也都列在例外之中。
对于常见的、已治愈且无后遗症的急性病,以及一些不危及健康的慢性小毛病,青云卫6号展现了极大的包容性。
这让很多因为孩子有点“小病历”而犯愁的家长,大大松了一口气。
三、现在投保,抓住窗口期!
2025年11月、12月期间,青云卫6号少儿重疾险放宽核保。
这就意味着,现在就是给孩子投保的最佳时机!
这个政策就像一个“绿色通道”,让一些健康条件略有瑕疵的孩子,也有机会以更好的条件拥有这份全面保障。
来看看几个例子,满足条件便可人工核保标体承保:

地中海贫血:仅体检或基因检查发现,从未发生过溶血,且历次检查血红蛋白均不低于:男性105g/L,女性95g/L。
难产/早产儿:出生孕周满36周及以上,出生时无异常,目前已满3个月且儿保检查无异常。
新生儿甲状腺功能减退:甲功维持正常3个月以上,定期儿保、神经发育均正常。
需要注意的是,上述情况仅针对单项异常,若是合并多项异常,最终结论以核保意见为准。
四、奶爸总结
青云卫6号少儿重疾险,保障全面,性价比突出。
它的健康告知,看似严格,实则对常见小毛病非常宽容,且当前有核保放宽的窗口期。
有需要的家长仔细研究,抓住机会,为孩子撑起一把坚固的保护伞。
奶爸也给大家推荐几款优质的重疾险产品:
1、君龙人寿超级玛丽15号
第一,结节保障超全面
自带保障在原有肺结节基础上,拓展到乳腺/甲状腺结节,范围更广了。
可以说是目前市场上,少有的三大高发结节都有保障的产品。
第二,癌症保障丰富
超玛15号的癌症保障,从早期到晚期,都安排得妥妥的。
本身自带癌症拓展金,
首次确诊原位癌/轻度癌症后,确诊恶性肿瘤—重度,额外赔50%。
如果觉得不够,还可以附加以下保障:
癌症津贴或癌症多次赔(二选一):间隔一定周期后,可以赔一笔钱用于癌症持续治疗,癌症津贴有次数限制,多次赔则不限次数。
癌症重度特药治疗金:确诊癌症后需要吃高价特药,做过相关手术可以赔50%保额。

第三,重疾多次赔灵活选
重疾多次赔可以按需选择:
65周岁版,要求是65岁前确诊,额外赔2次,每次赔120%保额;
另一版则是不限年龄,额外赔2次,每次赔120%保额。

同种不同种都赔,且同种间隔周期短,只要2年
像心脏病术后复发了也能保,不用怕赔过一次就没保障了。
【适合人群】
看中结节、癌症保障,预算不多的朋友。
2、复星联合达尔文12号
第一,自带意外重疾额外赔和住院津贴。
前者因为意外导致首次重疾,可多赔35%基本保额。
等于一张保单覆盖重疾+意外,且是保至终身的双重保障!
后者在60周岁前未发生重疾,60岁后确诊,每天给付0.1%基本保额作为住院津贴。
人一辈子不一定会得重疾,但60岁后难免因小病小痛住院,
达尔文12号这个保障,可以让不确定的赔付变得更确定。
不过,这里需要注意的是,如果后续重疾/身故/全残,
会扣掉累计已给付的住院津贴金额后,再赔付。
第二,可选责任丰富
达尔文12号多重附加保障:
重疾多次赔:分65周岁版和终身版(二选一),满足多种人群需要;
重疾保费补偿:缴费期内发生重疾返还保费,实现“重疾免单”;
疾病关爱金/顶梁柱关爱保险金:家庭责任最重阶段赔更多;
癌症津贴:癌症间隔一定周期就能获得一笔理赔金。
第三,理赔门槛更低
5种特定重疾(如严重心肌炎)、原位癌、癌症津贴赔付,都比同类产品更宽松。
【适合人群】
看重理赔门槛、重疾返还保费的朋友
3、复星联合医联有盟
第一,轻中症保障灵活
必选保障是重疾,像轻中症保障、身故保障,可以加钱获得。
如果预算有限,也可以只买个重疾,先把大病保障做好;
如果预算多一点,建议大家还是要附加轻中症保障。
第二,自带一般医疗金
医联有盟自带医疗金,非常实用:
保单前5年,每年提供报销额度=0.5%*保额,100%报销,
未用完可累计,终身有效,身故/全残一次性赔剩余额度!

像买药、体检、看牙等日常开支,都能用上。
可以说是实打实把钱返还给客户使用!
第三,健康告知非常宽松
健康告知只有4条:
比如过去1年内的检查异常、是否有被医生建议住院或手术;
过去2年内的手术情况以及过去5年内的疾病情况。
针对非常高发的甲状腺/乳腺/肺结节,没有问询是否有进行手术,也没有问询是否多发,
只要结节等级在3级以内,结节直径符合要求,就有机会标体承保!
就连癌症,如果5年前已经治愈,没有复发和转移,
同时不涉及其他健康告知,也有机会投保!
【适合人群】
有健康异常的、注重就医资源和健康管理,看中产品实用性的朋友。
4、瑞华健康华佗1号康泰版
第一,基础保障扎实
轻中重疾保障都涵盖了,且轻症+中症赔付次数共7次,
目前市场上赔付次数算比较高的。
且重疾赔完,轻中症不分组还能继续赔,
不分组的好处就在于,赔付规则更宽松。
第二,性价比高
同样50万保额,保终身,基础保障,分30年交,
30岁人群投保华佗1号康泰版,比超级玛丽和达尔文便宜100元/年!
30年下来立省3000块!
第三,可选保障丰富
如果预算比较多,还可以附加:
重疾多次赔、疾病关爱金、癌症津贴、重疾保费补偿金和身故保障。
都是目前市场上热门可选保障内容,实用性强。
【适合人群】
追求高性价比、看中基础保障全面的朋友。
微信扫一扫
微信扫一扫
关注微信
客服热线
奶爸保

